电脑桌面
添加小米粒文库到电脑桌面
安装后可以在桌面快捷访问

2025年小区绿化招标文件VIP专享VIP免费

2025年小区绿化招标文件_第1页
1/4
2025年小区绿化招标文件_第2页
2/4
2025年小区绿化招标文件_第3页
3/4
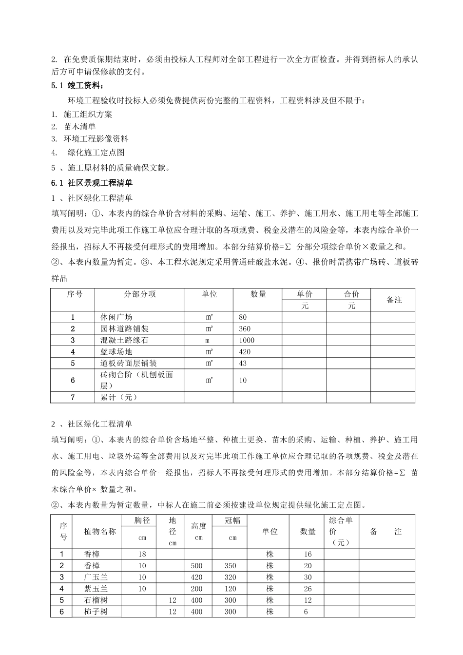
环境工程技术规定1.总则本技术规格书是社区环境工程项目招标文献的构成部分。环境工程的需求已描述在招标人提供的图纸和本技术规格书内,投标人必须对招标文献中的技术规定作出应答并按招标文献进行报价。1.1工作范畴和基本规定本次招标的内容涉及:1、社区景观:含环境工程设计、园林道路、休闲广场、篮球场地等的施工。2、社区绿化:含场地平整、种植土更换、苗木采购、检疫、运输、植前土壤解决、种植穴(槽)的挖掘、苗木种植、养护、垃圾外运等。投标人必须按本标书规定完毕工程施工、工程验收、保修服务以及为完毕上述工作而产生的其它工作。1.1.1投标人所提供的文献资料必须符合本技术规格书的规定。1.1.2投标人必须对招标文献的内容按次序逐项作出实质性应答,提出具体、具体的技术数据,任何偏离必须填写偏离表并阐明,供招标人参考。中标后投标人在合同谈判中的任何偏离都不得超越偏离表中被招标人承认的条款。1.1.3投标人应自行完毕现场勘查现场勘查,充足掌握现场周边环境、施工条件、电源、水源、土源、道路交通、堆料场地。(本工程生活设施由投标人自行解决)。1.1.4不管中标与否,投标人在投标过程中产生的方案设计、现场踏勘等费用均由投标人自行承当。1.1.5在订立合同后,招标人保存对本技术规格书提出补充规定和修改的权力,投标人应承诺予以配合,具体项目和条件由双方商定解决。1.1.6投标人在执行合同过程中,必须服从业主的管理。1.1.7本工程工期投标人应在接到建设方书面告知后40天内完毕全部施工工作,投标人在投标文献内应提供具体的施工方案并对施工办法、施工程序、安全方法、技术规范、质量原则、进度计划进行明确阐明。施工方案应附有计划表格,涉及用电、用水、劳动力、进度、苗木、材料机械运输、防尘降尘方法等。1.1.8地下车库上设计覆土深度为1米,现在已覆土0.75米,外维护墙高度为0.8米。为非重载屋面。1.1.9苗木成活率规定为100%,死亡苗木及时清理,适时补种。2.1工程实施的有关规定:1、社区绿化:植物材料和种子植物材料和种子应品种精确、纯正、无病虫害。采购植株外形优美,木本苗木使用应符合有关规范的规定。2、投标人在对工程进行实施的过程中必须对已竣工程进行妥善保护,并承当由于投标人责任产生的修复等其它费用。3.1质量原则:全部提供的产品必须符合国家、江苏省规定、规程、原则的有关规定,该种规范、原则涉及但不限于:1.《园林绿化养护管理规范》DB3203/T203/T502-2.《木构造工程施工质量验收规范》GB50206-3.《混凝土构造工程施工质量验收规范》GB50204-4.1养护期:1.投标人必须为所施工的环境工程提供为期1年的免费质保期。时间从时间从通过建设方的竣工验收之日开始计算。2.在免费质保期结束时,必须由投标人工程师对全部工程进行一次全方面检查。并得到招标人的承认后方可申请保修款的支付。5.1竣工资料:环境工程验收时投标人必须免费提供两份完整的工程资料,工程资料涉及但不限于:1.施工组织方案2.苗木清单3.环境工程影像资料4.绿化施工定点图5、施工原材料的质量确保文献。6.1社区景观工程清单1、社区绿化工程清单填写阐明:①、本表内的综合单价含材料的采购、运输、施工、养护、施工用水、施工用电等全部施工费用以及对完毕此项工作施工单位应合理计取的各项规费、税金及潜在的风险金等,本表内综合单价一经报出,招标人不再接受何理形式的费用增加。本部分结算价格=∑分部分项综合单价×数量之和。②、本表内数量为暂定。③、本工程水泥规定采用普通硅酸盐水泥。④、报价时需携带广场砖、道板砖样品序号分部分项单位数量单价合价备注元元1休闲广场㎡802园林道路铺装㎡3603混凝土路缘石m10004蓝球场地㎡4205道板砖面层铺装㎡436砖砌台阶(机刨板面层)㎡107累计(元)2、社区绿化工程清单填写阐明:①、本表内的综合单价含场地平整、种植土更换、苗木的采购、运输、种植、养护、施工用水、施工用电、垃圾外运等全部费用以及对完毕此项工作施工单位应合理记取的各项规费、税金及潜在的风险金等,本表内综合单价一经报出,招标人不再接受何理形式的费用增加。本部分结算价格=∑苗木综合单价×数量之和。②、本表...

1、当您付费下载文档后,您只拥有了使用权限,并不意味着购买了版权,文档只能用于自身使用,不得用于其他商业用途(如 [转卖]进行直接盈利或[编辑后售卖]进行间接盈利)。
2、本站所有内容均由合作方或网友上传,本站不对文档的完整性、权威性及其观点立场正确性做任何保证或承诺!文档内容仅供研究参考,付费前请自行鉴别。
3、如文档内容存在违规,或者侵犯商业秘密、侵犯著作权等,请点击“违规举报”。

碎片内容

2025年小区绿化招标文件

您可能关注的文档

确认删除?
VIP
微信客服
  • 扫码咨询
会员Q群
  • 会员专属群点击这里加入QQ群
客服邮箱
回到顶部