电脑桌面
添加小米粒文库到电脑桌面
安装后可以在桌面快捷访问

住宅建设项目可行性研究报告VIP专享VIP免费

住宅建设项目可行性研究报告_第1页
1/39
住宅建设项目可行性研究报告_第2页
2/39
住宅建设项目可行性研究报告_第3页
3/39
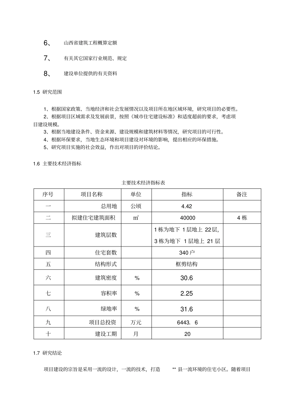
第一章总论1.1项目概况项目名称:**县水乡佳苑小区建设项目项目建设单位:**县全顺房地产开发有限公司项目负责人:***建设地址:文峪河**县县城段河东、西两段建设内容:**县水乡佳苑小区规划占地4.42公顷,由东西两岸三个居住组团组成。拟建项目为4栋住宅楼的建设,其中1栋为地下1层地上22层框剪结构,其余3栋为地下1层地上21层框剪结构。总建筑面积40000平方米。建设目标:充分利用所具有的自然条件、区位条件与交通条件,抓住**县城段文峪河综合治理的良好契机,将本区建设成为具有较大吸引力与品牌效应并达到以下目标的住区:1.自然生态环境优秀的住区;2.景观优美的住区;3.功能完善、质量优良的住区;4.人居文化上乘的住区;5.物质、精神可持续发展的住区。项目总投资:拟建项目总投资6443.6万元。资金筹措:项目资金全部由承办单位自筹工程建设进度计划:20个月1.2建设单位概况**县全顺房地产开发有限公司成立于2008年10月27日,注册资金810万元人民币,具有四级房地产开发资质。现有工程部、售楼部、招商部、财务部、人力资源保障部和公司直属办公室6个部门组成。公司现有职工98人,其中,具有高级职称工程师1人,中级职称工程师3人,初级职称工程师3人,中级职称会计2人,中级职称统计师1人,中级职称经济师1人。公司始终坚持“用户就是上帝,质量就是市场”的宗旨,致力于推动**县房地产业的发展,优化**县人居环境,实现“让建筑适应生活”的居住理想,在开发项目中倡导“以人为本”的思想,致力打造“高品质、园林式、新社区”的居家生活典范。1.3编制原则1、树立可持续发展的概念,规划成果在总体规划的指导下,持续性进行详细规划,力求规划成果具有弹性,既利于逐步开发,又利于规范管理。2、适应经济发展的要求,有效利用土地资源,合理安排各项建设用地。3、注重环境效益,力争使未来的居住区成为“花园式居住区”。4、继承和延续地方的历史文化,发展和塑造阜新的人文景观,体现人性化设计,树立天人合一的观点,创造优美的居住环境。5、基础设施长远规划,分期实施。6、坚持统筹规划,因地制宜,合理布局,综合配套,兼顾发展的原则。7、受建设场地相对固定和建设投资额的局限,本项目要在功能完善的基础上,尽量做到简洁、大方。8、严格执行国家和地方有关节能、环保、消防等规定、标准和规范。1.4编制依据1、项目可研报告编制委托书2、国家建设部及山西省颁布的住宅建设的相关法律和政策3、国家发改委、建设部《建设项目经济评价方法与参数》4、太原市中方规划设计有限公司对**县水乡佳苑小区修建性详细规划5、《**县县城总体规划》(2002-2020)6、山西省建筑工程概算定额7、有关其它国家行业规范、规定8、建设单位提供的有关资料1.5研究范围1、根据国家政策、当地经济和社会发展情况以及项目所在地区域环境,研究项目的必要性。2、根据项目区域需求及发展前景,按照《城市住宅建设标准》和适度超前的要求,考虑项目建设规模。3、根据当地建设条件、资金来源、建设规模和建筑材料等情况,研究项目的可行性。4、根据环保要求,当地生态环境和项目建设对环境的影响,提出相应的环保措施。5、研究项目实施的社会效益,作出对项目的评价结论。1.6主要技术经济指标主要技术经济指标表序号项目名称单位指标备注一总用地公顷4.42二拟建住宅建筑面积㎡400004栋三建筑层数1栋为地下1层地上22层,3栋为地下1层地上21层四住宅套数340户五结构形式框剪结构六建筑密度%30.6七容积率%2.25八绿地率%31.6九项目总投资万元6443.6十建设工期月201.7研究结论项目建设的宗旨是采用一流的设计,一流的技术,打造**县一流环境的住宅小区。随着项目的建成,将会大大提高企业的技术水平,提高产品质量,提升了企业的竞争力。同时,为**县的市容、市貌建设增添了一道亮丽的风景线。第二章项目建设背景和必要性2.1项目背景2.1.1项目区域环境**县位于山西省中部,太原盆地西缘,西倚吕梁山;面积1067平方公里,耕地59万亩,水浇地56万亩;全县辖12个乡镇,199个行政村,42万人口;境内自然资源丰富,交通发达,有307国道、夏汾高速公路、大运高速公路、文祁公路;经济基础较强,工...

1、当您付费下载文档后,您只拥有了使用权限,并不意味着购买了版权,文档只能用于自身使用,不得用于其他商业用途(如 [转卖]进行直接盈利或[编辑后售卖]进行间接盈利)。
2、本站所有内容均由合作方或网友上传,本站不对文档的完整性、权威性及其观点立场正确性做任何保证或承诺!文档内容仅供研究参考,付费前请自行鉴别。
3、如文档内容存在违规,或者侵犯商业秘密、侵犯著作权等,请点击“违规举报”。

碎片内容

住宅建设项目可行性研究报告

确认删除?
VIP
微信客服
  • 扫码咨询
会员Q群
  • 会员专属群点击这里加入QQ群
客服邮箱
回到顶部