电脑桌面
添加小米粒文库到电脑桌面
安装后可以在桌面快捷访问

全国2013年4月高等教育自学考试-电力企业经济管理试题-课程代码02268VIP免费

全国2013年4月高等教育自学考试-电力企业经济管理试题-课程代码02268_第1页
1/5
全国2013年4月高等教育自学考试-电力企业经济管理试题-课程代码02268_第2页
2/5
全国2013年4月高等教育自学考试-电力企业经济管理试题-课程代码02268_第3页
3/5
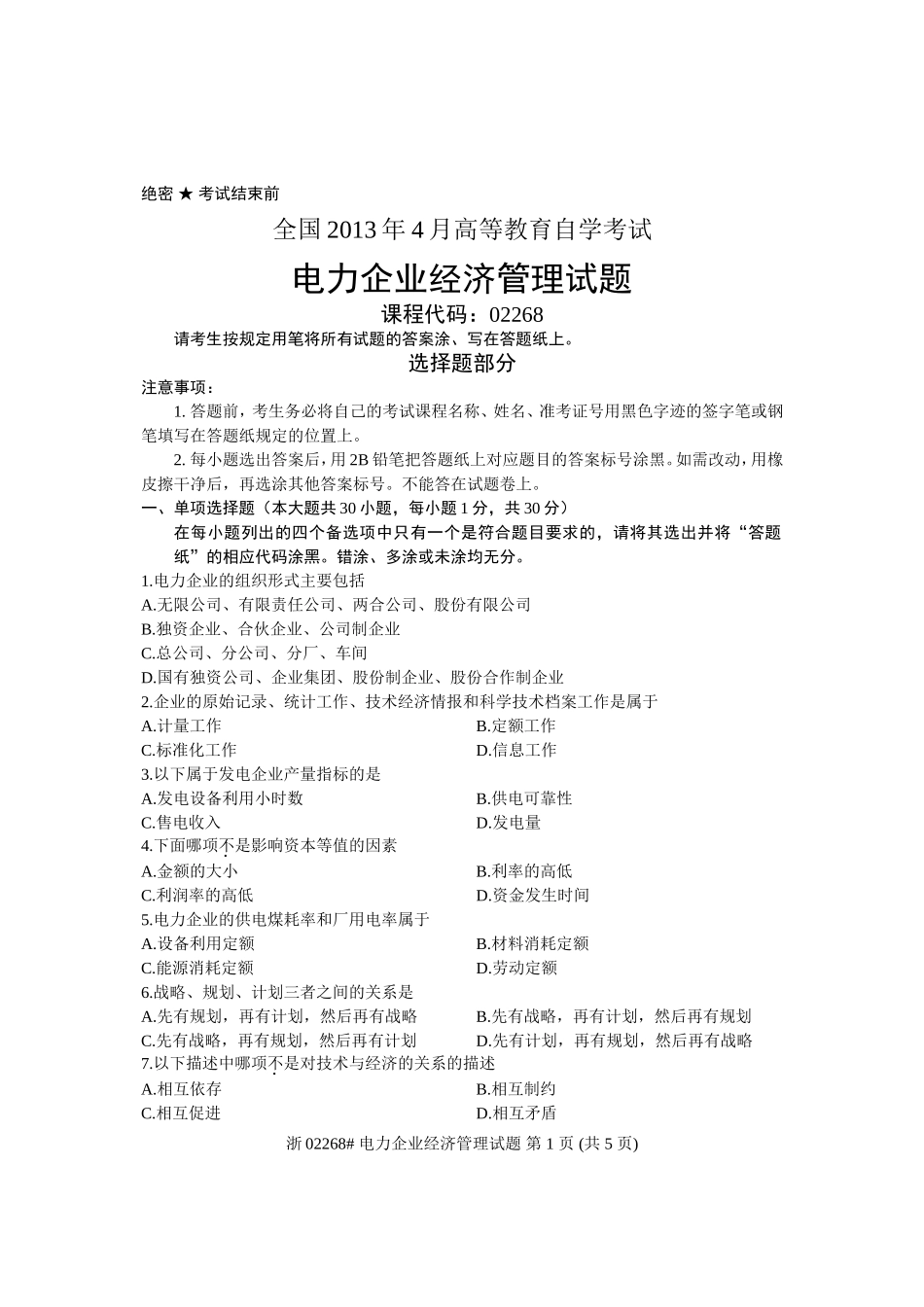
绝密★考试结束前全国2013年4月高等教育自学考试电力企业经济管理试题课程代码:02268请考生按规定用笔将所有试题的答案涂、写在答题纸上。选择题部分注意事项:1.答题前,考生务必将自己的考试课程名称、姓名、准考证号用黑色字迹的签字笔或钢笔填写在答题纸规定的位置上。2.每小题选出答案后,用2B铅笔把答题纸上对应题目的答案标号涂黑。如需改动,用橡皮擦干净后,再选涂其他答案标号。不能答在试题卷上。一、单项选择题(本大题共30小题,每小题1分,共30分)在每小题列出的四个备选项中只有一个是符合题目要求的,请将其选出并将“答题纸”的相应代码涂黑。错涂、多涂或未涂均无分。1.电力企业的组织形式主要包括A.无限公司、有限责任公司、两合公司、股份有限公司B.独资企业、合伙企业、公司制企业C.总公司、分公司、分厂、车间D.国有独资公司、企业集团、股份制企业、股份合作制企业2.企业的原始记录、统计工作、技术经济情报和科学技术档案工作是属于A.计量工作B.定额工作C.标准化工作D.信息工作3.以下属于发电企业产量指标的是A.发电设备利用小时数B.供电可靠性C.售电收入D.发电量4.下面哪项不是影响资本等值的因素A.金额的大小B.利率的高低C.利润率的高低D.资金发生时间5.电力企业的供电煤耗率和厂用电率属于A.设备利用定额B.材料消耗定额C.能源消耗定额D.劳动定额6.战略、规划、计划三者之间的关系是A.先有规划,再有计划,然后再有战略B.先有战略,再有计划,然后再有规划C.先有战略,再有规划,然后再有计划D.先有计划,再有规划,然后再有战略7.以下描述中哪项不是对技术与经济的关系的描述A.相互依存B.相互制约C.相互促进D.相互矛盾浙02268#电力企业经济管理试题第1页(共5页)8.企业管理的两重性是由A.企业的社会性质决定的B.生产过程的两重性决定的C.生产力决定的D.生产关系决定的9.电力需求预测的基本原则,不包括A.连贯的原则B.相关的原则C.类推的原则D.竞争的原则10.以下属于发电企业效率指标的是A.发电量B.销售收入C.利润D.煤耗率11.在网络图中,节点A.只消耗资源,不占用时间B.不消耗资源,只占用时间C.不消耗资源,也不占用时间D.既消耗资源,又占用时间12.以合同条款为依据,在合同中有明文规定的索赔,属于下列哪种A.合同外索赔B.合同内索赔C.道义索赔D.工期索赔13.将对项目投资的设想具体化,使之变为可实施的蓝图的过程属于项目建设程序的A.项目决策阶段B.工程设计阶段C.建设施工阶段D.竣工验收阶段14.企业是从事商品生产、流通、服务活动的A.社会组织B.行政组织C.政治组织D.经济组织15.两合公司的股东对公司债务的责任是A.无限责任B.连带责任C.有限责任D.无限责任股东负连带无限责任,有限责任股东负有限责任16.运用经济批量法控制存货涉及的成本有A.短缺成本和订货成本B.机会成本和储存成本C.订货成本和储存成本D.短缺成本和机会成本17.现金成本一般包括机会成本、短缺成本和A.使用成本B.交易成本C.坏帐成本D.管理成本18.用电管理业务主要包括营业管理、计量管理和A.电力销售B.电力使用C.经济管理D.用电监察19.若一个投资项目的净现值大于零,设基准收益率为i0,则项目内部收益率IRR与i0的关系是A.IRRi0D.不确定浙02268#电力企业经济管理试题第2页(共5页)20.按照当前的生产条件和市场价格情况,重新购建原固定资产所需的费用称A.原价B.折余价值C.净值D.完全重置价值21.买卖双方交易活动的区域或商品交换的场所称作A.狭义市场B.广义市场C.无形市场D.多级市场22.股份制企业的最高权力机构是A.股东B.股东大会C.总经理D.董事会23.产品单耗是指A.单位用电量创造的产值B.单位产值所消耗的用电量C.单位产品所消耗的用电量D.单位用电量所能生产的产品24.某企业采取的战略是无增长战略和微增长战略,该企业的战略类型属于A.发展型战略B.稳定型战略C.紧缩型战略D.混合型战略25.在网络图中关键路线是指A.从起始节点到终止节点的路线中总时差为零的路线B.从起始节点到终止节点的路线中时间最短的路线C.从起始节点到终止节点的路线中费用最大的路线D.从起始节点到终止节点的路线中费用最小的路线26.工程项目从立项开始,至竣工移交生产为止的时间...

1、当您付费下载文档后,您只拥有了使用权限,并不意味着购买了版权,文档只能用于自身使用,不得用于其他商业用途(如 [转卖]进行直接盈利或[编辑后售卖]进行间接盈利)。
2、本站所有内容均由合作方或网友上传,本站不对文档的完整性、权威性及其观点立场正确性做任何保证或承诺!文档内容仅供研究参考,付费前请自行鉴别。
3、如文档内容存在违规,或者侵犯商业秘密、侵犯著作权等,请点击“违规举报”。

碎片内容

全国2013年4月高等教育自学考试-电力企业经济管理试题-课程代码02268

您可能关注的文档

确认删除?
VIP
微信客服
  • 扫码咨询
会员Q群
  • 会员专属群点击这里加入QQ群
客服邮箱
回到顶部