电脑桌面
添加小米粒文库到电脑桌面
安装后可以在桌面快捷访问

全国2018年4月自考(00144)企业管理概论试题及答案VIP免费

全国2018年4月自考(00144)企业管理概论试题及答案_第1页
1/7
全国2018年4月自考(00144)企业管理概论试题及答案_第2页
2/7
全国2018年4月自考(00144)企业管理概论试题及答案_第3页
3/7
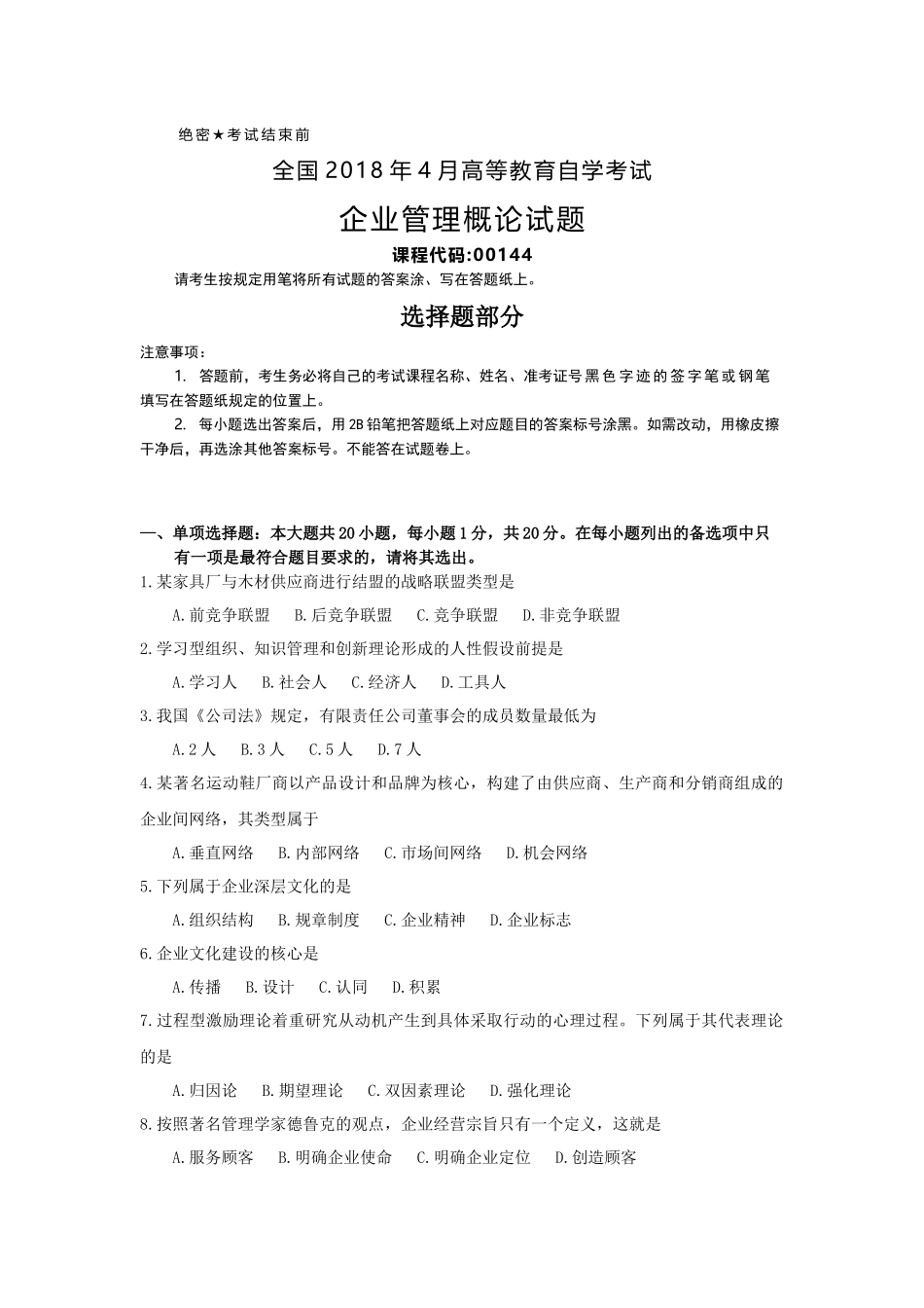
绝密★考试结束前全国2018年4月高等教育自学考试企业管理概论试题课程代码:00144请考生按规定用笔将所有试题的答案涂、写在答题纸上。选择题部分注意事项:1.答题前,考生务必将自己的考试课程名称、姓名、准考证号黑色字迹的签字笔或钢笔填写在答题纸规定的位置上。2.每小题选出答案后,用2B铅笔把答题纸上对应题目的答案标号涂黑。如需改动,用橡皮擦干净后,再选涂其他答案标号。不能答在试题卷上。—、单项选择题:本大题共20小题,每小题1分,共20分。在每小题列出的备选项中只有一项是最符合题目要求的,请将其选出。1.某家具厂与木材供应商进行结盟的战略联盟类型是A.前竞争联盟B.后竞争联盟C.竞争联盟D.非竞争联盟2.学习型组织、知识管理和创新理论形成的人性假设前提是A.学习人B.社会人C.经济人D.工具人3.我国《公司法》规定,有限责任公司董事会的成员数量最低为A.2人B.3人C.5人D.7人4.某著名运动鞋厂商以产品设计和品牌为核心,构建了由供应商、生产商和分销商组成的企业间网络,其类型属于A.垂直网络B.内部网络C.市场间网络D.机会网络5.下列属于企业深层文化的是A.组织结构B.规章制度C.企业精神D.企业标志6.企业文化建设的核心是A.传播B.设计C.认同D.积累7.过程型激励理论着重研究从动机产生到具体采取行动的心理过程。下列属于其代表理论的是A.归因论B.期望理论C.双因素理论D.强化理论8.按照著名管理学家德鲁克的观点,企业经营宗旨只有一个定义,这就是A.服务顾客B.明确企业使命C.明确企业定位D.创造顾客9.在企业经营实力分析中,对产品进行的盈亏分析,属于A.产品竞争能力分析B.技术开发能力分析C.市场营销能力分析D.产品获利能力分析10.在SWOT组合战略选择中,属于WO组合战略的是A.克劣补短战略B.—体化战略C.市场转移战略D.联合、兼并战略11.下列不属于住房类商品的功能特性是A.面积B.自重C.朝向D.地理位置12.我国自行研制的神舟号系列飞船,其技术开发途径属于A.总结提高型B.引进型C.综合与延伸型D.转移型13.某工厂一条混流生产线可以生产6种车型,它最适合于A.单件小批量生产B.限量版生产C.大规模定制生产D.单一品种大批量生产14.某品牌电脑平均每工作一万个小时才出一次故障,这反映的该品牌电脑的质量特性是A.产品的性能B.产品的寿命C.产品的安全性D.产品的可靠性15.“企业生产什么产品就销售什么产品”的观念是A.生产观念B.产品观念C.推销观念D.营销观念16.以海尔为代表的诸多国内家电企业都通过了ISO9001质量体系认证,该认证是指A.质量管理和质量体系要素——指南B.质量体系——设计/开发、生产、安装和服务质量保证模式C.质量体系——生产和安装的质量保证模式D.质量体系——最终检验和试验的质量保证模式17.下列属于显性知识的是A.事实知识B.技能知识C.人力知识D.数据18.企业车间主任管理的对象是A.中层B.高层C.专业层D.作业层19.百事可乐提出“你有可乐,我也有可乐”,说明其定位策略是A.避强策略B.雷同策略C.超强策略D.欺弱策略20.将员工头脑的隐含知识转化为可共享的公司知识库的知识,其代表的知识管理职能为A.内化B.中介C.外化D.认识二、多项选择题:本大题共5小题,每小题2分,共10分。在每小题列出的备选项中至少有两项是符合题目要求的,请将其选出,错选、多选或少选均无分。21.20世纪70〜80年代,美国学者指出企业不能只重视管理的“硬件”,还要重视管理的‘软件”。下列属于管理“软件”的有A.企业计划B.组织结构C.员工价值观D.工作作风E.行为规范22.与物质、技术、资本等非人力资源相比,人力资源的特点有A.能动性B.无差异性C.社会性D.时效性E.可激励性23.安索夫是较早提出经营战略理论的管理学家,他认为构成企业经营战略的四要素包括A.协同作用B.成长方向C.竞争优势D.产品与市场领域E.组织结构24.定量库存控制法,也叫永续盘点法,其特点是订购点和订购批量固定,订购周期不固定。它的缺点有A.容易造成缺货B.不能突出重点物资的管理C.不能及时调整订货数量D.订购时间不定,不易作周密的采购计划E.控制方法比较复杂,不便于应用计算机管理25.由于业务活动和管理目的不同,不同企业所设计的管理流程图在内容和形式上会有差异,但是流程图...

1、当您付费下载文档后,您只拥有了使用权限,并不意味着购买了版权,文档只能用于自身使用,不得用于其他商业用途(如 [转卖]进行直接盈利或[编辑后售卖]进行间接盈利)。
2、本站所有内容均由合作方或网友上传,本站不对文档的完整性、权威性及其观点立场正确性做任何保证或承诺!文档内容仅供研究参考,付费前请自行鉴别。
3、如文档内容存在违规,或者侵犯商业秘密、侵犯著作权等,请点击“违规举报”。

碎片内容

全国2018年4月自考(00144)企业管理概论试题及答案

您可能关注的文档

文章天下+ 关注
实名认证
内容提供者

各种文档应有尽有

确认删除?
VIP
微信客服
  • 扫码咨询
会员Q群
  • 会员专属群点击这里加入QQ群
客服邮箱
回到顶部