电脑桌面
添加小米粒文库到电脑桌面
安装后可以在桌面快捷访问

全国民用建筑工程设计技术措施排水VIP免费

全国民用建筑工程设计技术措施排水_第1页
1/50
全国民用建筑工程设计技术措施排水_第2页
2/50
全国民用建筑工程设计技术措施排水_第3页
3/50
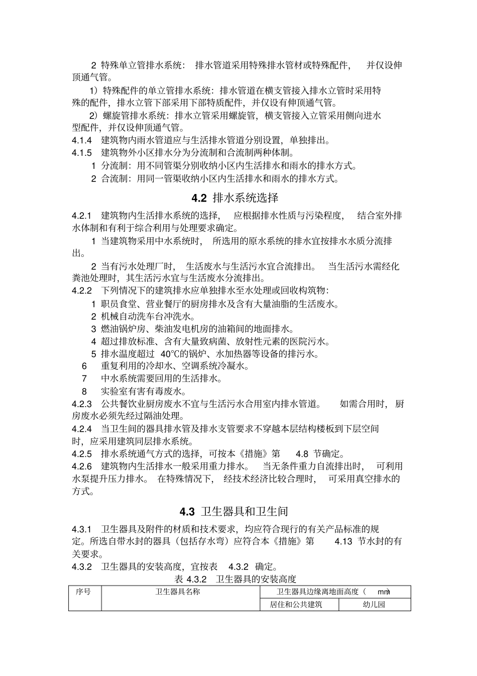
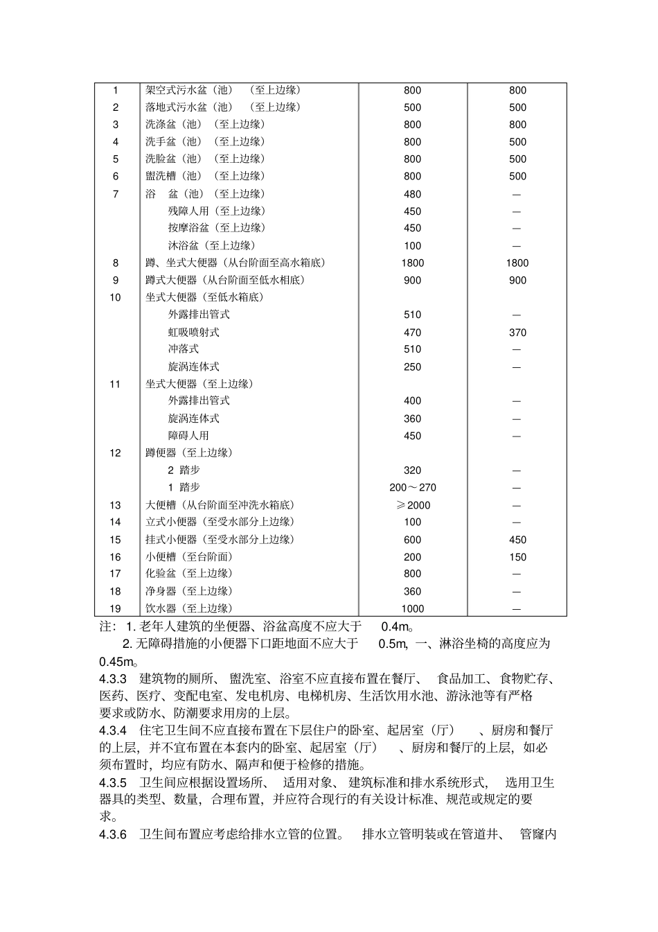
4排水4.1排水系统划分4.1.1生活排水通常分为生活污水和生活废水两部分。1生活污水:建筑物内日常生活种排泄的粪便污水。2生活废水:建筑物内日常生活中排放的洗涤水。4.1.2建筑物内生活排水系统按排水水质可划分为污废合流和污废分流两种。1污废合流:建筑物内生活污水与生活废水合流后排至建筑物内处理构筑物或建筑物外。2污废分流:建筑物内生活污水与生活废水分别排至建筑物内处理构筑物或建筑物外。4.1.3建筑物内生活排水系统按通气方式可划分为不通气的排水系统、设有通气管系的排水系统、特殊单立管排水系统等。其中,设有通气管系的排水系统有:仅设伸顶通气排水系统、专用通气立管排水系统、环形通气排水系统、器具通气排水系统及自循环通气排水系统等。特殊单立管排水系统有特殊配件的单立管排水系统和螺旋管排水系统。1设有通气管系的排水系统:1)仅设伸顶通气排水系统:排水管道采用普通排水管材及其配件,仅设伸顶通气管。2)专用通气立管排水系统:排水管道设有伸顶通气管和专用通气立管。3)环形通气排水系统:排水管道设有伸顶通气管和环形通气管、主通气立管或副通气立管。4)器具通气排水系统:排水通道设有伸顶通气管和器具通气管、主通气立管。5)自循环通气排水系统:排水通道不设伸顶通气管,但设有专用通气立管或主通气立管和环形通气管。通气里关在顶端、层间与排水立管相连,在底端与排出管相连,通过相连的通气管道迂回补气平衡排水时管道内产生的正负压。典型的设有通气管系的排水系统接管模式见图4.1.3图4.1.3典型的设有通气管的排水系统接管模式2特殊单立管排水系统:排水管道采用特殊排水管材或特殊配件,并仅设伸顶通气管。1)特殊配件的单立管排水系统:排水管道在横支管接入排水立管时采用特殊的配件,排水立管下部采用下部特质配件,并仅设有伸顶通气管。2)螺旋管排水系统:排水立管采用螺旋管,横支管接入立管采用侧向进水型配件,并仅设伸顶通气管。4.1.4建筑物内雨水管道应与生活排水管道分别设置,单独排出。4.1.5建筑物外小区排水分为分流制和合流制两种体制。1分流制:用不同管渠分别收纳小区内生活排水和雨水的排水方式。2合流制:用同一管渠收纳小区内生活排水和雨水的排水方式。4.2排水系统选择4.2.1建筑物内生活排水系统的选择,应根据排水性质与污染程度,结合室外排水体制和有利于综合利用与处理要求确定。1当建筑物采用中水系统时,所选用的原水系统的排水宜按排水水质分流排出。2当有污水处理厂时,生活废水与生活污水宜合流排出。当生活污水需经化粪池处理时,其生活污水宜与生活废水分流排出。4.2.2下列情况下的建筑排水应单独排水至水处理或回收构筑物:1职员食堂、营业餐厅的厨房排水及含有大量油脂的生活废水。2机械自动洗车台冲洗水。3燃油锅炉房、柴油发电机房的油箱间的地面排水。4超过排放标准、含有大量致病菌、放射性元素的医院污水。5排水温度超过40℃的锅炉、水加热器等设备的排污水。6重复利用的冷却水、空调系统冷凝水。7中水系统需要回用的生活排水。8实验室有害有毒废水。4.2.3公共餐饮业厨房废水不宜与生活污水合用室内排水管道。如需合用时,厨房废水必须先经过隔油处理。4.2.4当卫生间的器具排水管及排水支管要求不穿越本层结构楼板到下层空间时,应采用建筑同层排水系统。4.2.5排水系统通气方式的选择,可按本《措施》第4.8节确定。4.2.6建筑物内生活排水一般采用重力排水。当无条件重力自流排出时,可利用水泵提升压力排水。在特殊情况下,经技术经济比较合理时,可采用真空排水的方式。4.3卫生器具和卫生间4.3.1卫生器具及附件的材质和技术要求,均应符合现行的有关产品标准的规定。所选自带水封的器具(包括存水弯)应符合本《措施》第4.13节水封的有关要求。4.3.2卫生器具的安装高度,宜按表4.3.2确定。表4.3.2卫生器具的安装高度序号卫生器具名称卫生器具边缘离地面高度(mm)居住和公共建筑幼儿园12345678910111213141516171819架空式污水盆(池)(至上边缘)落地式污水盆(池)(至上边缘)洗涤盆(池)(至上边缘)洗手盆(池)(至上边缘)洗脸盆(池)(至上边缘)盥洗槽(池)(至上边缘)浴盆...

1、当您付费下载文档后,您只拥有了使用权限,并不意味着购买了版权,文档只能用于自身使用,不得用于其他商业用途(如 [转卖]进行直接盈利或[编辑后售卖]进行间接盈利)。
2、本站所有内容均由合作方或网友上传,本站不对文档的完整性、权威性及其观点立场正确性做任何保证或承诺!文档内容仅供研究参考,付费前请自行鉴别。
3、如文档内容存在违规,或者侵犯商业秘密、侵犯著作权等,请点击“违规举报”。

碎片内容

全国民用建筑工程设计技术措施排水

您可能关注的文档

爱的疯狂+ 关注
实名认证
内容提供者

该用户很懒,什么也没介绍

确认删除?
VIP
微信客服
  • 扫码咨询
会员Q群
  • 会员专属群点击这里加入QQ群
客服邮箱
回到顶部