电脑桌面
添加小米粒文库到电脑桌面
安装后可以在桌面快捷访问

全自动地下水建筑污水排放成套设备VIP免费

全自动地下水建筑污水排放成套设备_第1页
1/6
全自动地下水建筑污水排放成套设备_第2页
2/6
全自动地下水建筑污水排放成套设备_第3页
3/6
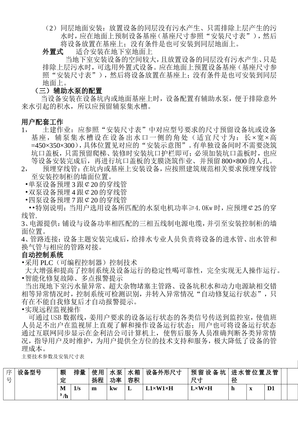
PW系列全自动地下水建筑污水排放成套设备设备介绍在城市用地日益匮乏的前提下,地下建筑部分在生活和经营活动中的利用率越来越高。原有的地下污水贮存和排放设施不但技术陈旧落后、故障率高、维修困难,而且在定期清掏时,污物和污水散发出的臭味严重污染周边环境,同时沉淀物产生的有毒有害气体对维护人员造成的伤害也时有发生。因此,原有设施已不能满足现代生活和经营活动中的环保要求。PW系列全自动地下水建筑污水排放成套设备(以下简称PW系列设备),是“地下污水排放装置”、“分体式杂物分离器装置”等专利技术与PLC控制“金利洁运行模式”成功配套的结晶,它的推广应用,彻底解决了长期困扰地下建筑生活污水贮存、提升和排放过程中极不环保的一大难题。PW系列设备特点◆不堵塞水泵叶轮不接触杂物,不会造成缠绕和堵塞,可延长其使用寿命◆不污染实现污水在密封状态下储存和排放,不外溢、无臭味,保护周边环境◆无沉淀免清掏杂物与污水在分离器内被分离后暂存、再一起岁水流压力排出,真正实现吴沉淀免清掏◆PLC控制科学设定工作模式、多点监控、无人操作、异常报警提示并实现自动进入“修复状态”运行◆远程监测根据客户需要,设备可选配远程监视或监控系统◆自动实现杀菌消毒可对各类医疗机构的污水自动进行杀菌消毒处理,大道排放标准后再排放◆提高建筑利用率设备小巧美观、占地面积小、节省地下室空间应用领域◆各类建筑物地下室卫生间污水的排放◆各类医院门诊、病房污水的无害化处理及达标排放使用条件工作电源380V±5%,50HZ污水PH值4-10之间污水的密度≤1600kg/立方米污水温度0-40°C之间安装控制柜柜的环境湿度≤80%注:对于新铺设的污水管路,必须清理管道内的建筑垃圾设备选型用户根据流量、扬程等参数和设备安装场地的综合条件,选择合理使用的设备型号。(一)按设备的流量、扬程选型PWB别墅型别墅类建筑的地下室卫生间产生污水量较小,且停电时可人为控制用水,可选用小巧、轻便的别墅型全自动污水排放器PW-N1(W1)单泵式使用于污水量和杂物量较少的场所。PW-N2(W2)双泵式适用于污水量和杂物量较多的场所,如地下商场、停车场和地铁站点等。由于该型设备为双泵双分离器交替工作、且互为备用,其存贮和排放能力远远大于单泵设备。PW-N4(W4)四泵式适用于瞬时污水量较大或杂物较多的场所(如地下洗浴、展览馆、体育馆和过街地下通道等)。因四泵设备接纳瞬间来水量和杂物量能力较大,并且设备可以根据来水量连续不断的多级(2泵同时)交替运行,可以满足连续排出大量污水和杂物的要求。(二)按设备的安装位置选型内置式安装在预留的设备坑内或地下室均可。(1)设备坑内安装:放置设备的同层需排水时,必须安装在预留的设备坑内;(2)同层地面安装:放置设备的同层没有污水产生、只需排除上层产生的污水时,应在地面上预制设备基座(基座尺寸参照“安装尺寸表”),然后将设备放置在基座上;没有条件是也可安装到同层地面上。外置式适合安装在地下室地面上当地下室安装设备的空间较大,且放置设备的同层没有污水产生、只是排除上层污水时,可选用外置式设备。应在地面上预置设备基座(基座尺寸参照“安装尺寸表”),然后将设备放置在基座上;没有条件是也可安装到同层地面上。(三)辅助水泵的配置当设备安装在设备坑内或地面基座上时,设备配置有辅助水泵,便于排除意外来水引起的积水,所以应预留辅泵集水槽。用户配套工作1,土建作业:应参照“安装尺寸表”中对应型号要求的尺寸预留设备坑或设备基座,辅泵集水槽设在设备出水口一侧的角处(适宜尺寸为:长×宽×高=450×350×300),具体位置见对应的“安装示意图”。有单独设备间时不需要浇筑坑口盖板,只需预留爬梯、装修时安装坑口护栏即可;必须加装坑口盖板时,也应等设备安装完成后,再进行坑口盖板的支膜浇筑作业、并预留800×800的人孔。2,预埋穿线管:在坑内或基座上安装设备,应按照建筑规范相关要求预埋穿线管至安装控制柜的墙面位置。•单泵设备预埋3跟¢20的穿线管•双泵设备预埋4跟¢20的穿线管•四泵设备预埋7跟¢20的穿线管••特别说明:当用户选用设备所匹配的水泵电机功率≥4...

1、当您付费下载文档后,您只拥有了使用权限,并不意味着购买了版权,文档只能用于自身使用,不得用于其他商业用途(如 [转卖]进行直接盈利或[编辑后售卖]进行间接盈利)。
2、本站所有内容均由合作方或网友上传,本站不对文档的完整性、权威性及其观点立场正确性做任何保证或承诺!文档内容仅供研究参考,付费前请自行鉴别。
3、如文档内容存在违规,或者侵犯商业秘密、侵犯著作权等,请点击“违规举报”。

碎片内容

全自动地下水建筑污水排放成套设备

您可能关注的文档

确认删除?
VIP
微信客服
  • 扫码咨询
会员Q群
  • 会员专属群点击这里加入QQ群
客服邮箱
回到顶部