电脑桌面
添加小米粒文库到电脑桌面
安装后可以在桌面快捷访问

浙江中医药大学教案VIP免费

浙江中医药大学教案_第1页
1/5
浙江中医药大学教案_第2页
2/5
浙江中医药大学教案_第3页
3/5
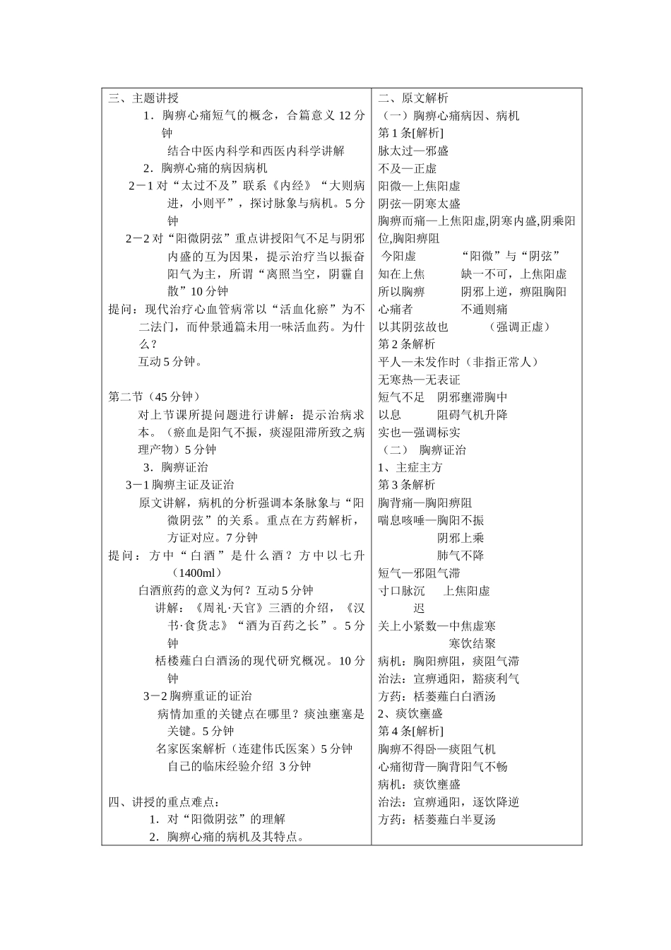
浙江中医药大学教案编号:13课题胸痹心痛短气病脉证并治第九授课专业:中西医临床医学年级2005班级1-2人数60授课日期:2007年10月26日第7教学周星期五第1至2节授课地点:17205授课内容:胸痹心痛短气病脉证并治第九(上)课时目标掌握胸痹的病因病机和胸痹主证、重证的证治。熟悉胸痹据脉辨证的特点。了解胸痹、心痛、短气的概念及合篇的意义。教学活动课型:理论教学方式:讲授讨论教学资源多媒体示教教学过程第一节(45分钟)一、回顾上一章节8分钟复习仲景对肺系疾病的治疗大法。特别是治疗咳嗽上气(肺胀),仲景常从外寒内饮出发,以通阳化饮,外散风寒作为大法。比较射干麻黄汤、厚朴麻黄汤、越婢加半夏汤、小青龙加石膏汤的证治。二、本篇概述和教学目标的明确5分钟1.简述胸痹心痛的证因脉治,中医认识胸痹心痛病的历史源流。2.向学生明确本次教学的目标。板书设计一概述(一)概念1.胸痹:以胸膺部满闷窒塞,甚则疼痛为主症的一类疾病。2.心痛:心窝部疼痛为主症的一类疾病。3.短气:呼吸迫促。(与少气的区别)(二)合篇意义病位相近、症状相似、病机相同三、主题讲授1.胸痹心痛短气的概念,合篇意义12分钟结合中医内科学和西医内科学讲解2.胸痹心痛的病因病机2-1对“太过不及”联系《内经》“大则病进,小则平”,探讨脉象与病机。5分钟2-2对“阳微阴弦”重点讲授阳气不足与阴邪内盛的互为因果,提示治疗当以振奋阳气为主,所谓“离照当空,阴霾自散”10分钟提问:现代治疗心血管病常以“活血化瘀”为不二法门,而仲景通篇未用一味活血药。为什么?互动5分钟。第二节(45分钟)对上节课所提问题进行讲解:提示治病求本。(瘀血是阳气不振,痰湿阻滞所致之病理产物)5分钟3.胸痹证治3-1胸痹主证及证治原文讲解,病机的分析强调本条脉象与“阳微阴弦”的关系。重点在方药解析,方证对应。7分钟提问:方中“白酒”是什么酒?方中以七升(1400ml)白酒煎药的意义为何?互动5分钟讲解:《周礼·天官》三酒的介绍,《汉书·食货志》“酒为百药之长”。5分钟栝楼薤白白酒汤的现代研究概况。10分钟3-2胸痹重证的证治病情加重的关键点在哪里?痰浊壅塞是关键。5分钟名家医案解析(连建伟氏医案)5分钟自己的临床经验介绍3分钟四、讲授的重点难点:1.对“阳微阴弦”的理解2.胸痹心痛的病机及其特点。二、原文解析(一)胸痹心痛病因、病机第1条[解析]脉太过—邪盛不及—正虚阳微—上焦阳虚阴弦—阴寒太盛胸痹而痛—上焦阳虚,阴寒内盛,阴乘阳位,胸阳痹阻今阳虚“阳微”与“阴弦”知在上焦缺一不可,上焦阳虚所以胸痹阴邪上逆,痹阻胸阳心痛者不通则痛以其阴弦故也(强调正虚)第2条解析平人—未发作时(非指正常人)无寒热—无表证短气不足阴邪壅滞胸中以息阻碍气机升降实也—强调标实(二)胸痹证治1、主症主方第3条解析胸背痛—胸阳痹阻喘息咳唾—胸阳不振阴邪上乘肺气不降短气—邪阻气滞寸口脉沉上焦阳虚迟关上小紧数—中焦虚寒寒饮结聚病机:胸阳痹阻,痰阻气滞治法:宣痹通阳,豁痰利气方药:栝蒌薤白白酒汤2、痰饮壅盛第4条[解析]胸痹不得卧—痰阻气机心痛彻背—胸背阳气不畅病机:痰饮壅盛治法:宣痹通阳,逐饮降逆方药:栝蒌薤白半夏汤3.仲景治疗胸痹的用药特色。4.“寸口脉沉而迟,关上小紧数”与“阳微阴弦”的内在联系。五、布置作业:你对“阳微阴弦”是如何理解的?任课教师签名:浙江中医药大学教案编号:14课题胸痹心痛短气病脉证并治第九授课专业:中西医临床医学年级2005班级1-2人数60授课日期:2007年10月19日第8教学周星期一第3至4节授课地点:17205授课内容:胸痹心痛短气病脉证并治第九(下)课时目标掌握胸痹虚实异治、轻证的证治,心痛病的辨证施治。熟悉胸痹缓解期、急性发作期的不同治法。教学活动课型:理论教学方式:讲授讨论教学资源多媒体示教教学过程第三节(45分钟)一、复习上次课程,明确本次课程教学目标5分钟1.主要复习胸痹心痛的病因病机,对“阳微阴弦”的理解。比较栝楼薤白白酒汤和栝楼薤白半夏汤证。2.明确本次课程的教学目标二、主题讲授3-3胸痹虚实异治原文讲解,着重在“胁下逆抢心”的病机。5分钟方药讲解5分钟提问:你对...

1、当您付费下载文档后,您只拥有了使用权限,并不意味着购买了版权,文档只能用于自身使用,不得用于其他商业用途(如 [转卖]进行直接盈利或[编辑后售卖]进行间接盈利)。
2、本站所有内容均由合作方或网友上传,本站不对文档的完整性、权威性及其观点立场正确性做任何保证或承诺!文档内容仅供研究参考,付费前请自行鉴别。
3、如文档内容存在违规,或者侵犯商业秘密、侵犯著作权等,请点击“违规举报”。

碎片内容

浙江中医药大学教案

您可能关注的文档

确认删除?
VIP
微信客服
  • 扫码咨询
会员Q群
  • 会员专属群点击这里加入QQ群
客服邮箱
回到顶部