电脑桌面
添加小米粒文库到电脑桌面
安装后可以在桌面快捷访问

【施工安全用电方案】VIP专享VIP免费

【施工安全用电方案】_第1页
1/4
【施工安全用电方案】_第2页
2/4
【施工安全用电方案】_第3页
3/4
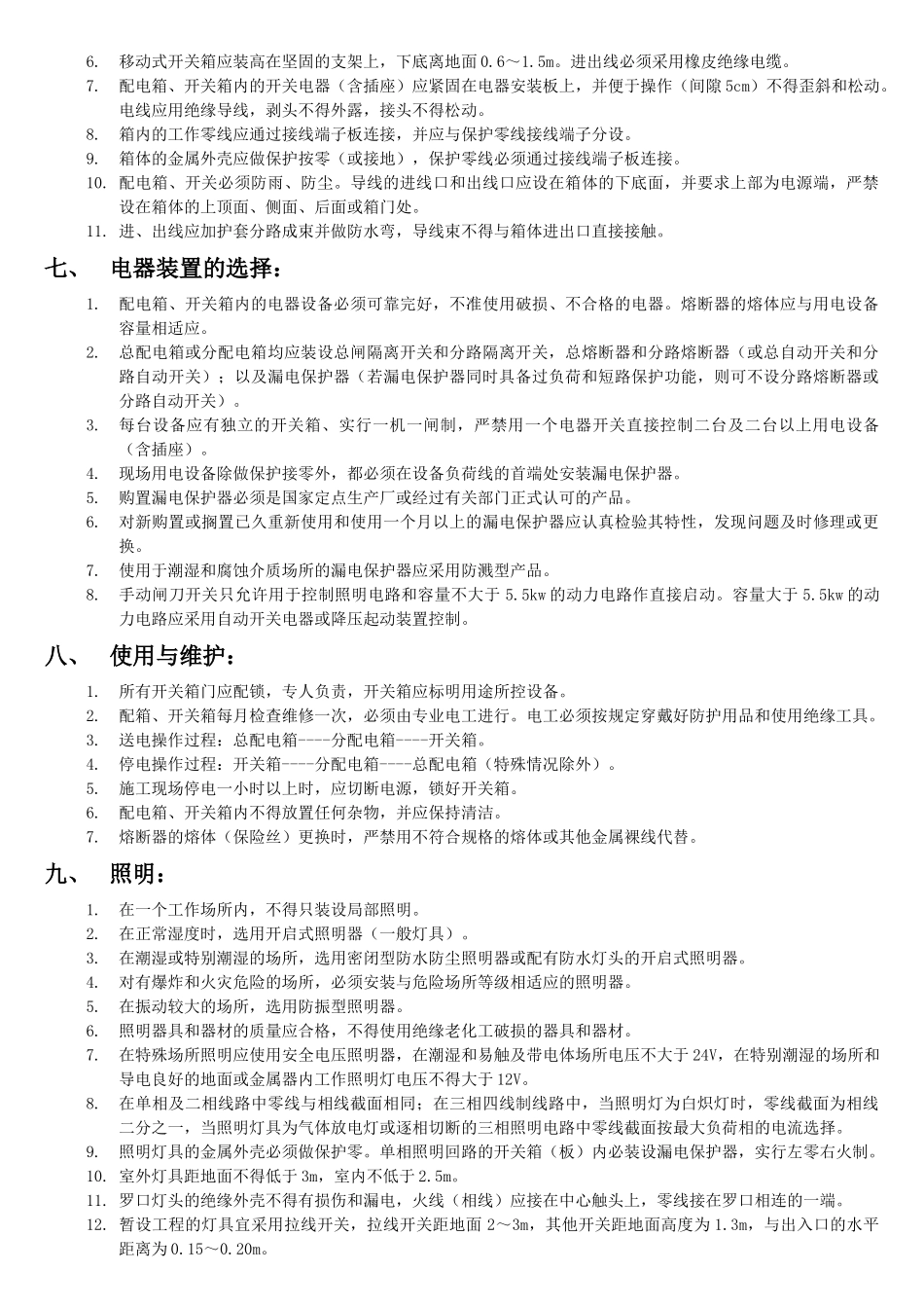
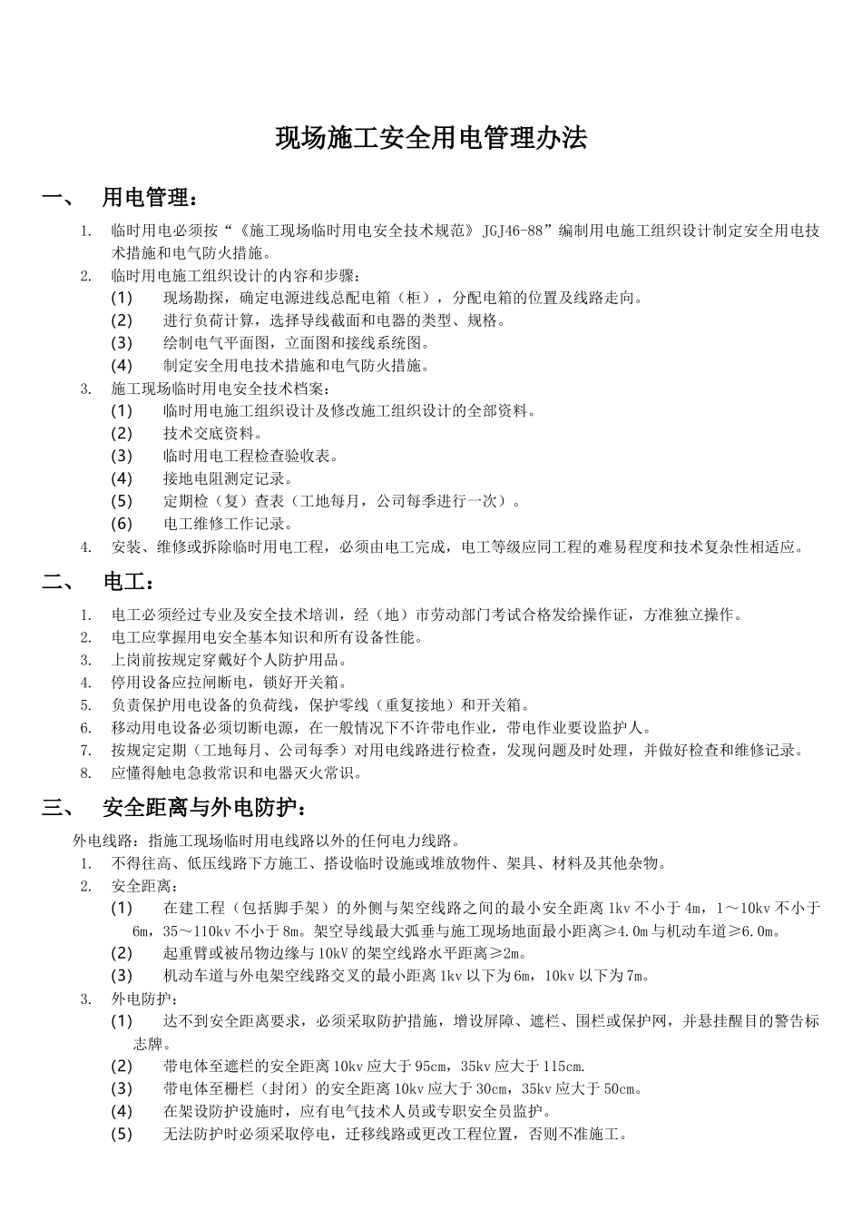
现场施工安全用电管理办法一、用电管理:1.临时用电必须按“《施工现场临时用电安全技术规范》JGJ46-88”编制用电施工组织设计制定安全用电技术措施和电气防火措施。2.临时用电施工组织设计的内容和步骤:(1)现场勘探,确定电源进线总配电箱(柜),分配电箱的位置及线路走向。(2)进行负荷计算,选择导线截面和电器的类型、规格。(3)绘制电气平面图,立面图和接线系统图。(4)制定安全用电技术措施和电气防火措施。3.施工现场临时用电安全技术档案:(1)临时用电施工组织设计及修改施工组织设计的全部资料。(2)技术交底资料。(3)临时用电工程检查验收表。(4)接地电阻测定记录。(5)定期检(复)查表(工地每月,公司每季进行一次)。(6)电工维修工作记录。4.安装、维修或拆除临时用电工程,必须由电工完成,电工等级应同工程的难易程度和技术复杂性相适应。二、电工:1.电工必须经过专业及安全技术培训,经(地)市劳动部门考试合格发给操作证,方准独立操作。2.电工应掌握用电安全基本知识和所有设备性能。3.上岗前按规定穿戴好个人防护用品。4.停用设备应拉闸断电,锁好开关箱。5.负责保护用电设备的负荷线,保护零线(重复接地)和开关箱。6.移动用电设备必须切断电源,在一般情况下不许带电作业,带电作业要设监护人。7.按规定定期(工地每月、公司每季)对用电线路进行检查,发现问题及时处理,并做好检查和维修记录。8.应懂得触电急救常识和电器灭火常识。三、安全距离与外电防护:外电线路:指施工现场临时用电线路以外的任何电力线路。1.不得往高、低压线路下方施工、搭设临时设施或堆放物件、架具、材料及其他杂物。2.安全距离:(1)在建工程(包括脚手架)的外侧与架空线路之间的最小安全距离1kv不小于4m,1~10kv不小于6m,35~110kv不小于8m。架空导线最大弧垂与施工现场地面最小距离≥4.0m与机动车道≥6.0m。(2)起重臂或被吊物边缘与10kV的架空线路水平距离≥2m。(3)机动车道与外电架空线路交叉的最小距离1kv以下为6m,10kv以下为7m。3.外电防护:(1)达不到安全距离要求,必须采取防护措施,增设屏障、遮栏、围栏或保护网,并悬挂醒目的警告标志牌。(2)带电体至遮栏的安全距离10kv应大于95cm,35kv应大于115cm.(3)带电体至栅栏(封闭)的安全距离10kv应大于30cm,35kv应大于50cm。(4)在架设防护设施时,应有电气技术人员或专职安全员监护。(5)无法防护时必须采取停电,迁移线路或更改工程位置,否则不准施工。四、供电路线:架空线路必须架设在专用电杆上,严禁架设在树木上或脚手架上等不稳固的地方。1.架空线路最少截面:为满足机械强度要求,铝线≥16mm2,铜线≥10mm2跨越铁路、公路、河流、电力线路档距内的绝缘铝线不少于35mm2,铜线不少于16mm2。2.电线接头:在一个档距内,每层架空线接头不得超过该层导线50%,且一根导线只允许一个接头,跨越道路、河流档距内不得有接头。3.电杆档距:最大不超过35m,线间距不得少于0.3m,上下横担间高压与低压1.2m,低压与低压0.6m,(横担选用附表于后)。4.电杆及埋设:电杆应选用钢筋混凝土杆或木杆,其稍径不得小于13cm,埋设深度为杆长的十分之一加0.6m。5.拉线:拉线宜用截面不少于Φ4×3的镀锌铁丝、拉线与电杆的夹角庆在45~30度之间,埋地深度不少于1m,钢筋混凝土杆上的拉线应在高于地面2.5m处装设拉紧绝缘子。6.室内配线:进户线过墙应穿管保护,距地面不得少于2.5m,并采取防雨措施,室外应采用绝缘子固定。五、电缆线路:1.电缆干线应采用埋地或架空敷设,严禁沿地面明设,并应避免机械损伤和介质腐蚀。2.电缆穿越建筑物、构筑物、道路、易受机械损伤的场所及引出地面从2m高度至地下0.2m处,必须加设防护套管。3.橡皮电缆架空敷设时,应沿墙壁或电杆设置,并用绝缘子固定,严禁使用金属裸线作绑线。橡皮电缆的最大弧垂距地面不得小于2.5m。六、配电柜(盘)、配电箱及开关箱:1.配电系统应设置总配电柜(盘)和分配电箱,实行分级配电。室内总配电柜(盘)的装设应符合下列规定:(1)配电柜(盘)正面的通道宽度,单划不小于1.5m,双划不少于2m,后面的维护通道为0.8m(个别...

1、当您付费下载文档后,您只拥有了使用权限,并不意味着购买了版权,文档只能用于自身使用,不得用于其他商业用途(如 [转卖]进行直接盈利或[编辑后售卖]进行间接盈利)。
2、本站所有内容均由合作方或网友上传,本站不对文档的完整性、权威性及其观点立场正确性做任何保证或承诺!文档内容仅供研究参考,付费前请自行鉴别。
3、如文档内容存在违规,或者侵犯商业秘密、侵犯著作权等,请点击“违规举报”。

碎片内容

【施工安全用电方案】

确认删除?
VIP
微信客服
  • 扫码咨询
会员Q群
  • 会员专属群点击这里加入QQ群
客服邮箱
回到顶部