电脑桌面
添加小米粒文库到电脑桌面
安装后可以在桌面快捷访问

农业现代化中科学仪器的需求VIP免费

农业现代化中科学仪器的需求_第1页
1/6
农业现代化中科学仪器的需求_第2页
2/6
农业现代化中科学仪器的需求_第3页
3/6
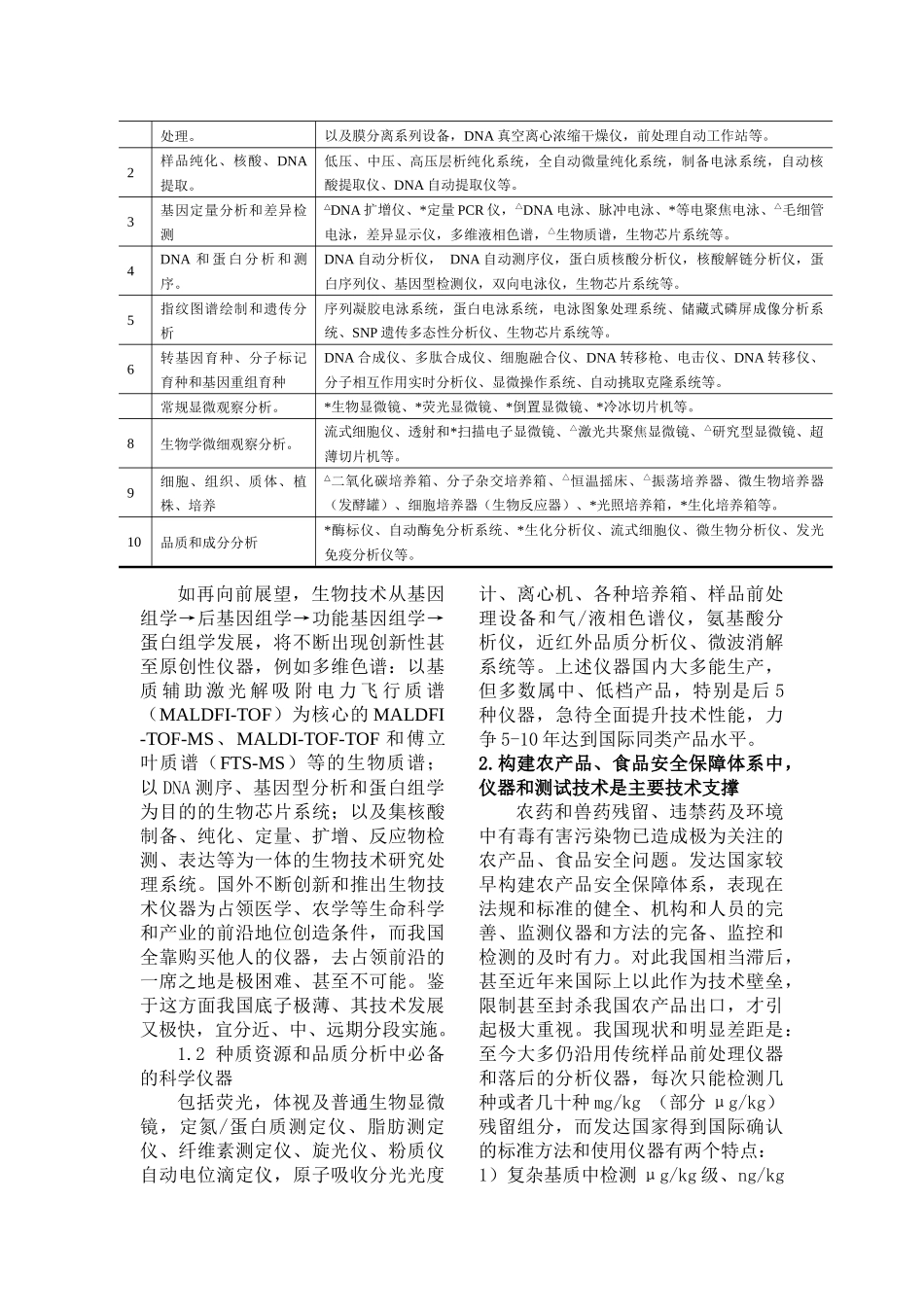
农业现代化中科学仪器的需求、现状和发展前景蒋士强 杨云霞 摘要:综述了在实施优质、高效、高产现代化中,科学仪器的作用和前景。着重论述了科学仪器是农业生物技术发展的支撑。分析了农产品安全检测、动物疫病防治控制、发展规模化技术密集型精细农业、节水农业和生态农业及植物保护中,必备的科学仪器和测控技术。关键词:农业科技;科学仪器;食品安全检测;品质分析;农业生物技术;动物疫病防治中图分类号:0 引言 广义农业与其他领域一样,科学仪器作为信息技术的源头,必将成为农业科学发展的“催化剂”和农业现在化、可持续发展的“倍增器”。如今科学仪器已逐步渗透到现代农业的各个方面(见附件),其测试、验证和检控的对象很广,从动物群体、个体到细胞、分子、基因,从无机到有机,从实验研究到生产现场和生态环境。但是总体而言,有明显缺陷:(1) 仪器装备总量和水平严重滞后,虽经历 80 年代利用世行科教贷款、90 年代以来重点实验室和 211 工程等项目建设,少数重点农业科教单位的科学仪器已初具规模,但省级和各地大多说农业科教单位,科学仪器仍然非常简陋。(2)已装备的中高档科学仪器中约有 80%依赖进口,国产科学仪器在农业科技战线占有率约为 40%。作为科技发展主要支撑的科学仪器不足,制约着农业科技的高速发展和突破。因此,作为发展高科技的必备条件和手段,科学仪器的作用、现状和前景,可从以下五方面予以剖析。1、实施优质、高效、高产为特点的现代化农业中科学仪器的作用与前景 据统计、良种对丰产的贡献率可达 40%,且良种决定品质。如今我国已从传统选种方法,进入力图充分运用科学仪器,分析和鉴定种质资源、传统与现代生物技术相结合的品种选育阶段。二十一世纪被喻为“生命科学”的新世纪,农业是主要战场之一,农业生物技术将引发第二次绿色革命。美国生物技术市场正以年递增率为50%高速发展。充分运用生物技术,开发和利用我国丰富的农、林、牧、渔优良基因资源,快速定向培育良种,必将是我国农业实施优质、高效、高产,可持续发展的技术支撑。5-10 年后,如今视为前沿的超级水稻和小麦、抗虫棉、克隆优良品种等将大批出现。在实施上述战略技术中,必备的科学仪器大致可归纳为两大方面:1、1 农业生物技术发展中支撑性科学仪器生物技术研究和产业需要一系列科学仪器,其中仅实验室常用仪器,国产产品能满足要求,大批关键性、支撑性科学仪器在我国处于空白(见表 1)。表 1 农业生物...

1、当您付费下载文档后,您只拥有了使用权限,并不意味着购买了版权,文档只能用于自身使用,不得用于其他商业用途(如 [转卖]进行直接盈利或[编辑后售卖]进行间接盈利)。
2、本站所有内容均由合作方或网友上传,本站不对文档的完整性、权威性及其观点立场正确性做任何保证或承诺!文档内容仅供研究参考,付费前请自行鉴别。
3、如文档内容存在违规,或者侵犯商业秘密、侵犯著作权等,请点击“违规举报”。

碎片内容

农业现代化中科学仪器的需求

您可能关注的文档

墨香书阁+ 关注
实名认证
内容提供者

热爱教学事业,对互联网知识分享很感兴趣

确认删除?
VIP
微信客服
  • 扫码咨询
会员Q群
  • 会员专属群点击这里加入QQ群
客服邮箱
回到顶部