电脑桌面
添加小米粒文库到电脑桌面
安装后可以在桌面快捷访问

信号波形测量习题VIP免费

信号波形测量习题_第1页
1/7
信号波形测量习题_第2页
2/7
信号波形测量习题_第3页
3/7
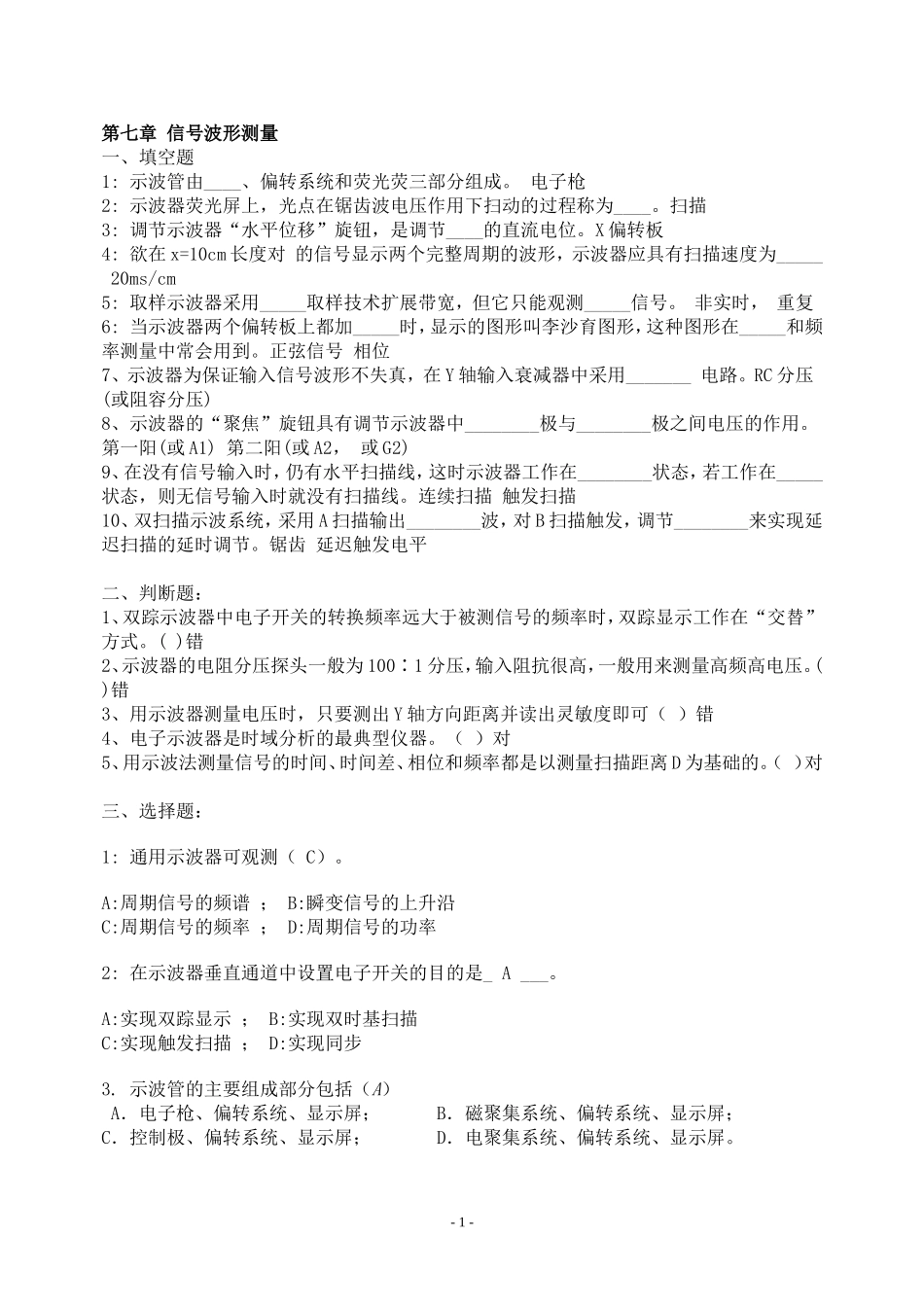
第七章信号波形测量一、填空题1:示波管由____、偏转系统和荧光荧三部分组成。电子枪2:示波器荧光屏上,光点在锯齿波电压作用下扫动的过程称为____。扫描3:调节示波器“水平位移”旋钮,是调节____的直流电位。X偏转板4:欲在x=10cm长度对的信号显示两个完整周期的波形,示波器应具有扫描速度为_____20ms/cm5:取样示波器采用_____取样技术扩展带宽,但它只能观测_____信号。非实时,重复6:当示波器两个偏转板上都加_____时,显示的图形叫李沙育图形,这种图形在_____和频率测量中常会用到。正弦信号相位7、示波器为保证输入信号波形不失真,在Y轴输入衰减器中采用_______电路。RC分压(或阻容分压)8、示波器的“聚焦”旋钮具有调节示波器中________极与________极之间电压的作用。第一阳(或A1)第二阳(或A2,或G2)9、在没有信号输入时,仍有水平扫描线,这时示波器工作在________状态,若工作在_____状态,则无信号输入时就没有扫描线。连续扫描触发扫描10、双扫描示波系统,采用A扫描输出________波,对B扫描触发,调节________来实现延迟扫描的延时调节。锯齿延迟触发电平二、判断题:1、双踪示波器中电子开关的转换频率远大于被测信号的频率时,双踪显示工作在“交替”方式。()错2、示波器的电阻分压探头一般为100∶1分压,输入阻抗很高,一般用来测量高频高电压。()错3、用示波器测量电压时,只要测出Y轴方向距离并读出灵敏度即可()错4、电子示波器是时域分析的最典型仪器。()对5、用示波法测量信号的时间、时间差、相位和频率都是以测量扫描距离D为基础的。()对三、选择题:1:通用示波器可观测(C)。A:周期信号的频谱;B:瞬变信号的上升沿C:周期信号的频率;D:周期信号的功率2:在示波器垂直通道中设置电子开关的目的是_A___。A:实现双踪显示;B:实现双时基扫描C:实现触发扫描;D:实现同步3.示波管的主要组成部分包括(A)A.电子枪、偏转系统、显示屏;B.磁聚集系统、偏转系统、显示屏;C.控制极、偏转系统、显示屏;D.电聚集系统、偏转系统、显示屏。-1-4:当示波器的扫描速度为20s/cm时,荧光屏上正好完整显示一个的正弦信号,如果显示信号的4个完整周期,扫描速度应为(A)。A:80s/cm;B:5s/cm;C:40s/cm;D:小于10s/cm5:给示波器Y及X轴偏转板分别加uy=Umsinωt,ux=Umsin(ωt/2),则荧光屏上显示(C)图形。A:半波;B:正圆;C:横8字;D:竖8字6:为了在示波器荧光屏上得到清晰而稳定的波形,应保证信号的扫描电压同步,即扫描电压的周期应等于被测信号周期的__C__倍。A:奇数;B:偶数;C:整数;D:2/37:用示波器显示两个变量a与b的关系时,a、b分别接在示波器的Y、X通道,显示图形为椭圆,则____。CA:a与b同相,且幅度相同;B:a与b相差90°,且幅度一定相同;C:a与b相差90°,但其幅度不一定相同,其关系依x、y输入增益而定;D:a与b幅度、相位关系不能确定。8:在示波器上表示亮点在荧光屏上偏转1cm时,所加的电压数值的物理量是()BA:偏转灵敏度;B:偏转因数;C:扫描速度;D:频带宽度四、简答题1.用示波器观测正弦波时,荧光屏上得到如图所示波形,试分析示波器哪个部分工作不正常?(1)为扫描锯齿波线性度不好;(2)Y放大器引入失真,出现削顶,产生截止失真;(3)有扫描回线,增辉电路工作不正常。2.用双踪示波器观测两个同频率正弦波a,b,若扫描速度为20s/cm,而荧光屏显示两个周期的水平距离是8cm,问:⑴两个正弦波的频率是多少?⑵若正弦波a比b相位超π前1.5cm,那么两个正弦波相差为多少?用弧度表示。-2-频率:f=12.5KHz相差:Δφ=×2π=π3.示波器正常,但开机后荧光屏上看不到亮点,原因可能是?若示波器显示的波形如下图,试根据波形图测量幅度和周期,要求列出计算式和计算过程。------------(1分)4.已知示波器的灵敏度微调处于“校正”位置,灵敏度开关置于5V/cm,倍率开关为“×5”。信号峰峰值5V,试求屏幕上峰与峰之间的距离。如果再加上一个10:1的示波器探头,结果又是多少?答:不考虑倍率开关时,y1===1cm,由于倍率开关为“×5”,屏幕上波形偏转增大5倍,所以屏幕上峰与峰之间的距离为cm。如果采用探头,对输入有10倍衰减,输入示波器的电压减小10...

1、当您付费下载文档后,您只拥有了使用权限,并不意味着购买了版权,文档只能用于自身使用,不得用于其他商业用途(如 [转卖]进行直接盈利或[编辑后售卖]进行间接盈利)。
2、本站所有内容均由合作方或网友上传,本站不对文档的完整性、权威性及其观点立场正确性做任何保证或承诺!文档内容仅供研究参考,付费前请自行鉴别。
3、如文档内容存在违规,或者侵犯商业秘密、侵犯著作权等,请点击“违规举报”。

碎片内容

信号波形测量习题

确认删除?
VIP
微信客服
  • 扫码咨询
会员Q群
  • 会员专属群点击这里加入QQ群
客服邮箱
回到顶部