电脑桌面
添加小米粒文库到电脑桌面
安装后可以在桌面快捷访问

修改传染病学-总结-重点-笔记-复习资料VIP免费

修改传染病学-总结-重点-笔记-复习资料_第1页
1/41
修改传染病学-总结-重点-笔记-复习资料_第2页
2/41
修改传染病学-总结-重点-笔记-复习资料_第3页
3/41
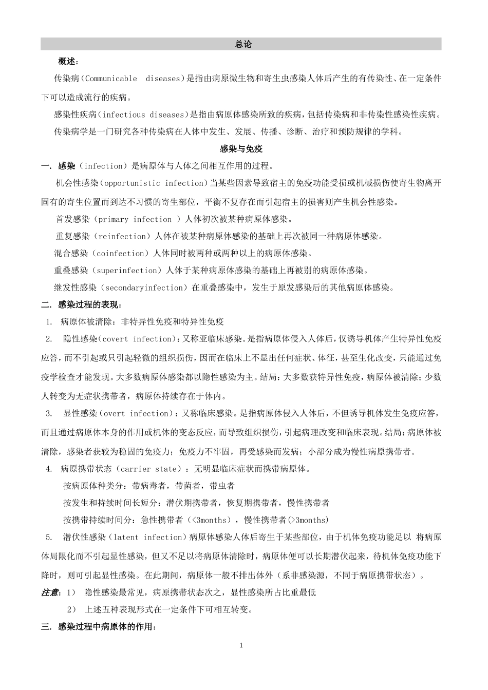
总论概述:传染病(Communicablediseases)是指由病原微生物和寄生虫感染人体后产生的有传染性、在一定条件下可以造成流行的疾病。感染性疾病(infectiousdiseases)是指由病原体感染所致的疾病,包括传染病和非传染性感染性疾病。传染病学是一门研究各种传染病在人体中发生、发展、传播、诊断、治疗和预防规律的学科。感染与免疫一.感染(infection)是病原体与人体之间相互作用的过程。机会性感染(opportunisticinfection)当某些因素导致宿主的免疫功能受损或机械损伤使寄生物离开固有的寄生位置而到达不习惯的寄生部位,平衡不复存在而引起宿主的损害则产生机会性感染。首发感染(primaryinfection)人体初次被某种病原体感染。重复感染(reinfection)人体在被某种病原体感染的基础上再次被同一种病原体感染。混合感染(coinfection)人体同时被两种或两种以上的病原体感染。重叠感染(superinfection)人体于某种病原体感染的基础上再被别的病原体感染。继发性感染(secondaryinfection)在重叠感染中,发生于原发感染后的其他病原体感染。二.感染过程的表现:1.病原体被清除:非特异性免疫和特异性免疫2.隐性感染(covertinfection):又称亚临床感染。是指病原体侵入人体后,仅诱导机体产生特异性免疫应答,而不引起或只引起轻微的组织损伤,因而在临床上不显出任何症状、体征,甚至生化改变,只能通过免疫学检查才能发现。大多数病原体感染都以隐性感染为主。结局:大多数获特异性免疫,病原体被清除;少数人转变为无症状携带者,病原体持续存在于体内。3.显性感染(overtinfection):又称临床感染。是指病原体侵入人体后,不但诱导机体发生免疫应答,而且通过病原体本身的作用或机体的变态反应,而导致组织损伤,引起病理改变和临床表现。结局:病原体被清除,感染者获较为稳固的免疫力;免疫力不牢固,再受感染而发病;小部分成为慢性病原携带者。4.病原携带状态(carrierstate):无明显临床症状而携带病原体。按病原体种类分:带病毒者,带菌者,带虫者按发生和持续时间长短分:潜伏期携带者,恢复期携带者,慢性携带者按携带持续时间分:急性携带者(<3months),慢性携带者(>3months)5.潜伏性感染(latentinfection)病原体感染人体后寄生于某些部位,由于机体免疫功能足以将病原体局限化而不引起显性感染,但又不足以将病原体清除时,病原体便可以长期潜伏起来,待机体免疫功能下降时,则可引起显性感染。在此期间,病原体一般不排出体外(系非感染源,不同于病原携带状态)。注意:1)隐性感染最常见,病原携带状态次之,显性感染所占比重最低2)上述五种表现形式在一定条件下可相互转变。三.感染过程中病原体的作用:11.侵袭力(invasiveness):是指病原体侵入机体并在机体内生长、繁殖的能力。2.毒力(virulence):内外毒素和其他毒力因子。3.数量(quantity):同一种传染病中,入侵病原体的数量一般与致病能力成正比。4.变异性(variability):(1)境、药物、遗传等因素(人工培育多次传代使病原体的致病力减弱;在宿主之间反复传播可使致病力增强(2)原体的抗原变异可逃逸机体的特异性免疫作用而继续引起疾病四.感染过程中免疫应答的作用:1.有利于机体抵抗病原体入侵与破坏的保护性免疫应答(1)非特异性免疫:a.天然屏障b.吞噬作用c.体液因子(2)特异性免疫:a.细胞免疫b.体液免疫2.促进组织损伤和病理改变的变态反应:Ⅰ、Ⅱ、Ⅲ(免疫复合物型)、Ⅳ(细胞介导型)四型超敏反应,后二者最常见。传染病的发病机制五.传染病的发生与发展:具有疾病发展的阶段性(入侵门户、机体内定位、排出途径)六.组织损伤的发生机制:直接侵犯、毒素作用、免疫机制七.重要的病理生理变化:发热、代谢改变、内分泌改变传染病的流行过程及影响因素八.流行过程的基本条件:1.传染源(sourceofinfection):是指病原体已在体内生长、繁殖并能将其排出体外的人和动物。(1)患者(2)隐性感染者(3)病原携带者(4)受感染的动物2.传播途径(routeoftransmission):病原体离开传染源到达另一个易感者的途径。(1)呼吸道传播(2)消化道传播(3)接触传播(4)虫媒传播(5)血...

1、当您付费下载文档后,您只拥有了使用权限,并不意味着购买了版权,文档只能用于自身使用,不得用于其他商业用途(如 [转卖]进行直接盈利或[编辑后售卖]进行间接盈利)。
2、本站所有内容均由合作方或网友上传,本站不对文档的完整性、权威性及其观点立场正确性做任何保证或承诺!文档内容仅供研究参考,付费前请自行鉴别。
3、如文档内容存在违规,或者侵犯商业秘密、侵犯著作权等,请点击“违规举报”。

碎片内容

修改传染病学-总结-重点-笔记-复习资料

您可能关注的文档

文章天下+ 关注
实名认证
内容提供者

各种文档应有尽有

确认删除?
VIP
微信客服
  • 扫码咨询
会员Q群
  • 会员专属群点击这里加入QQ群
客服邮箱
回到顶部