电脑桌面
添加小米粒文库到电脑桌面
安装后可以在桌面快捷访问

别墅设计任务指导书VIP免费

别墅设计任务指导书_第1页
1/7
别墅设计任务指导书_第2页
2/7
别墅设计任务指导书_第3页
3/7
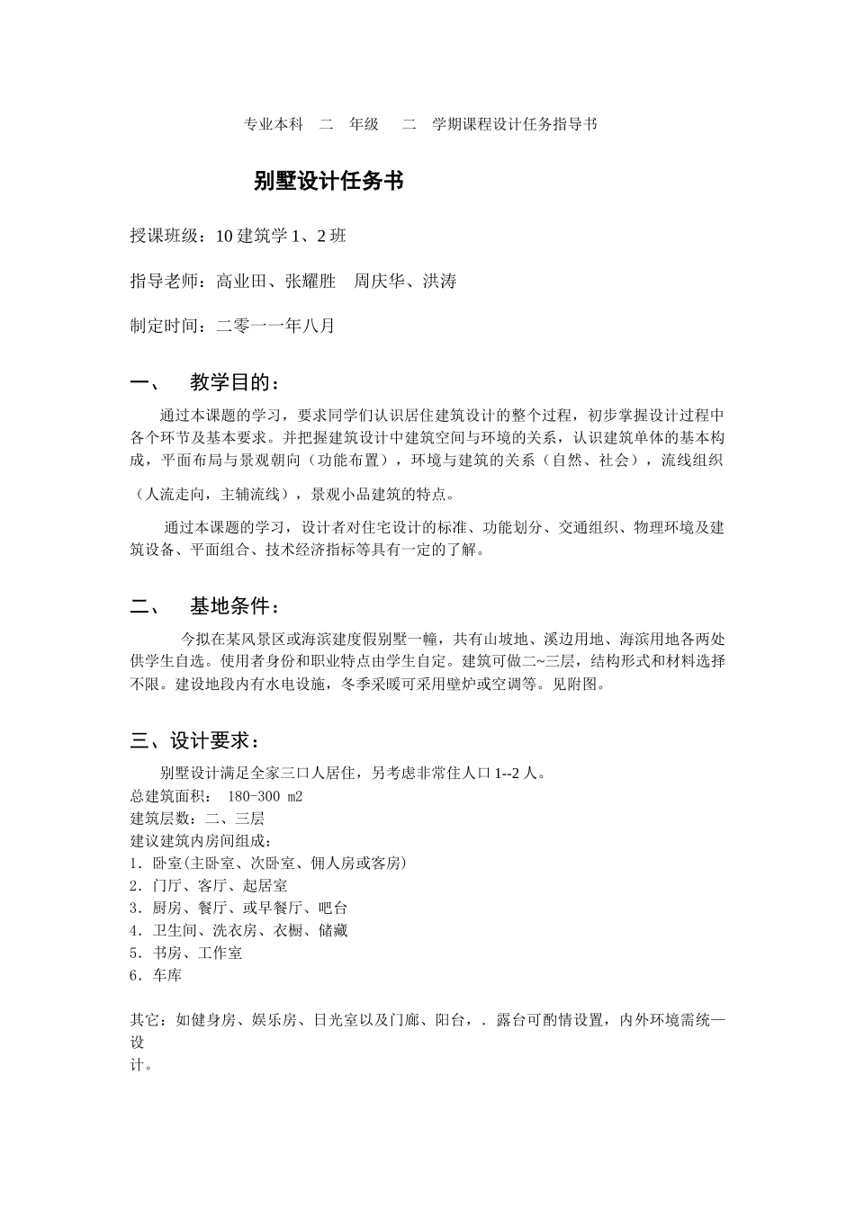
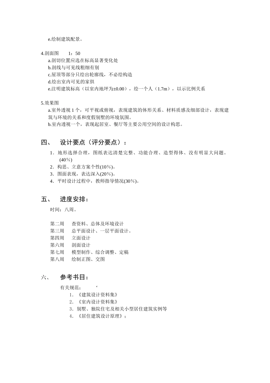
专业本科 二 年级 二 学期课程设计任务指导书 别墅设计任务书授课班级:10 建筑学 1、2 班指导老师:高业田、张耀胜 周庆华、洪涛制定时间:二零一一年八月一、教学目的: 通过本课题的学习,要求同学们认识居住建筑设计的整个过程,初步掌握设计过程中各个环节及基本要求。并把握建筑设计中建筑空间与环境的关系,认识建筑单体的基本构成,平面布局与景观朝向(功能布置),环境与建筑的关系(自然、社会),流线组织(人流走向,主辅流线),景观小品建筑的特点。通过本课题的学习,设计者对住宅设计的标准、功能划分、交通组织、物理环境及建筑设备、平面组合、技术经济指标等具有一定的了解。二、基地条件: 今拟在某风景区或海滨建度假别墅一幢,共有山坡地、溪边用地、海滨用地各两处供学生自选。使用者身份和职业特点由学生自定。建筑可做二~三层,结构形式和材料选择不限。建设地段内有水电设施,冬季采暖可采用壁炉或空调等。见附图。三、设计要求:别墅设计满足全家三口人居住,另考虑非常住人口 1--2 人。总建筑面积: 180-300 m2建筑层数:二、三层建议建筑内房间组成:1.卧室(主卧室、次卧室、佣人房或客房)2.门厅、客厅、起居室3.厨房、餐厅、或早餐厅、吧台4.卫生间、洗衣房、衣橱、储藏5.书房、工作室6.车库其它:如健身房、娱乐房、日光室以及门廊、阳台,.露台可酌情设置,内外环境需统—设计。空间名称,功能要求及面积的相互关系设计要求见下表:(可作调整)空间名称功能要求面积起居空间包含会客、家庭起居和小型聚会等功能。自定★工作空间视使用者职业特点而定,可做琴房、画室、舞蹈室、娱乐室、健身房和书房等,可单独设置亦可与起居室结合。自定主卧室(1 间)可考虑做壁柜或衣物间等储藏空间,也可设小化妆间自定★次卧室(1 间)可考虑做壁柜等储藏空间。不小于 10m2餐饮空间应与厨房有较直接的联系,可与起居空间组合布置,空间相互流通。自定厨房可设单独出入口,可设早餐台。不小于 6m2卫生间(1-2 间)可考虑主卧、次卧分设卫生间,亦可共用,其中一个卫生间至少设三件卫生设备(浴缸、坐便器、盥洗池)。自定车库放小汽车一辆3.6×6m备注带★者为可设可不设,其余房间均应满足以上内容供同学们参考,可根据使用者的不同特点自行调整,各部分房间面积亦可自定,总建筑面积控制在 180-300 m2 ,平台不计面积,有柱外廊以柱外皮计 100%建筑面积,阳台计 50%建筑面积。三、设计成果...

1、当您付费下载文档后,您只拥有了使用权限,并不意味着购买了版权,文档只能用于自身使用,不得用于其他商业用途(如 [转卖]进行直接盈利或[编辑后售卖]进行间接盈利)。
2、本站所有内容均由合作方或网友上传,本站不对文档的完整性、权威性及其观点立场正确性做任何保证或承诺!文档内容仅供研究参考,付费前请自行鉴别。
3、如文档内容存在违规,或者侵犯商业秘密、侵犯著作权等,请点击“违规举报”。

碎片内容

别墅设计任务指导书

确认删除?
VIP
微信客服
  • 扫码咨询
会员Q群
  • 会员专属群点击这里加入QQ群
客服邮箱
回到顶部