电脑桌面
添加小米粒文库到电脑桌面
安装后可以在桌面快捷访问

电气控制系统简介VIP专享VIP免费

电气控制系统简介_第1页
1/8
电气控制系统简介_第2页
2/8
电气控制系统简介_第3页
3/8
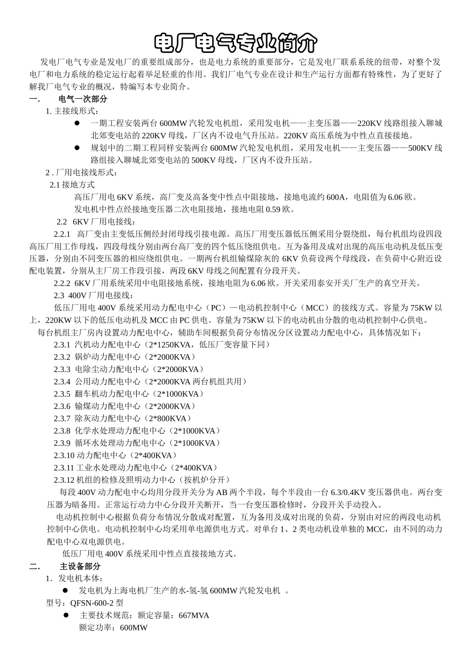
电厂电气专业简介 发电厂电气专业是发电厂的重要组成部分,也是电力系统的重要部分,它是发电厂联系系统的纽带,对整个发电厂和电力系统的稳定运行起着举足轻重的作用。我们厂电气专业在设计和生产运行方面都有特殊性,为了更好了解我厂电气专业的概况,特编写本专业简介。 一. 电气一次部分1. 主接线形式:一期工程安装两台 600MW 汽轮发电机组,采用发电机——主变压器——220KV 线路组接入聊城北郊变电站的 220KV 母线,厂区内不设电气升压站。220KV 高压系统为中性点直接接地。规划中的二期工程同样安装两台 600MW 汽轮发电机组,采用发电机——主变压器——500KV 线路组接入聊城北郊变电站的 500KV 母线,厂区内不设升压站。2 . 厂用电接线形式: 2.1 接地方式高压厂用电 6KV 系统,高厂变及高备变中性点中阻接地,接地电流约 600A,电阻值为 6.06 欧。发电机中性点经接地变压器二次电阻接地,接地电阻 0.59 欧。2.2 6KV 厂用电接线:2.2.1 高厂变由主变低压侧经封闭母线引接电源。高压厂用变压器低压侧采用分裂绕组,每台机组均设四段高压厂用工作母线,四段母线分别由两台高厂变的四个低压绕组供电。互为备用及成对出现的高压电动机及低压变压器,分别由不同变压器的相应绕组供电。一期两台机组输煤除灰的 6KV 负荷设两个母线段,在负荷中心附近设配电装置,分别从主厂房工作段引接,两段 6KV 母线之间配置有分段开关。2.2.2 6KV 厂用系统采用中电阻接地系统,接地电阻为 6.06 欧。开关采用泰安开关厂生产的真空开关。2.3 400V 厂用电接线:低压厂用电 400V 系统采用动力配电中心(PC)—电动机控制中心(MCC)的接线方式。容量为 75KW 以上,220KW 以下的低压电动机及 MCC 由 PC 供电。容量为 75KW 以下的电动机由分散的电动机控制中心供电。 每台机组主厂房内设置动力配电中心,辅助车间根据负荷分布情况分区设置动力配电中心,具体情况如下:2.3.1 汽机动力配电中心(2*1250KVA,低压厂变容量下同)2.3.2 锅炉动力配电中心(2*2000KVA)2.3.3 电除尘动力配电中心(2*2000KVA)2.3.4 公用动力配电中心(2*2000KVA 两台机组共用)2.3.5 翻车机动力配电中心(2*1000KVA)2.3.6 输煤动力配电中心(2*2000KVA)2.3.7 除灰动力配电中心(2*800KVA)2.3.8 化学水处理动力配电中心(2*1000KVA)2.3.9 循环水处理动力配电中心(2*1000KVA)2.3.10 动力配电中心(2*400KVA)2....

1、当您付费下载文档后,您只拥有了使用权限,并不意味着购买了版权,文档只能用于自身使用,不得用于其他商业用途(如 [转卖]进行直接盈利或[编辑后售卖]进行间接盈利)。
2、本站所有内容均由合作方或网友上传,本站不对文档的完整性、权威性及其观点立场正确性做任何保证或承诺!文档内容仅供研究参考,付费前请自行鉴别。
3、如文档内容存在违规,或者侵犯商业秘密、侵犯著作权等,请点击“违规举报”。

碎片内容

电气控制系统简介

文泉书屋+ 关注
实名认证
内容提供者

热爱教学事业,对互联网知识分享很感兴趣

确认删除?
VIP
微信客服
  • 扫码咨询
会员Q群
  • 会员专属群点击这里加入QQ群
客服邮箱
回到顶部