电脑桌面
添加小米粒文库到电脑桌面
安装后可以在桌面快捷访问

散热片验收标准VIP免费

散热片验收标准_第1页
1/8
散热片验收标准_第2页
2/8
散热片验收标准_第3页
3/8
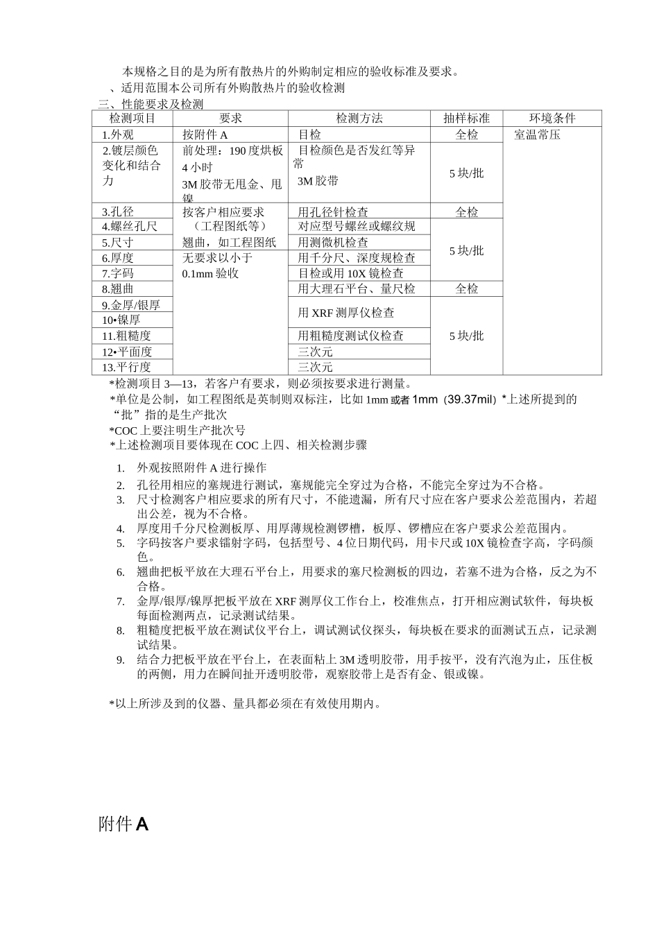
深圳市深南电路有限公司企业标准SN-IQC-34.A散热片验收标准编制:汇签:审核:批准:日期:深圳市深南电路有限公司发布、目的本规格之目的是为所有散热片的外购制定相应的验收标准及要求。、适用范围本公司所有外购散热片的验收检测三、性能要求及检测检测项目要求检测方法抽样标准环境条件1.外观按附件 A目检全检室温常压2.镀层颜色变化和结合力前处理:190 度烘板4 小时3M 胶带无甩金、甩镍目检颜色是否发红等异常3M 胶带5 块/批3.孔径按客户相应要求用孔径针检查全检4.螺丝孔尺寸(工程图纸等)对应型号螺丝或螺纹规5.尺寸翘曲,如工程图纸用测微机检查5 块/批6.厚度无要求以小于用千分尺、深度规检查7.字码0.1mm 验收目检或用 10X 镜检查8.翘曲用大理石平台、量尺检查全检9.金厚/银厚用 XRF 测厚仪检查10•镍厚11.粗糙度用粗糙度测试仪检查5 块/批12•平面度三次元13.平行度三次元*检测项目 3—13,若客户有要求,则必须按要求进行测量。*单位是公制,如工程图纸是英制则双标注,比如 1mm 或者 1mm(39.37mil)*上述所提到的“批”指的是生产批次*COC 上要注明生产批次号*上述检测项目要体现在 COC 上四、相关检测步骤1.外观按照附件 A 进行操作2.孔径用相应的塞规进行测试,塞规能完全穿过为合格,不能完全穿过为不合格。3.尺寸检测客户相应要求的所有尺寸,不能遗漏,所有尺寸应在客户要求公差范围内,若超出公差,视为不合格。4.厚度用千分尺检测板厚、用厚薄规检测锣槽,板厚、锣槽应在客户要求公差范围内。5.字码按客户要求镭射字码,包括型号、4 位日期代码,用卡尺或 10X 镜检查字高,字码颜色。6.翘曲把板平放在大理石平台上,用要求的塞尺检测板的四边,若塞不进为合格,反之为不合格。7.金厚/银厚/镍厚把板平放在 XRF 测厚仪工作台上,校准焦点,打开相应测试软件,每块板每面检测两点,记录测试结果。8.粗糙度把板平放在测试仪平台上,调试测试仪探头,每块板在要求的面测试五点,记录测试结果。9.结合力把板平放在平台上,在表面粘上 3M 透明胶带,用手按平,没有汽泡为止,压住板的两侧,用力在瞬间扯开透明胶带,观察胶带上是否有金、银或镍。*以上所涉及到的仪器、量具都必须在有效使用期内。附件 A散执片验收标准散热片外观验收规范SN-IQC-34.A1范围本公司所有外购散热片的外观验收检测2引用文件无3术语和定义3.1产品:本公司所有外购散热片3.2A 级表面:产品在进行安装或粘结后能被看到的表面...

1、当您付费下载文档后,您只拥有了使用权限,并不意味着购买了版权,文档只能用于自身使用,不得用于其他商业用途(如 [转卖]进行直接盈利或[编辑后售卖]进行间接盈利)。
2、本站所有内容均由合作方或网友上传,本站不对文档的完整性、权威性及其观点立场正确性做任何保证或承诺!文档内容仅供研究参考,付费前请自行鉴别。
3、如文档内容存在违规,或者侵犯商业秘密、侵犯著作权等,请点击“违规举报”。

碎片内容

散热片验收标准

确认删除?
VIP
微信客服
  • 扫码咨询
会员Q群
  • 会员专属群点击这里加入QQ群
客服邮箱
回到顶部