电脑桌面
添加小米粒文库到电脑桌面
安装后可以在桌面快捷访问

全自动三维透明包装机标准操作与维护规程VIP免费

全自动三维透明包装机标准操作与维护规程_第1页
1/6
全自动三维透明包装机标准操作与维护规程_第2页
2/6
全自动三维透明包装机标准操作与维护规程_第3页
3/6
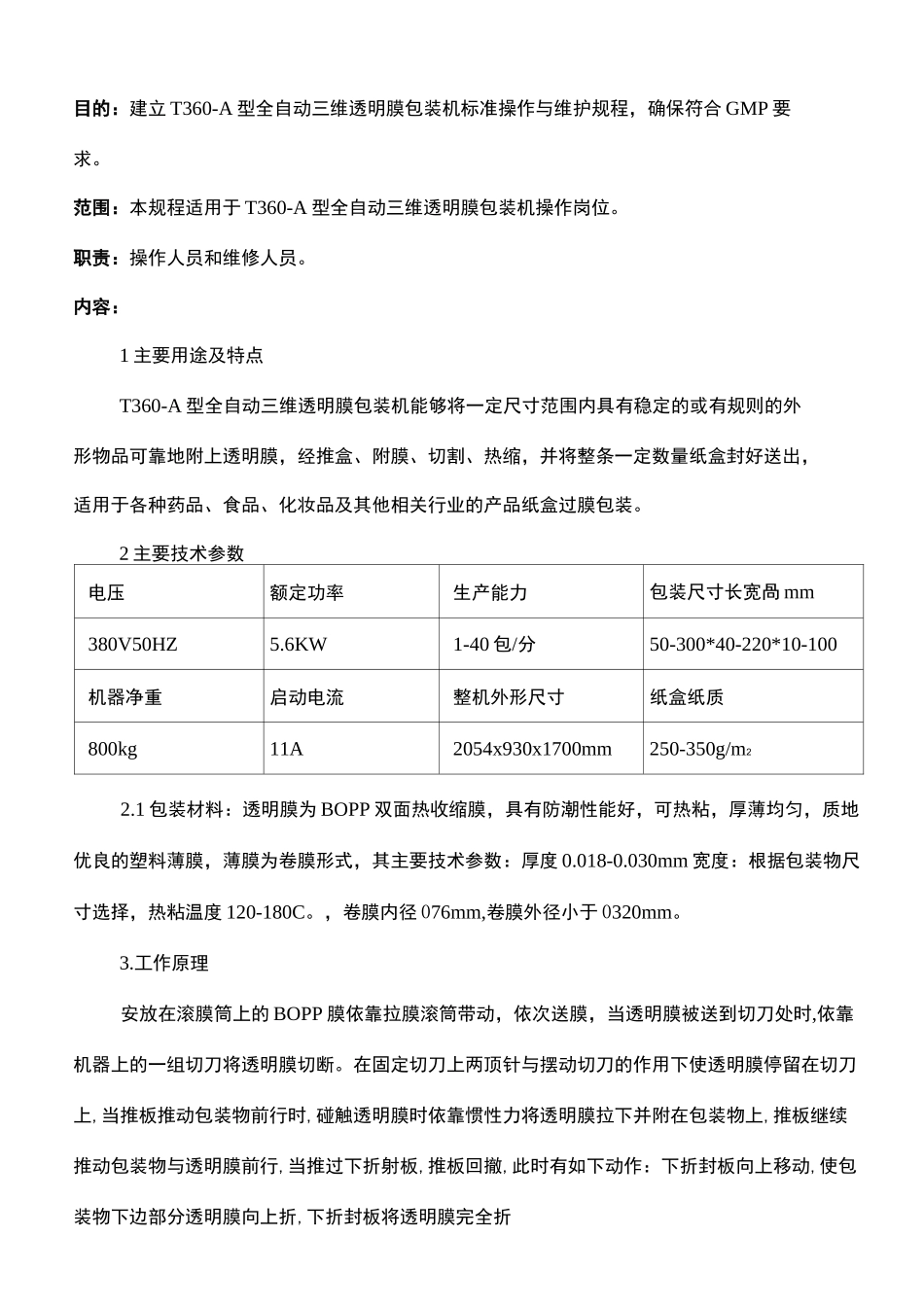
目的:建立 T360-A 型全自动三维透明膜包装机标准操作与维护规程,确保符合 GMP 要求。范围:本规程适用于 T360-A 型全自动三维透明膜包装机操作岗位。职责:操作人员和维修人员。内容:1 主要用途及特点T360-A 型全自动三维透明膜包装机能够将一定尺寸范围内具有稳定的或有规则的外形物品可靠地附上透明膜,经推盒、附膜、切割、热缩,并将整条一定数量纸盒封好送出,适用于各种药品、食品、化妆品及其他相关行业的产品纸盒过膜包装。2 主要技术参数电压额定功率生产能力包装尺寸长宽咼 mm380V50HZ5.6KW1-40 包/分50-300*40-220*10-100机器净重启动电流整机外形尺寸纸盒纸质800kg11A2054x930x1700mm250-350g/m22.1 包装材料:透明膜为 BOPP 双面热收缩膜,具有防潮性能好,可热粘,厚薄均匀,质地优良的塑料薄膜,薄膜为卷膜形式,其主要技术参数:厚度 0.018-0.030mm 宽度:根据包装物尺寸选择,热粘温度 120-180C。,卷膜内径 076mm,卷膜外径小于 0320mm。3.工作原理安放在滚膜筒上的 BOPP 膜依靠拉膜滚筒带动,依次送膜,当透明膜被送到切刀处时,依靠机器上的一组切刀将透明膜切断。在固定切刀上两顶针与摆动切刀的作用下使透明膜停留在切刀上,当推板推动包装物前行时,碰触透明膜时依靠惯性力将透明膜拉下并附在包装物上,推板继续推动包装物与透明膜前行,当推过下折射板,推板回撤,此时有如下动作:下折封板向上移动,使包装物下边部分透明膜向上折,下折封板将透明膜完全折文件题目T360-A 型全自动三维透明膜包装机标准操作与维护规程编码:EM-SOP(KL)-037-00共 6 页第 2 页好以后,长侧封烫板开始向下动作,首先将上边部份膜下折。当长侧封烫板下降动作到位后依靠顶杆将烫板摆动约 15 度角。将下折膜与上折膜的重叠部份进行烫封,长侧封动作完成。2.2 重复以上步骤,当第二只包装特碰触第一只包装物时,依靠推板的推力使第一只包装物前行。第一只包装特开始折角,第一个折角依靠折膜板产生折痕。第二个折角则依靠折角器动作产生折痕。紧接着均是依靠推板的推力使包装特自然产生折角以及左右封烫、上整形、下整形烫封,完成整个包装动作。2.3 整机的自动运行依靠触碰前挡板上的微动开关使机器完成一个工作循环。3 安装与启动3.1 安装3.1.1 机器放置好以后,调整机器下的四个地脚螺钉,使机器有横向纵向都处于水平,并且要求四个脚轮浮于地板之上。接通 380V 电源,打开气源,依次打开钥匙开关,温控表开关,...

1、当您付费下载文档后,您只拥有了使用权限,并不意味着购买了版权,文档只能用于自身使用,不得用于其他商业用途(如 [转卖]进行直接盈利或[编辑后售卖]进行间接盈利)。
2、本站所有内容均由合作方或网友上传,本站不对文档的完整性、权威性及其观点立场正确性做任何保证或承诺!文档内容仅供研究参考,付费前请自行鉴别。
3、如文档内容存在违规,或者侵犯商业秘密、侵犯著作权等,请点击“违规举报”。

碎片内容

全自动三维透明包装机标准操作与维护规程

确认删除?
VIP
微信客服
  • 扫码咨询
会员Q群
  • 会员专属群点击这里加入QQ群
客服邮箱
回到顶部