电脑桌面
添加小米粒文库到电脑桌面
安装后可以在桌面快捷访问

某物业管理公司各岗位日常考核标准VIP免费

某物业管理公司各岗位日常考核标准_第1页
1/25
某物业管理公司各岗位日常考核标准_第2页
2/25
某物业管理公司各岗位日常考核标准_第3页
3/25
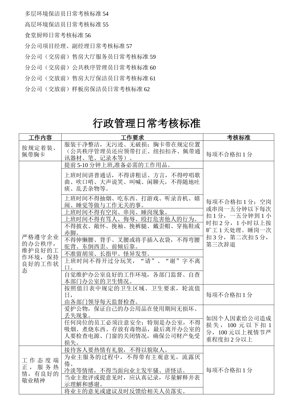
各岗位日常考核标准二五年五月一日目 录目录 2行政管理考核标准 4总经理日常考核标准 6副总经理日常考核标准 7总经理助理日常考核标准 8管理者代表日常考核标准 9管理部经理日常考核标准 10管理部副经理日常考核标准 12管理部质检员日常考核标准一三管理部律师日常考核标准 14管理部计划兼文档管理员日常考核标准一五管理部资产管理员日常考核标准 16管理部仓库管理员日常考核标准 17人力资源部经理日常考核标准 19人力资源部副经理日常考核标准 20人力资源部培训管理员日常考核标准 21人力资源部人事管理员日常考核标准 22人力资源部劳资管理员日常考核标准 23客户服务部经理日常考核标准 24客户服务部副经理日常考核标准 25客户服务部刊物主编日常考核标准 26客户服务部社区文化管理员核标准 27客户服务部品牌策划管理员 28客户服务部信息及网站管理员核标准 29客户服务部投诉热线管理员日常考核标准 30业务拓展部经理日常考核标准 31业务拓展部副经理日常考核标准 32业务拓展兼政策研究管理员日常考核标准 33业务拓展部中介管理员日常考核标准 34多种经营策划管理员日常考核标准 35管理处主任日常考核标准 36管理处副主任、主任助理日常考核标准 38微机管理员日常考核标准 39管理员日常考核标准 40水暖维修工日常考核标准 42配电房及维修电工日常考核标准 44空调工日常考核标准 46公共秩序管理员日常考核标准 47监控管理员日常考核标准 49消防管理员日常考核标准 50多层楼道保洁员日常考核标准 51小高层楼道保洁员日常考核标准 52高层楼道保洁员日常考核标准 53多层环境保洁员日常考核标准 54高层环境保洁员日常考核标准 55食堂厨师日常考核标准 56分公司项目经理、副经理日常考核标准 57分公司(交房前)售房大厅服务员日常考核标准 59分公司(交房前)公共秩序管理员日常考核标准 60分公司(交放前)售房大厅保洁员日常考核标准 61分公司(交放前)样板房保洁员日常考核标准 62行政管理日常考核标准工作内容工作要求考核标准按规定着装、佩带胸卡服装干净整洁,无污迹、无破损;胸卡带在规定位置(公共秩序管理员还应领带打正、纽扣扣齐、佩带通讯器材、笔、记录本等)。每项不合格扣 1 分严格遵守企业的办公秩序,维护良好的工作环境,保持良好的工作状态提前 5-10 分钟上班,准备必需的工作用品。每项不合格扣 1 分;空岗或串岗一五分钟以下每次扣 1 分,一五分钟到 1 小时扣 ...

1、当您付费下载文档后,您只拥有了使用权限,并不意味着购买了版权,文档只能用于自身使用,不得用于其他商业用途(如 [转卖]进行直接盈利或[编辑后售卖]进行间接盈利)。
2、本站所有内容均由合作方或网友上传,本站不对文档的完整性、权威性及其观点立场正确性做任何保证或承诺!文档内容仅供研究参考,付费前请自行鉴别。
3、如文档内容存在违规,或者侵犯商业秘密、侵犯著作权等,请点击“违规举报”。

碎片内容

某物业管理公司各岗位日常考核标准

您可能关注的文档

确认删除?
VIP
微信客服
  • 扫码咨询
会员Q群
  • 会员专属群点击这里加入QQ群
客服邮箱
回到顶部