电脑桌面
添加小米粒文库到电脑桌面
安装后可以在桌面快捷访问

XXXX-2019年中国商用厨房设备行业全景调研与投资前景调VIP免费

XXXX-2019年中国商用厨房设备行业全景调研与投资前景调_第1页
1/53
XXXX-2019年中国商用厨房设备行业全景调研与投资前景调_第2页
2/53
XXXX-2019年中国商用厨房设备行业全景调研与投资前景调_第3页
3/53
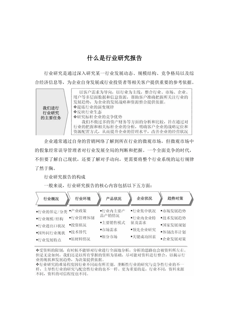
商用厨房设备什么是行业研究报告行业研究是通过深入研究某一行业发展动态、规模结构、竞争格局以及综合经济信息等,为企业自身发展或行业投资者等相关客户提供重要的参考依据。企业通常通过自身的营销网络了解到所在行业的微观市场,但微观市场中的假象经常误导管理者对行业发展全局的判断和把握。一个全面竞争的时代,不但要了解自己现状,还要了解对手动向,更需要将整个行业系统的运行规律了然于胸。行业研究报告的构成一般来说,行业研究报告的核心内容包括以下五方面:行业研究的目的及主要任务行业研究是进行资源整合的前提和基础。对企业而言,发展战略的制定通常由三部分构成:外部的行业研究、内部的企业资源评估以及基于两者之上的战略制定和设计。行业与企业之间的关系是面和点的关系,行业的规模和发展趋势决定了企业的成长空间;企业的发展永远必须遵循行业的经营特征和规律。行业研究的主要任务:解释行业本身所处的发展阶段及其在国民经济中的地位分析影响行业的各种因素以及判断对行业影响的力度预测并引导行业的未来发展趋势判断行业投资价值揭示行业投资风险为投资者提供依据2014-2019 年中国商用厨房设备行业全景调研与投资前景调研报告【出版日期】2014 年【交付方式】Email 电子版/特快专递【价 格】纸介版:7000 元 电子版:7200 元 纸介+电子:7500 元【订购电话】400-600-8596 010-86825756 传真:010-60343813【报告链接】http://www.ibaogao.com/baogao/06031440602014.html 报告目录 目前我国厨房灶具目前以油气燃料为主,商户对旧式设备的安全、卫生、能耗问题满意度低,期待新式灶具产品,随着政府节能环保等政策陆续出台,行业目前正处于升级换代的关键时期。近年来电磁灶生产企业在产品的推广方面不遗余力,餐饮经营者对电磁灶的节能、省钱优势已逐步认同,需求显著加大。但是整体而言,电磁灶类产品在商用灶具市场渗透率不到10%。根据对国家统计局普查报告、部队总后勤部数据、社会餐饮白皮书等资料的整理,目前我国商用厨房总数在 530 万个左右。当中社会餐饮厨房数量在 400 万个以上,占比超过75%;企业饭堂与学校饭堂数量均在 40 万个以上。中国商用厨房数量在 500 万个以上 厨房数量(个)机关及事业单位饭堂285800部队、军警饭堂30963企业饭堂452872学校饭堂486048星级酒店2814连锁餐饮15333社会餐饮4021595合计数量5295425资料来源:智妍咨询整理据统计:2012 年我国商用灶具市场规...

1、当您付费下载文档后,您只拥有了使用权限,并不意味着购买了版权,文档只能用于自身使用,不得用于其他商业用途(如 [转卖]进行直接盈利或[编辑后售卖]进行间接盈利)。
2、本站所有内容均由合作方或网友上传,本站不对文档的完整性、权威性及其观点立场正确性做任何保证或承诺!文档内容仅供研究参考,付费前请自行鉴别。
3、如文档内容存在违规,或者侵犯商业秘密、侵犯著作权等,请点击“违规举报”。

碎片内容

XXXX-2019年中国商用厨房设备行业全景调研与投资前景调

确认删除?
VIP
微信客服
  • 扫码咨询
会员Q群
  • 会员专属群点击这里加入QQ群
客服邮箱
回到顶部