电脑桌面
添加小米粒文库到电脑桌面
安装后可以在桌面快捷访问

长度计量试题及答案VIP免费

长度计量试题及答案_第1页
1/16
长度计量试题及答案_第2页
2/16
长度计量试题及答案_第3页
3/16
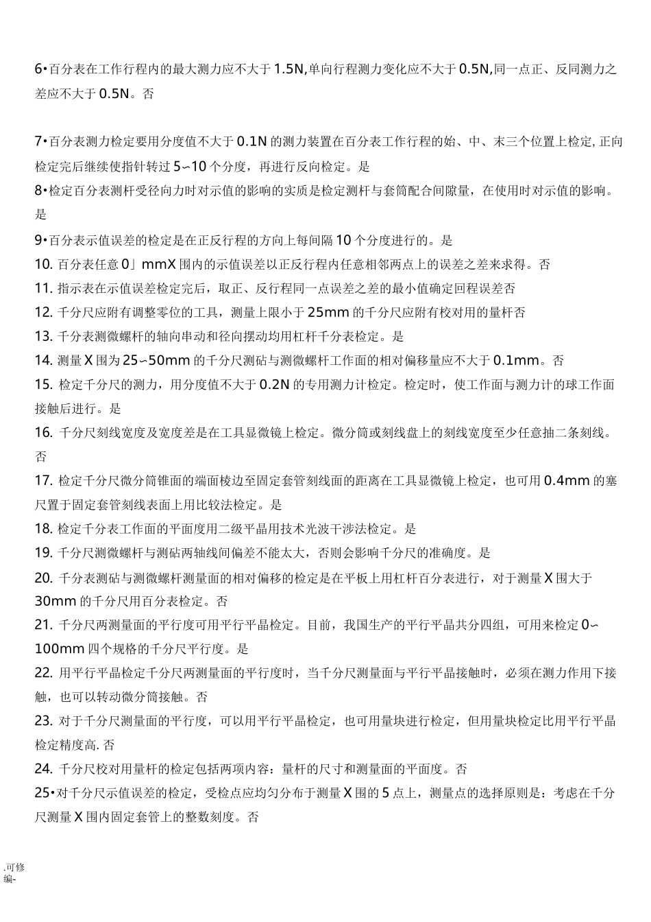
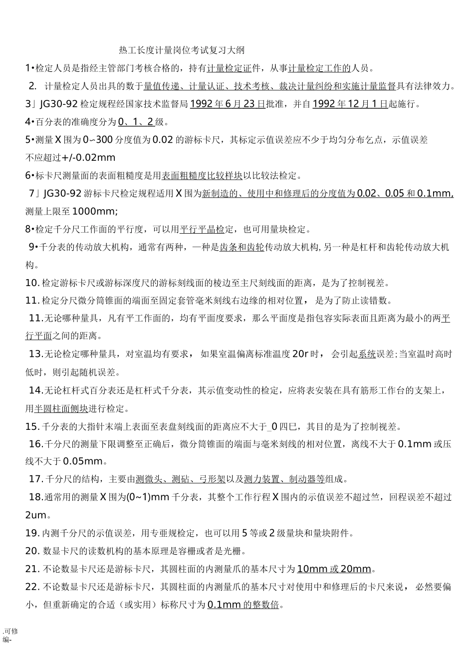
.可修编-热工长度计量岗位考试复习大纲1•检定人员是指经主管部门考核合格的,持有计量检定证件,从事计量检定工作的人员。2.计量检定人员出具的数于量值传递、计量认证、技术考核、裁决计量纠纷和实施计量监督具有法律效力。3」JG30-92 检定规程经国家技术监督局 1992 年 6 月 23 日 批准,并自 1992 年 12 月 1 日 起施行。4•百分表的准确度分为 0 、 1 、 2 级。5•测量 X 围为 0〜300 分度值为 0.02 的游标卡尺,其标定示值误差应不少于均匀分布乞点,示值误差不应超过+/-0.02mm6•标卡尺测量面的表面粗糙度是用表面粗糙度比较样块以比较法检定。7」JG30-92 游标卡尺检定规程适用 X 围为新制造的、使用中和修理后的分度值为 0.02 、 0.05 和 0.1mm, 测量上限至 1000mm;8•检定千分尺工作面的平行度,可以用平行平晶检定,也可用量块检定。9•千分表的传动放大机构,通常有两种,—种是齿条和齿轮传动放大机构,另一种是杠杆和齿轮传动放大机构。10.检定游标卡尺或游标深度尺的游标刻线面的棱边至主尺刻线面的距离,是为了控制视差。11.检定分尺微分筒锥面的端面至固定套管毫米刻线右边缘的相对位置,是为了防止读错数。11.无论哪种量具,凡有平工作面的,均有平面度要求,那么平面度是指包容实际表面且距离为最小的两平行平面之间的距离。13.无论检定哪种量具,对室温均有要求,如果室温偏离标准温度 20r 时,会引起系统误差;当室温时高时低时,则引起随机误差。14.无论杠杆式百分表还是杠杆式千分表,其示值变动性的检定,应将表安装在具有筋形工作台的支架上,用半圆柱面侧块进行检定。15.千分表的大指针末端上表面至表盘刻线面的距离应不大于_0 四巳,其目的是为了控制视差。16.千分尺的测量下限调整至正确后,微分筒锥面的端面与毫米刻线的相对位置,离线不大于 0.1mm 或压线不大于 0.05mm。17.千分尺的结构,主要由测微头、测砧、弓形架以及测力装置、制动器等组成。18.通常用的测量 X 围为(0~1)mm 千分表,其整个工作行程 X 围内的示值误差不超过竺,回程误差不超过2um。19.内测千分尺的示值误差,用专亜规检定,也可以用 5 等或 2 级量块和量块附件。20. 数显卡尺的读数机构的基本原理是容栅或者是光栅。21. 不论数显卡尺还是游标卡尺,其圆柱面的内测量爪的基本尺寸为 10mm 或 20mm 。22. 不论数显卡尺还是游标卡尺,其圆柱面的内测量爪的基本尺寸对使用中和修理后的卡尺...

1、当您付费下载文档后,您只拥有了使用权限,并不意味着购买了版权,文档只能用于自身使用,不得用于其他商业用途(如 [转卖]进行直接盈利或[编辑后售卖]进行间接盈利)。
2、本站所有内容均由合作方或网友上传,本站不对文档的完整性、权威性及其观点立场正确性做任何保证或承诺!文档内容仅供研究参考,付费前请自行鉴别。
3、如文档内容存在违规,或者侵犯商业秘密、侵犯著作权等,请点击“违规举报”。

碎片内容

长度计量试题及答案

您可能关注的文档

确认删除?
VIP
微信客服
  • 扫码咨询
会员Q群
  • 会员专属群点击这里加入QQ群
客服邮箱
回到顶部