电脑桌面
添加小米粒文库到电脑桌面
安装后可以在桌面快捷访问

搅拌站安拆方案VIP免费

搅拌站安拆方案_第1页
1/8
搅拌站安拆方案_第2页
2/8
搅拌站安拆方案_第3页
3/8
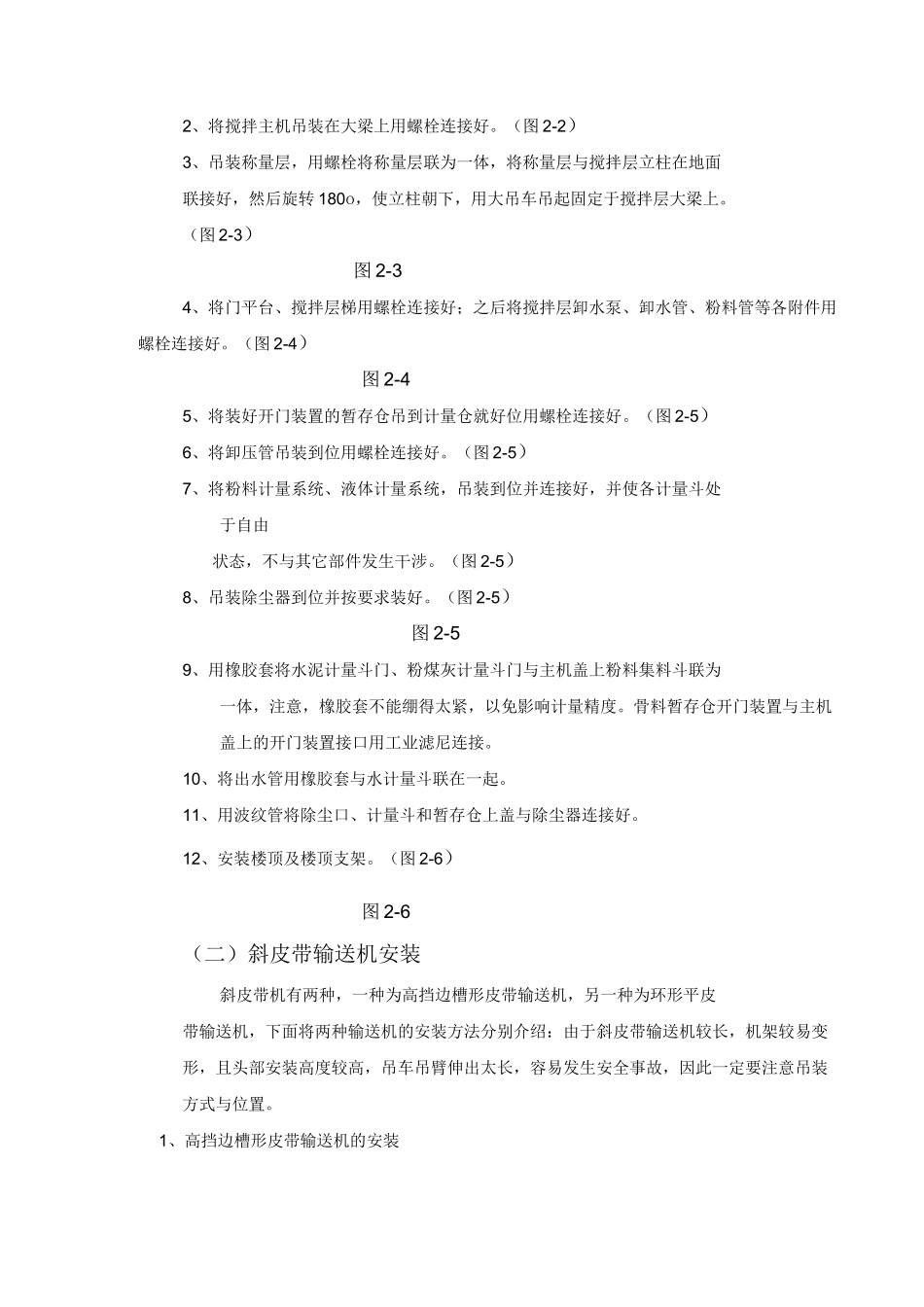
搅拌站安装方案一、安装前的准备工作•熟悉图纸及有关技术要求;•根据装箱单对搅拌设备的全部部件和联接件进行清点,并分类整理排列,清除设备上的积尘及杂物;•检查设备在运输状态的损坏情况,如有损坏或丢失,应予修复及补给;•设备安装需起重量>25t、起吊高度为 20m 以上的起重机和 8t 起重机各一台,熟练起重工 2-4 名,辅助工人 3-5 名;•根据地基图和现场情况作好平面布置,然后按地基图的要求施工,要保证相对位置尺寸准确无误,并用水平仪校准基础平面。主机和水泥仓的基础应同时施工。为保证设备有良好的接地,施工时应预埋接地极,接地电阻小于 4 欧姆。二、安装注意事项•在起重能力允许的前提下,尽可能扩大地面组合件一起吊装;•安装前各构件必须清点编号,吊装时应有专人负责指挥,以防吊错返工,并确保吊装安全;•安装时,应随时检查安装尺寸,及时纠正偏差;•安装完成后,对表面油漆损伤,应补漆。•所有安装人员必须配戴安全帽、安全带。•非安装人员不得进入工地现场。三、机械安装(一)主机架安装1、将搅拌层大梁用螺栓及联接板联为一体,用 8t 吊车将搅拌层大梁吊起,然后旋转 1800,使搅拌层大梁下平面朝上。用 8t 吊车分别将下支腿吊起,用螺栓与搅拌层大梁联为一体,将搅拌层大梁与四根立柱在地面联接好,将拢料斗吊装于搅拌层大梁下用螺栓联为一体,然后旋转 1800,使立柱朝下,用大吊车吊装于地基上,用地脚螺栓固定好。(图 2-1)图 2-1图 2-22、将搅拌主机吊装在大梁上用螺栓连接好。(图 2-2)3、吊装称量层,用螺栓将称量层联为一体,将称量层与搅拌层立柱在地面联接好,然后旋转 180o,使立柱朝下,用大吊车吊起固定于搅拌层大梁上。(图 2-3)图 2-34、将门平台、搅拌层梯用螺栓连接好;之后将搅拌层卸水泵、卸水管、粉料管等各附件用螺栓连接好。(图 2-4)图 2-45、将装好开门装置的暂存仓吊到计量仓就好位用螺栓连接好。(图 2-5)6、将卸压管吊装到位用螺栓连接好。(图 2-5)7、将粉料计量系统、液体计量系统,吊装到位并连接好,并使各计量斗处于自由状态,不与其它部件发生干涉。(图 2-5)8、吊装除尘器到位并按要求装好。(图 2-5)图 2-59、用橡胶套将水泥计量斗门、粉煤灰计量斗门与主机盖上粉料集料斗联为一体,注意,橡胶套不能绷得太紧,以免影响计量精度。骨料暂存仓开门装置与主机盖上的开门装置接口用工业滤尼连接。10、将出水管用橡胶套与水计量斗联在一...

1、当您付费下载文档后,您只拥有了使用权限,并不意味着购买了版权,文档只能用于自身使用,不得用于其他商业用途(如 [转卖]进行直接盈利或[编辑后售卖]进行间接盈利)。
2、本站所有内容均由合作方或网友上传,本站不对文档的完整性、权威性及其观点立场正确性做任何保证或承诺!文档内容仅供研究参考,付费前请自行鉴别。
3、如文档内容存在违规,或者侵犯商业秘密、侵犯著作权等,请点击“违规举报”。

碎片内容

搅拌站安拆方案

确认删除?
VIP
微信客服
  • 扫码咨询
会员Q群
  • 会员专属群点击这里加入QQ群
客服邮箱
回到顶部