电脑桌面
添加小米粒文库到电脑桌面
安装后可以在桌面快捷访问

医院管理系统平台软件服务合同VIP免费

医院管理系统平台软件服务合同_第1页
1/4
医院管理系统平台软件服务合同_第2页
2/4
医院管理系统平台软件服务合同_第3页
3/4
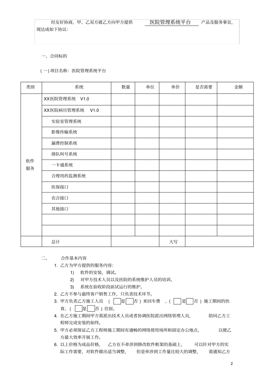
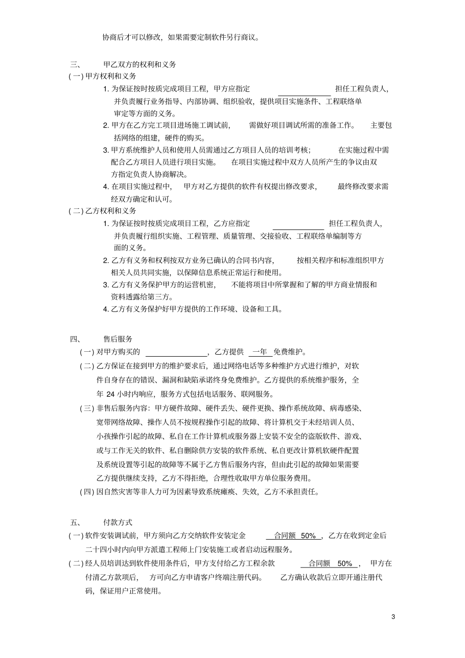
2 经友好协商,甲、乙双方就乙方向甲方提供医院管理系统平台产品及服务事宜,现达成如下协议:一、合同标的( 一) 项目名称:医院管理系统平台类别系统数量单位单价是否需要金额软件服务XX医院管理系统V1.0 XX医院病历管理系统V1.0 实验室管理系统影像传输系统漏费控制系统排队叫号系统一卡通系统合理用药监测系统医保接口农合接口其他接口总计大写二、合作基本内容1. 乙方为甲方提供的服务内容:1)软件的安装、调试。2)对甲方技术人员以及医院的系统维护人员的培训。3)系统在验收阶段前试运行的维护。2. 乙方不参与最终客户销售工作,只负责技术环节。3. 甲方负责乙方施工人员( 是否 ) 来回车费、( 是否 ) 施工期间的伙食、 ( 是否 ) 住宿。4. 在乙方施工期间甲方需派出技术人员或者协调医院派出网络管理人员,陪同乙方工程师完成安装的始终。5. 甲方必须保证乙方工程师施工期间有通畅的网络使用场所和固定办公地点,以便乙方最大效率开展工作。6. 以上价格为成品价格,乙方在不牵涉到修改软件框架的基础上,可以针对甲方的实际工作需要,对软件做出适当调整,但是牵涉到工作量比较大的调整,需通知乙方3 协商后才可以修改,如果需要定制软件另行商议。三、甲乙双方的权利和义务( 一) 甲方权利和义务1. 为保证按时按质完成项目工程,甲方应指定担任工程负责人,并负责履行业务指导、内部协调、组织验收,提供项目实施条件、工程联络单审定等方面的义务。2. 甲方在乙方完工项目进场施工调试前,需做好项目调试所需的准备工作。主要包括网络的组建,硬件的购买。3. 甲方系统维护人员和使用人员需通过乙方项目人员的培训考核;在实施过程中需配合乙方项目人员进行项目实施。在项目实施过程中双方人员所产生的争议由双方指定负责人协商解决。4. 在项目实施过程中,甲方对乙方提供的软件有权提出修改要求,最终修改要求需经双方确定和认可。( 二) 乙方权利和义务1. 为保证按时按质完成项目工程,乙方应指定担任工程负责人,并负责履行组织实施、工程管理、质量管理、交接验收、工程联络单编制等方面的义务。2. 乙方有义务和权利按双方业务已确认的合同书内容,按相关程序和标准组织甲方相关人员共同实施,以保障信息系统正常运行和使用。3. 乙方有义务保护甲方的运营机密,不能将项目中所掌握和了解的甲方商业情报和资料透露给第三方。4. 乙方有义务保护好甲方提供的工作环境、设备和工具。四、售后服务( 一) 对甲...

1、当您付费下载文档后,您只拥有了使用权限,并不意味着购买了版权,文档只能用于自身使用,不得用于其他商业用途(如 [转卖]进行直接盈利或[编辑后售卖]进行间接盈利)。
2、本站所有内容均由合作方或网友上传,本站不对文档的完整性、权威性及其观点立场正确性做任何保证或承诺!文档内容仅供研究参考,付费前请自行鉴别。
3、如文档内容存在违规,或者侵犯商业秘密、侵犯著作权等,请点击“违规举报”。

碎片内容

医院管理系统平台软件服务合同

您可能关注的文档

确认删除?
VIP
微信客服
  • 扫码咨询
会员Q群
  • 会员专属群点击这里加入QQ群
客服邮箱
回到顶部