电脑桌面
添加小米粒文库到电脑桌面
安装后可以在桌面快捷访问

初级会计实务真题班试题2010VIP免费

初级会计实务真题班试题2010_第1页
1/9
初级会计实务真题班试题2010_第2页
2/9
初级会计实务真题班试题2010_第3页
3/9
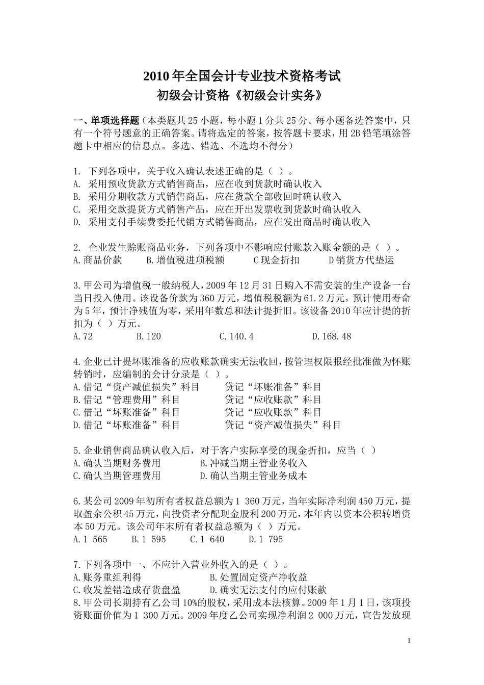
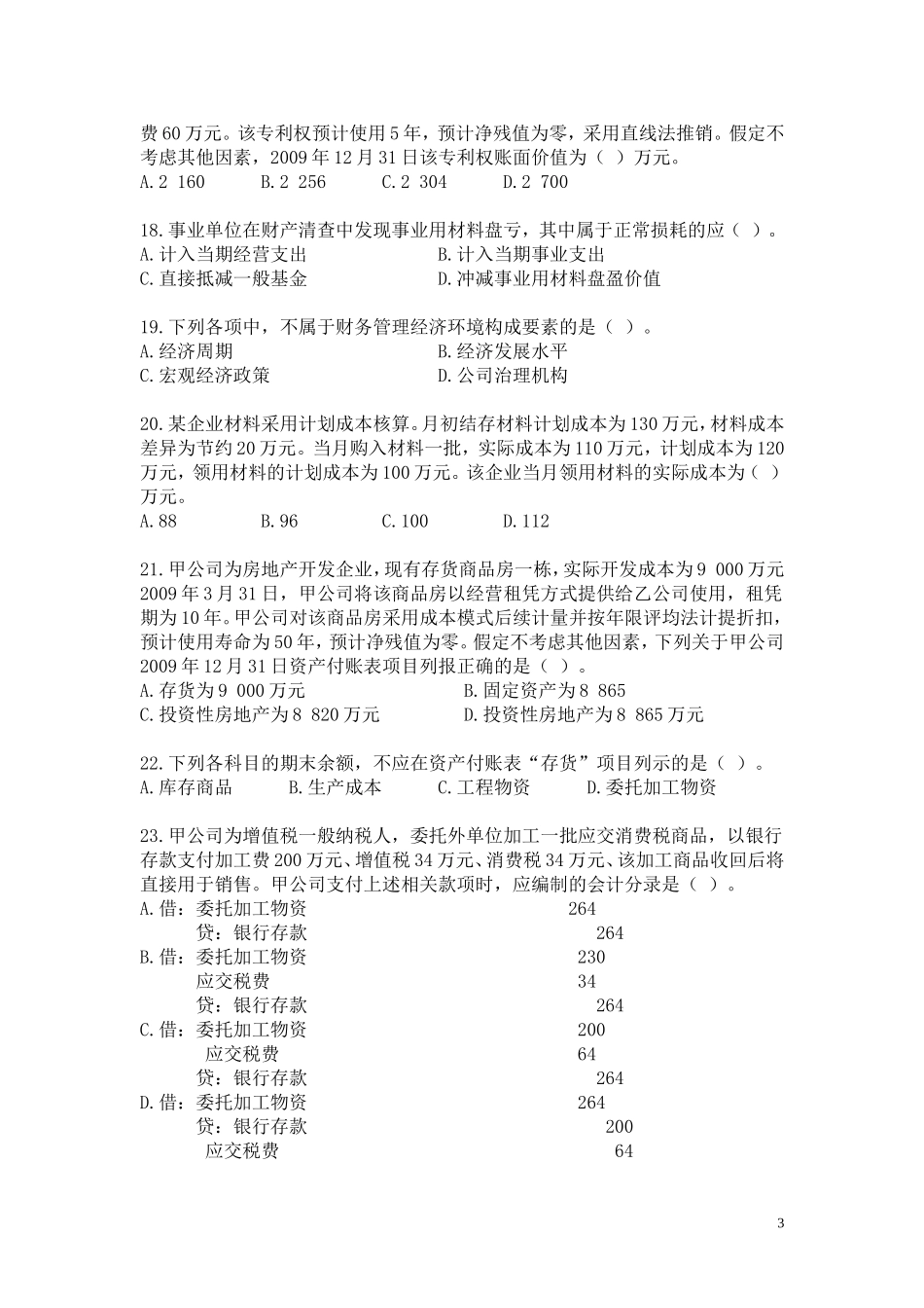
2010年全国会计专业技术资格考试初级会计资格《初级会计实务》一、单项选择题(本类题共25小题,每小题1分共25分。每小题备选答案中,只有一个符号题意的正确答案。请将选定的答案,按答题卡要求,用2B铅笔填涂答题卡中相应的信息点。多选、错选、不选均不得分)1.下列各项中,关于收入确认表述正确的是()。A.采用预收货款方式销售商品,应在收到货款时确认收入B.采用分期收款方式销售商品,应在货款全部收回时确认收入C.采用交款提货方式销售产品,应在开出发票收到货款时确认收入D.采用支付手续费委托代销方式销售商品,应在发出商品时确认收入2.企业发生赊账商品业务,下列各项中不影响应付账款入账金额的是()。A.商品价款B.增值税进项税额C现金折扣D销货方代垫运3.甲公司为增值税一般纳税人,2009年12月31日购入不需安装的生产设备一台当日投入使用。该设备价款为360万元,增值税税额为61.2万元,预计使用寿命为5年,预计净残值为零,采用年数总和法计提折旧。该设备2010年应计提的折扣为()万元。A.72B.120C.140.4D.168.484.企业已计提坏账准备的应收账款确实无法收回,按管理权限报经批准做为怀账转销时,应编制的会计分录是()。A.借记“资产减值损失”科目贷记“坏账准备”科目B.借记“管理费用”科目贷记“应收账款”科目C.借记“坏账准备”科目贷记“应收账款”科目D.借记“坏账准备”科目贷记“资产减值损失”科目5.企业销售商品确认收入后,对于客户实际享受的现金折扣,应当()A.确认当期财务费用B.冲减当期主管业务收入C.确认当期管理费用D.确认当期主管业务成本6.某公司2009年初所有者权益总额为1360万元,当年实际净利润450万元,提取盈余公积45万元,向投资者分配现金股利200万元,本年内以资本公积转增资本50万元。该公司年末所有者权益总额为()万元。A.1565B.1595C.1640D.17957.下列各项中一、不应计入营业外收入的是()。A.账务重组利得B.处置固定资产净收益C.收发差错造成存货盘盈D.确实无法支付的应付账款8.甲公司长期持有乙公司10%的股权,采用成本法核算。2009年1月1日,该项投资账面价值为1300万元。2009年度乙公司实现净利润2000万元,宣告发放现1金股利1200万元。假定不考虑其他因素,2009年12月31日,甲公司该项投资账面价值为()万元。A.1300B.1380C.1500D.16209.下列各项中,应列入利润表“管理费用”项目的是()。A.计提的坏账准备B.出租无形资产的摊销额C.支付中介机构的咨询费D.处置固定资产的净损失10.某饮料生产企业为增值税一般纳税人,年末将本企业生产的一批饮料发放给职工作为福利。该批饮料市场销售为12万元(不含增值税),增值税适用税率为17%,实际成本为10万元。假定不考虑其他因素,该企业应确认的应付职工薪酬为()万元。A.10B.11.7C.12D.14.0411.2007年1月1日,甲公司租用一层写字楼作为办公场所,租凭期限3年,每年12月31日支付租金10万元,共支付3年。该租金具有年金的特点,属于()。A.普通年金B.即付年金C.递延年金D.永续年金12.下列各项中,不属于现金流量表“筹资活动产生现金流量”的是()。A.取得借款收到的现金B.吸收投资受到的现金C.处置固定资产收回的现金净额D.分配股利、利润或偿付利息支付的现金13.某企业生产甲、乙两种产品,2009年12月共发生生产工人工资70000元,福利费10000元。上述人工费按生产工时比例在甲、乙产品间分配,其中甲产品的生产工时为1200小时,乙产品的生产工时为800小时。该企业生产甲产品应分配的人工费为()。A.28000B.32000C.42000D.4800014.下列各项中,不属于所有者权益的是()。A.资本溢价B.计提的盈余公积C.投资者投入的资本D.应付高管人员基本薪酬15.某企业采用先进先出法计算发出原材料的成本。2009年9月1日,甲材料结存200千克,每千克实际成本为300元;9月7日购入甲材料350千克,每千克实际成本为310元;9月21日购入甲材料400千克,每千克实际成本为290元;9月28日发出甲材料500千克。9月份甲材料发出成本为()元。A.145000B.150000C.153000D.15500016.某公司收到用于补偿已发生费用的政府补助,应在取得时计入()。A.递延收益B.营业外收入C.资本公积D.其他业务...

1、当您付费下载文档后,您只拥有了使用权限,并不意味着购买了版权,文档只能用于自身使用,不得用于其他商业用途(如 [转卖]进行直接盈利或[编辑后售卖]进行间接盈利)。
2、本站所有内容均由合作方或网友上传,本站不对文档的完整性、权威性及其观点立场正确性做任何保证或承诺!文档内容仅供研究参考,付费前请自行鉴别。
3、如文档内容存在违规,或者侵犯商业秘密、侵犯著作权等,请点击“违规举报”。

碎片内容

初级会计实务真题班试题2010

您可能关注的文档

确认删除?
VIP
微信客服
  • 扫码咨询
会员Q群
  • 会员专属群点击这里加入QQ群
客服邮箱
回到顶部