电脑桌面
添加小米粒文库到电脑桌面
安装后可以在桌面快捷访问

初三(1)班一模考试班主任质量分析VIP免费

初三(1)班一模考试班主任质量分析_第1页
1/4
初三(1)班一模考试班主任质量分析_第2页
2/4
初三(1)班一模考试班主任质量分析_第3页
3/4
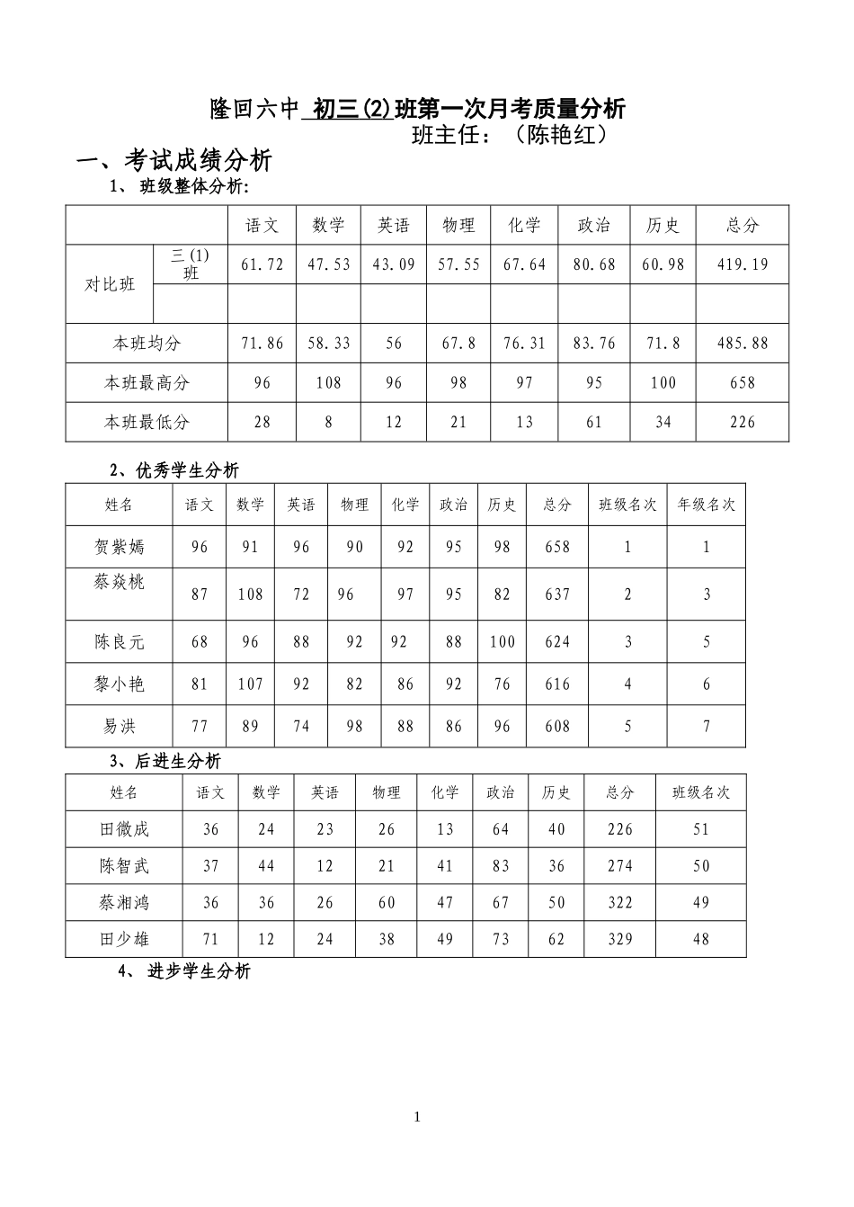
隆回六中初三(2)班第一次月考质量分析班主任:(陈艳红)一、考试成绩分析1、班级整体分析:2、优秀学生分析姓名语文数学英语物理化学政治历史总分班级名次年级名次贺紫嫣9691969092959865811蔡焱桃87108729697958263723陈良元68968892928810062435黎小艳81107928286927661646易洪77897498888696608573、后进生分析姓名语文数学英语物理化学政治历史总分班级名次田微成3624232613644022651陈智武3744122141833627450蔡湘鸿3636266047675032249田少雄71122438497362329484、进步学生分析语文数学英语物理化学政治历史总分对比班三(1)班61.7247.5343.0957.5567.6480.6860.98419.19本班均分71.8658.335667.876.3183.7671.8485.88本班最高分9610896989795100658本班最低分288122113613422615、退步学生分析二、班级现状及原因分析1、目前班级学生学习、纪律现状。目前,本班大部分学生能认清形势主动学习,感觉时间的紧迫,有主动学习的愿望。上课认真听讲,学习成绩能稳步上升。但还有一部分同学,由于接受能力等种种原因,存在偏科情况,成绩提高不快,甚至有一定的厌恶心理,作业不能按时完成。(有的是能力原因造成的作业来不及做,或为了交作业而抄作业)还好,有一部分成绩优秀的学生愿多去帮助他们共同进步,因此,学习风气较好,整个班级呈现出积极向上的良好风貌。当然每门学科中都有几个任课老师眼里觉得头疼的学生,有基础差,怎么教都没有明显进步的;有学习态度不怎么认真的……在班级纪律方面,现在情况基本稳定。大部分学生能遵守校纪校规,具有集体荣誉感,关心班集体。虽然是初三毕业班,但在班级管理中基本能充分发挥学生的主体作用,学生能经常为班级做一些有益的事情,思想健康。例如:班级里的地面脏了,有学生主动打扫,地上的垃圾有学生主动捡,自习课的纪律有干部主动管……而这一些为班级做好事的同学不仅仅是班干部,绝大部分是一般的同学,这些为初三最后的生活营造了较好的氛围,为学生之间团结友爱,互帮互助,争取取得优异的学习成绩下了扎实的基础。2、学风建设上已采取的有效措施。学风建设上我们采用了组织学习好的同学成立“学习帮扶小组”,对学习有困难的同学进行辅导,帮助,启发他们独立思考,独立完成作业。每个学生在自己觉得比较弱的学科上找一个比自己学的好的同学结对,当有不懂得题目时主动请教;根据自己的情况,主动找任课老师,请求帮助复习提高;对于文科的学习是不少学生的弱点,背诵少是主要存在的问题,为此我们在每一个宿舍里安排或大家主动承担早起后叫醒同学起早读书的任务;每个星期天下午的时间由各人自己安排复习。3、学风建设常规管理需改进地方。严把作业关,让学生独立思考。作业是知识的实践,不交、迟交或抄袭作业是学生学习进步的障碍,对于作业,我准备让平时不能及时完成作业的同学,定时交作业,以帮助促进他们进步学生姓名本次总分总分上升本次年级名次上升名次贺紫嫣6581蔡焱桃6373陈松岚5112710罗成怀5152515郑青4804020退步学生姓名本次总分总分下降本次年级名次名次下降杨东平483398陈代斌466488张义军43464132及时完成作业。加强每周学生复习效果的检验。建立学生学习状况及时反馈联系制度,及时与任课老师交流课堂教学过程中的情况。4、退步学生后进生原因逐人分析。田微成:数、理、化等理科比较差,主要是思维能力不够,很多简单的问题不能理解;记忆力比较差,有的知识点前面会了,后面又忘,文科也有类似的情况,但该生学习比较勤奋,稍微弥补了一些不足。杨东平:各门学科比较均衡,都在及格线上下,其中英语和数学物理相对差一些。这个同学学习也很勤奋,能学到如此已经是花了一定的功夫了,也有了较大的进步了!田少雄:该同学基础较差,理解力较弱,但留级后能勤奋学习,敢于问问题,所以进步也很大,虽然成绩比较差,但他已经尽力了!进步也很大,今后如果能在各门功课上再努力一些,加强背诵和理解,一定还会有进步。陈智武:成绩比较差,主要原因是学习努力不够,主要精力没有放到学习上,有偷懒的坏习惯,所以要对其加强学习目的性教育和珍惜时间的教育,争取她能利用最后的时间努力学习,争取...

1、当您付费下载文档后,您只拥有了使用权限,并不意味着购买了版权,文档只能用于自身使用,不得用于其他商业用途(如 [转卖]进行直接盈利或[编辑后售卖]进行间接盈利)。
2、本站所有内容均由合作方或网友上传,本站不对文档的完整性、权威性及其观点立场正确性做任何保证或承诺!文档内容仅供研究参考,付费前请自行鉴别。
3、如文档内容存在违规,或者侵犯商业秘密、侵犯著作权等,请点击“违规举报”。

碎片内容

初三(1)班一模考试班主任质量分析

您可能关注的文档

确认删除?
VIP
微信客服
  • 扫码咨询
会员Q群
  • 会员专属群点击这里加入QQ群
客服邮箱
回到顶部