电脑桌面
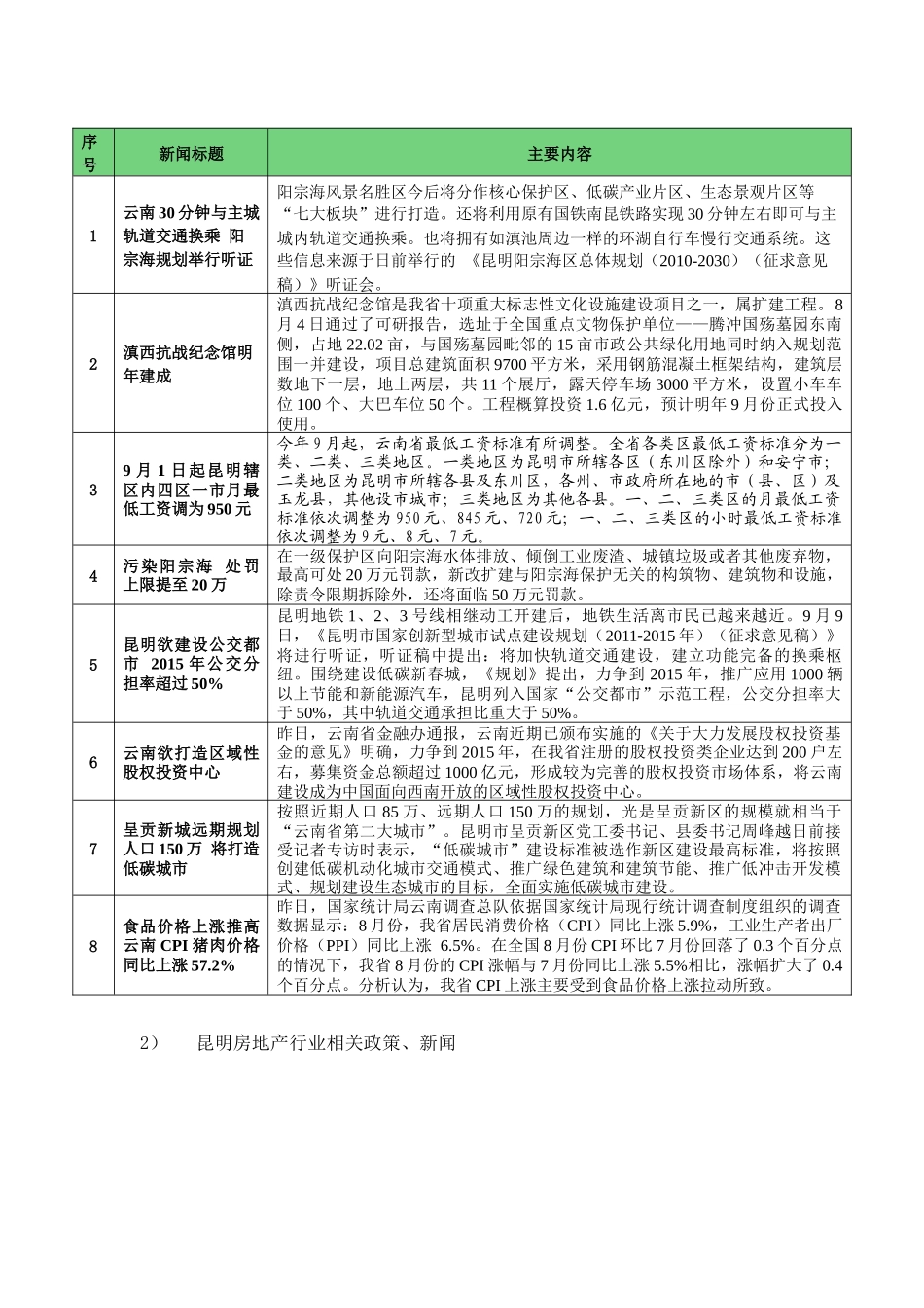
添加小米粒文库到电脑桌面
安装后可以在桌面快捷访问

昆明房地产市场信息动态周报95-911VIP免费

昆明房地产市场信息动态周报95-911_第1页
1/11
昆明房地产市场信息动态周报95-911_第2页
2/11
昆明房地产市场信息动态周报95-911_第3页
3/11
昆明房地产市场信息动态周报2011 年 9 月 5 日——11 日一、 宏观政策经济导读本周的新闻焦点依然集中在二三线城市限购令的实施上。首先,财政部发文表明将加快房产税暂行条例的态度。在诸多调控房价手段均为达到有效目的后,政府层面不得不再继续出台新的调控政策。目前形势来看,房产税在国内大范围实施将会成为我国调控房价的最后一道防线;其次,住建部负责人称各地二三线城市将陆续发布新房产限购政策。从已发布的限购城市看,多数城市是不愿主动发布限购令,为避免限购令的强制性实施,本周广东韶关市首先推出了“限价令”以达到有效规避限购令的强制性政策;最后,全国经济情况继续加剧恶劣,8 月份公布的 CPI 指数同比 7 月份上浮 6.2%。虽然 8 月份 CPI 增长有小幅回落,但是整体经济环境是否迎来拐点还有待时间的验证。昆明本地方面,昆明新城市建设仍然加速发展,在轻轨、阳宗海旅游度假区等重点项目、区域的发展同时,继续加大招商引资力度,将以云南为整体打造成一个区域性的股权投资中心。本周另一热议新闻要数阳宗海片区的总体规划听证会,在全国范围内禁止高端高尔夫项目的敏感关头,昆明阳宗海片区规划主打高端高尔夫类型项目,这在民间受到了诸多争议。1.国内重大经济、政策新闻 信息来源: 报纸《春城晚报》杂志《云南地产》网站 搜房网、新浪房网、云南房网、搜狐房网2.昆明重要新闻 1) 昆明重大经济、政策新闻序号新闻标题主要内容1财政部发文称将加快修订房产税暂行条例为加快推进财政部门依法行政依法理财,财政部日前发布《关于加快推进财政部门依法行政依法理财的意见》。《意见》提出,下一步财政部门将加快修订资源税暂行条例、房产税暂行条例、印花税暂行条例、城市维护建设税暂行条例、船舶吨税条例等税收行政法规;研究制定环境税法等财税法律法规定。22/3 城 市 已 上 报 楼市调控效果 住建部准备约谈8 月 31 日是各地方政府上报“房地产调控工作落实情况”自查结果的最后期限,作为房地产调控部际联席会议的牵头部门,住房和城乡建设部(下称住建部)已经开始汇总并评估各地方政府,尤其是来自二三线城市的自查汇报与总结。3住建部负责人称各地将陆续发布新房产限购政策尽管近日住建部给出“五条”新限购标准,符合两条者被建议纳入限购,此举依然被外界解读为住建部对“限购的基调有所放宽”。住建部政策研究中心副主任王珏林最近表示,有关二三线楼市限购,不是住建部指定,而是...

1、当您付费下载文档后,您只拥有了使用权限,并不意味着购买了版权,文档只能用于自身使用,不得用于其他商业用途(如 [转卖]进行直接盈利或[编辑后售卖]进行间接盈利)。
2、本站所有内容均由合作方或网友上传,本站不对文档的完整性、权威性及其观点立场正确性做任何保证或承诺!文档内容仅供研究参考,付费前请自行鉴别。
3、如文档内容存在违规,或者侵犯商业秘密、侵犯著作权等,请点击“违规举报”。

碎片内容

昆明房地产市场信息动态周报95-911

确认删除?
VIP
微信客服
  • 扫码咨询
会员Q群
  • 会员专属群点击这里加入QQ群
客服邮箱
回到顶部