电脑桌面
添加小米粒文库到电脑桌面
安装后可以在桌面快捷访问

某某集团有限公司企业标准概述VIP免费

某某集团有限公司企业标准概述_第1页
1/5
某某集团有限公司企业标准概述_第2页
2/5
某某集团有限公司企业标准概述_第3页
3/5
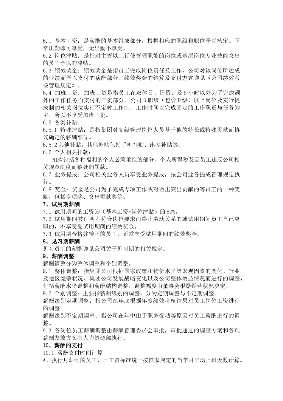
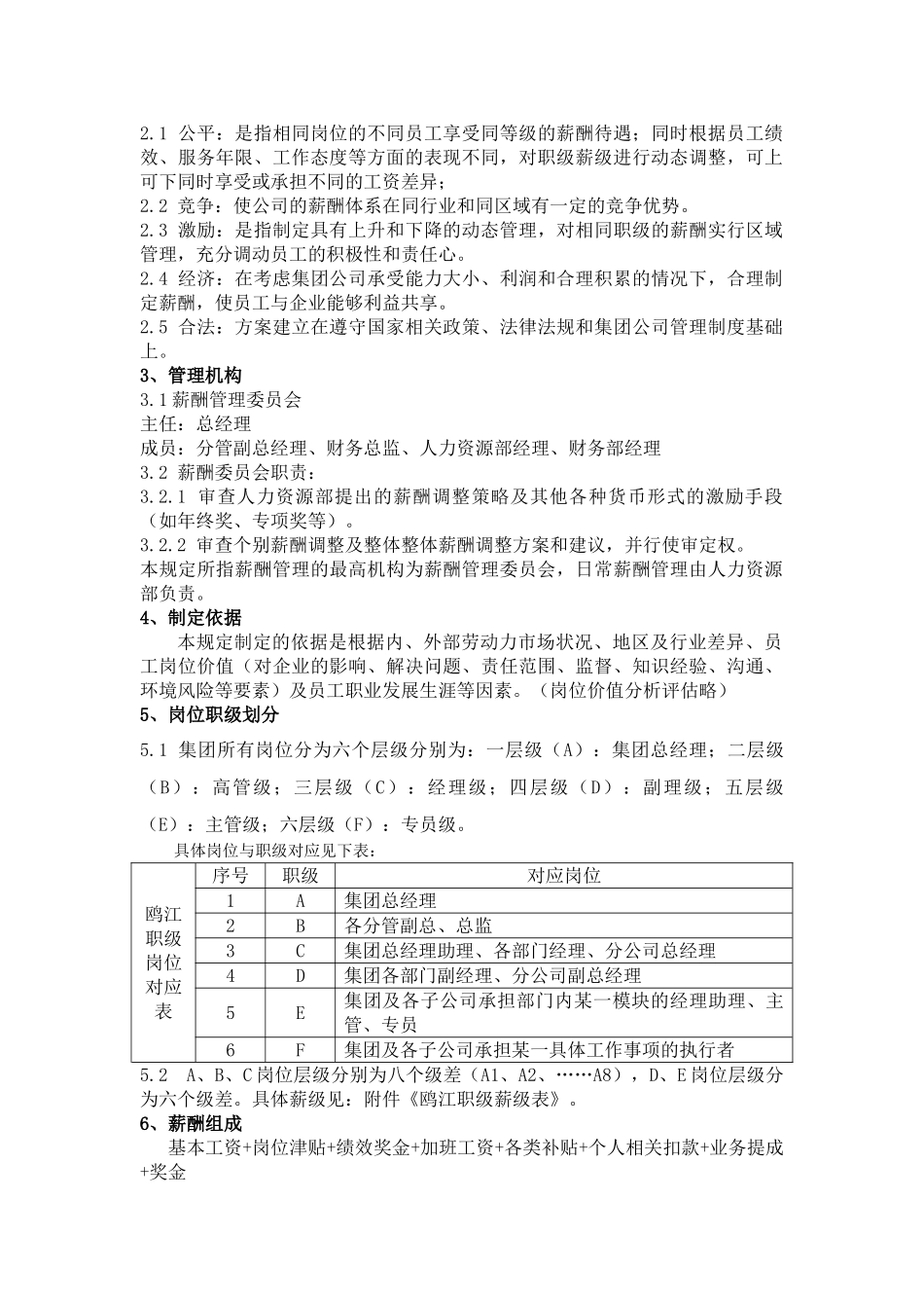
某集团有限公司企业标准 薪酬管理制度20xx—1—1发布 20xx—1—1实施某集团有限公司 发 布薪酬管理制度管理1、目的为适应企业发展要求,充分发挥薪酬的激励作用,进一步拓展员工职业上升通道,建立一套相对密闭、循环、科学、合理的薪酬体系,根据集团公司现状,特制定本规定。2、制定原则本方案本着公平、竞争、激励、经济、合法的原则制定。编制审核审批2.1 公平:是指相同岗位的不同员工享受同等级的薪酬待遇;同时根据员工绩效、服务年限、工作态度等方面的表现不同,对职级薪级进行动态调整,可上可下同时享受或承担不同的工资差异;2.2 竞争:使公司的薪酬体系在同行业和同区域有一定的竞争优势。2.3 激励:是指制定具有上升和下降的动态管理,对相同职级的薪酬实行区域管理,充分调动员工的积极性和责任心。2.4 经济:在考虑集团公司承受能力大小、利润和合理积累的情况下,合理制定薪酬,使员工与企业能够利益共享。2.5 合法:方案建立在遵守国家相关政策、法律法规和集团公司管理制度基础上。3、管理机构3.1 薪酬管理委员会主任:总经理成员:分管副总经理、财务总监、人力资源部经理、财务部经理3.2 薪酬委员会职责:3.2.1 审查人力资源部提出的薪酬调整策略及其他各种货币形式的激励手段(如年终奖、专项奖等)。3.2.2 审查个别薪酬调整及整体整体薪酬调整方案和建议,并行使审定权。本规定所指薪酬管理的最高机构为薪酬管理委员会,日常薪酬管理由人力资源部负责。4、制定依据 本规定制定的依据是根据内、外部劳动力市场状况、地区及行业差异、员工岗位价值(对企业的影响、解决问题、责任范围、监督、知识经验、沟通、环境风险等要素)及员工职业发展生涯等因素。(岗位价值分析评估略)5、岗位职级划分5.1 集团所有岗位分为六个层级分别为:一层级(A):集团总经理;二层级(B):高管级;三层级(C):经理级;四层级(D):副理级;五层级(E):主管级;六层级(F):专员级。 具体岗位与职级对应见下表:鸥江职级岗位对应表序号职级对应岗位1A集团总经理2B各分管副总、总监3C集团总经理助理、各部门经理、分公司总经理4D集团各部门副经理、分公司副总经理5E集团及各子公司承担部门内某一模块的经理助理、主管、专员6F集团及各子公司承担某一具体工作事项的执行者5.2 A、B、C 岗位层级分别为八个级差(A1、A2、……A8),D、E 岗位层级分为六个级差。具体薪级见:附件《鸥江职级薪级表》。6、薪酬组成基本...

1、当您付费下载文档后,您只拥有了使用权限,并不意味着购买了版权,文档只能用于自身使用,不得用于其他商业用途(如 [转卖]进行直接盈利或[编辑后售卖]进行间接盈利)。
2、本站所有内容均由合作方或网友上传,本站不对文档的完整性、权威性及其观点立场正确性做任何保证或承诺!文档内容仅供研究参考,付费前请自行鉴别。
3、如文档内容存在违规,或者侵犯商业秘密、侵犯著作权等,请点击“违规举报”。

碎片内容

某某集团有限公司企业标准概述

您可能关注的文档

确认删除?
VIP
微信客服
  • 扫码咨询
会员Q群
  • 会员专属群点击这里加入QQ群
客服邮箱
回到顶部