电脑桌面
添加小米粒文库到电脑桌面
安装后可以在桌面快捷访问

赣州市医疗保险计算机信息管理系统VIP免费

赣州市医疗保险计算机信息管理系统_第1页
1/6
赣州市医疗保险计算机信息管理系统_第2页
2/6
赣州市医疗保险计算机信息管理系统_第3页
3/6
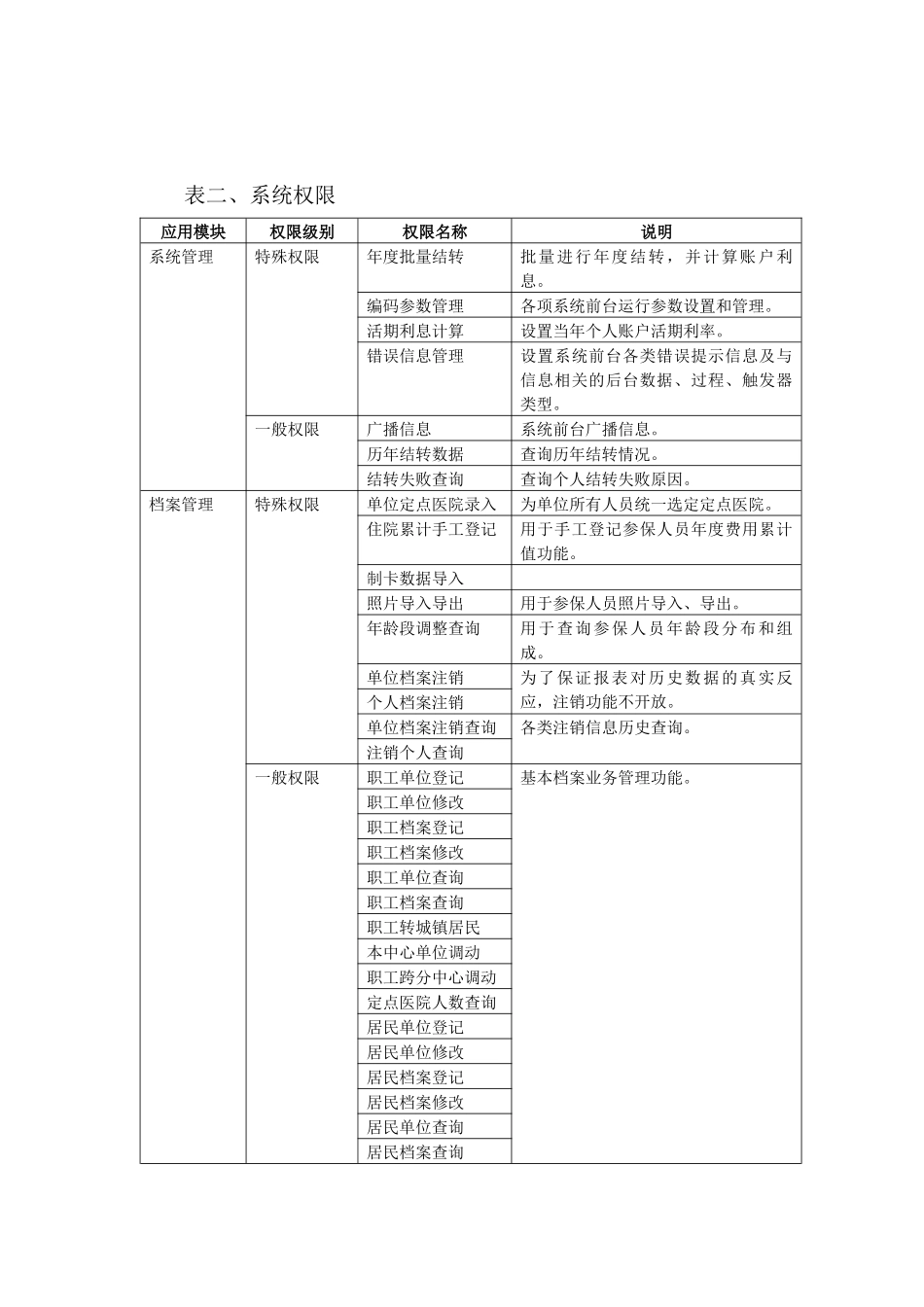
附件:赣州市医疗保险计算机信息管理系统权限编制手册表一、用户角色用户角色说明中心管理员能登录到各子系统进行所有的业务功能操作;可以创建并管理分中心及各分中心属下的各服务网点(包括分中心和定点医疗机构)的用户;可以进行系统各项编码参数调整。分中心管理员能登录各子系统进行中心管理员赋予的各项业务功能操作;可以创建本分中心各服务网点(包括分中心和定点医疗机构)的用户;不可浏览其他分中心数据。中心一般用户能登录各子系统进行相应的业务功能操作。定点机构管理员能登录定点机构收费管理系统进行相应的业务功能操作;可以管理本网点的人员、科室、收费项目等编码参数;可以添加非医保项目;不能浏览其他分中心或网点数据。定点机构一般用户能登录定点机构收费管理系统进行相应的业务功能操作。表二、系统权限应用模块权限级别权限名称说明系统管理特殊权限年度批量结转批量进行年度结转,并计算账户利息。编码参数管理各项系统前台运行参数设置和管理。活期利息计算设置当年个人账户活期利率。错误信息管理设置系统前台各类错误提示信息及与信息相关的后台数据、过程、触发器类型。一般权限广播信息系统前台广播信息。历年结转数据查询历年结转情况。结转失败查询查询个人结转失败原因。档案管理特殊权限单位定点医院录入为单位所有人员统一选定定点医院。住院累计手工登记用于手工登记参保人员年度费用累计值功能。制卡数据导入照片导入导出用于参保人员照片导入、导出。年龄段调整查询用于查询参保人员年龄段分布和组成。单位档案注销为了保证报表对历史数据的真实反应,注销功能不开放。个人档案注销单位档案注销查询各类注销信息历史查询。注销个人查询一般权限职工单位登记基本档案业务管理功能。职工单位修改职工档案登记职工档案修改职工单位查询职工档案查询职工转城镇居民本中心单位调动职工跨分中心调动定点医院人数查询居民单位登记居民单位修改居民档案登记居民档案修改居民单位查询居民档案查询城镇居民转职工居民本中心调动居民跨分中心调动居民数据导入与居民前台申报软件配合使用的功能。居民导入数据审核基数校对校对单位人员组成、缴费基数。档案管理器审核单位信息及确定是否打印托收单。职工花名册校对档案基本信息。居民花名册单位变更历史查询个人变更历史查询人员变更查询缴费管理特殊权限银行托收收发数据在与银行实现接口的情况下,缴费数据的生成和查询功能。个人已收帐目分配查询单位已收帐目分...

1、当您付费下载文档后,您只拥有了使用权限,并不意味着购买了版权,文档只能用于自身使用,不得用于其他商业用途(如 [转卖]进行直接盈利或[编辑后售卖]进行间接盈利)。
2、本站所有内容均由合作方或网友上传,本站不对文档的完整性、权威性及其观点立场正确性做任何保证或承诺!文档内容仅供研究参考,付费前请自行鉴别。
3、如文档内容存在违规,或者侵犯商业秘密、侵犯著作权等,请点击“违规举报”。

碎片内容

赣州市医疗保险计算机信息管理系统

文泉书屋+ 关注
实名认证
内容提供者

热爱教学事业,对互联网知识分享很感兴趣

确认删除?
VIP
微信客服
  • 扫码咨询
会员Q群
  • 会员专属群点击这里加入QQ群
客服邮箱
回到顶部