电脑桌面
添加小米粒文库到电脑桌面
安装后可以在桌面快捷访问

生物的育种-教师专业发展支持平台VIP免费

生物的育种-教师专业发展支持平台_第1页
1/4
生物的育种-教师专业发展支持平台_第2页
2/4
生物的育种-教师专业发展支持平台_第3页
3/4
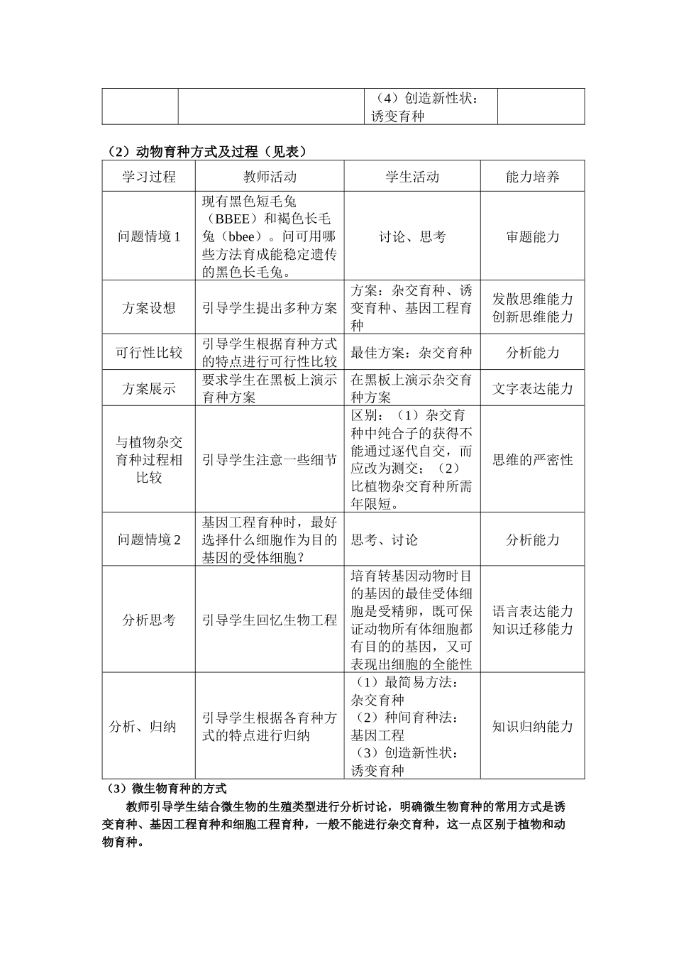
“生物的育种”专题复习教学设计一、教学设计思路1、教学内容的处理安排“生物的育种”是“遗传和变异”知识的拓展和深化,常规育种的基本原理,就是生物的可遗传变异,而运用工程技术来育种则是育种所依赖的新理论。所以在专题复习时将生物的“可遗传变异”和“生物工程”有关内容相联系,作为育种基本原理。2、教学过程的设计设计意图在于培养学生的发散思维、创新思维能力,以及对知识的归纳、整合能力。整个教学过程包括:提出问题→解决问题→分析比较→归纳总结→形成体系。3、教学方法采用问题探究法。二、教学目标1、知识目标 (1)生物育种的方式、原理、过程及每种育种方式的特点。(2)能根据育种方式的特点,选择最合适的育种方案并能写出几种常用的育种过程。2、能力目标(1)通过情境的讨论、思考、培养发散思维能力、创新思维能力,知识的迁移能力和文字表达能力。(2)通过方案比较,培养比较归纳能力和严密的思维能力。3、态度、观念和价值观目标培养学生合作精神和严谨的科学态度,也使学生认识到生命科学的重要性。三、重点生物育种的方式、原理、过程及每种育种方式的特点。四、难点根据育种方式的特点,选择最合适的育种方案并能写出几种常用的育种过程五、教学过程1、育种的含义生物育种是利用遗传学、细胞生物学、现代生物工程技术等方法原理培育生物新品种的过程。2、育种方法 杂交育种 生物的可遗传变异 单倍体育种 多倍体育种 诱变育种 细胞工程育种生物工程 基因工程育种3、育种案例分析(1)植物育种的方式及过程(见表)学习过程教师活动学生活动能力培养问题情境1小麦高秆(D)对矮秆(d)为显性、搞锈病(T)对易染锈病(t)为显性(基因自由组合),现有纯合(ddTT)?请写出两种育种方案讨论、思考审题能力方案设想引导学生提出多种方案方案:杂交育种、单倍体育种、诱变育种、基因工程育种知识迁移能力发散思维能力创新思维能力可行性比较引导学生根据育种方式的特点进行可行性比较最佳方案:单倍体育种分析能力方案展示要求学生在黑板上演示育种方案在黑板上演示杂交育种、单倍体育种方案文字表达能力方案评价引导学生注意一些细节纠错:杂交育种中纯合子的获得不能通过测交,而应改为逐代自交;思维的严密性问题情境2若有亲缘关系较远的两种植物作为育种材料、培育出具有两者遗传特性的植物新品种,该如何育种?思考、讨论知识迁移能力方案设想引导学生回忆生物工程相关内容简述方案:(1)植物体细胞...

1、当您付费下载文档后,您只拥有了使用权限,并不意味着购买了版权,文档只能用于自身使用,不得用于其他商业用途(如 [转卖]进行直接盈利或[编辑后售卖]进行间接盈利)。
2、本站所有内容均由合作方或网友上传,本站不对文档的完整性、权威性及其观点立场正确性做任何保证或承诺!文档内容仅供研究参考,付费前请自行鉴别。
3、如文档内容存在违规,或者侵犯商业秘密、侵犯著作权等,请点击“违规举报”。

碎片内容

生物的育种-教师专业发展支持平台

您可能关注的文档

确认删除?
VIP
微信客服
  • 扫码咨询
会员Q群
  • 会员专属群点击这里加入QQ群
客服邮箱
回到顶部