电脑桌面
添加小米粒文库到电脑桌面
安装后可以在桌面快捷访问

渔阳花园工程监理规划VIP免费

渔阳花园工程监理规划_第1页
1/44
渔阳花园工程监理规划_第2页
2/44
渔阳花园工程监理规划_第3页
3/44
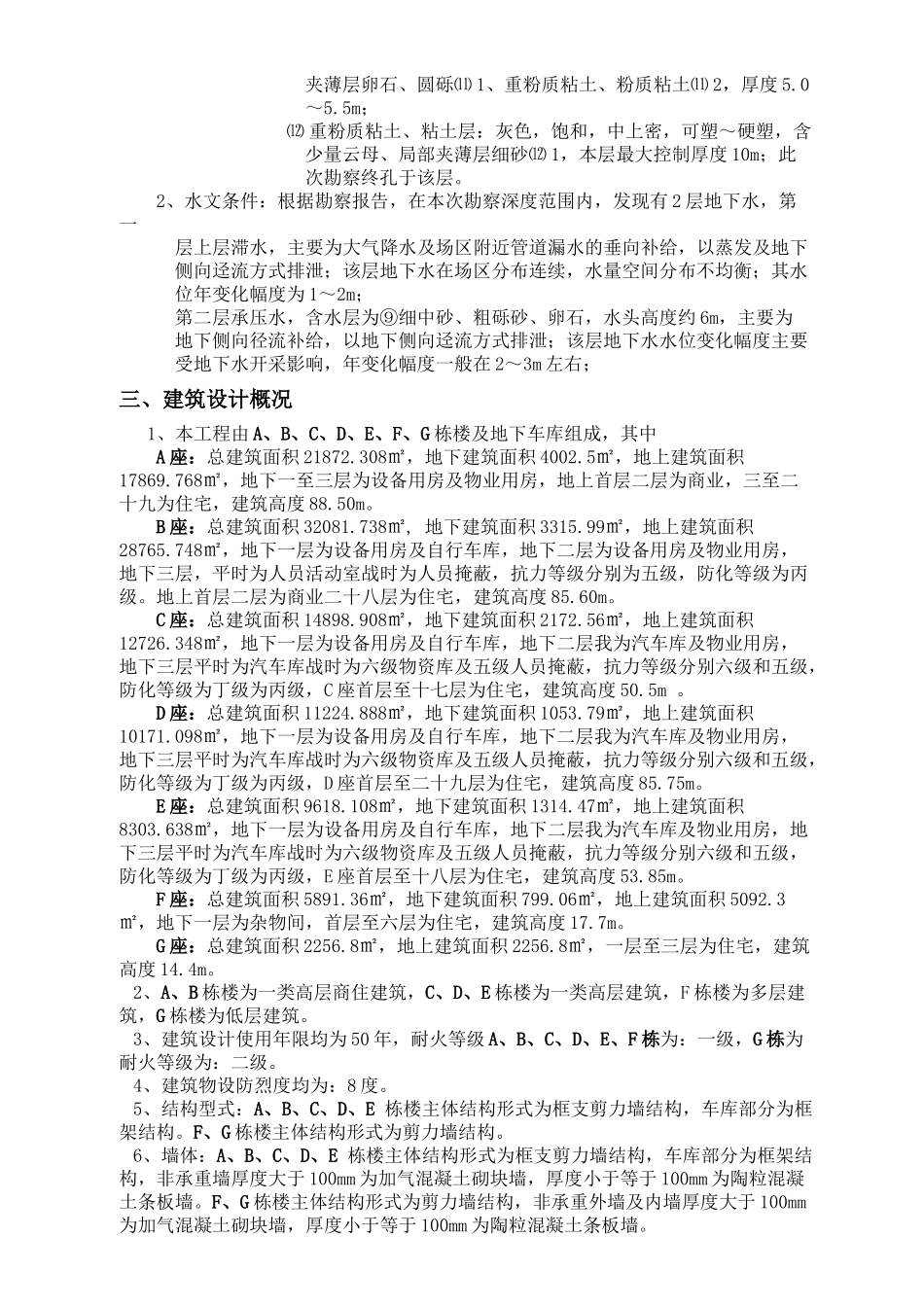
第一部分 工程概况一、工程环境平谷渔阳花园工程项目由北京阳益房地产开发有限公司开发建设。该工程拟建厂区位于北京市平谷区东邻向阳北街,北靠新平北路,建筑面积为 117448.22㎡,其中地上面积 85185.7㎡,地下面积 12658.41㎡,地下车库建筑面积 19604.11㎡该项目由A、B、C、D、E、F、G 栋楼及地下三层车库组成。二、工程水文地质条件1、本工程在北京平谷区,位于华北地台北缘,市区西、北及东北三面环山,东、南及东南面为广阔的平原,第四纪以来,受构造运动的影响,山区部分不断抬升,平原不断下沉,并接受巨厚的河流相沉积物。自西北部山前地带向东南部平原河流相沉积物逐渐增厚,地貌单元由冲洪积造价人才网扇过渡为冲积平原,地层以碎石类土、砂类土为主渐变为以粉土、粘性土为主的交汇层。本工程拟建场区地处北京市平谷区平谷镇地貌上属泃河冲击扇中上部,沉积土层为粘性土、粉土、砂土、交互层;根据《北京平原区地震影响小区划》图 4—“北京平原地区第四系覆盖层等厚线图示资料,本场区第四系覆盖层厚度大于 100m。本工程拟建场区地形基本平坦,地面高差 0~1.0m。以勘察报告提供的深度 60.00m 范围内的土层划分为人工堆积层、第四纪新近沉积层和第四纪一般沉积层三大类,并按地层岩性和物理力学性质指标,工程监理进一步划分为 12 个大层,自上而下为:人工堆积层: ①层房渣土填土层:杂色,中密~中上,湿,含砖头,灰渣及工业垃圾,粘性土以粉质粘土填土为主;厚度为 1.0~3.3m;第四纪沉积层:②层粉质粘土、重粉质粘土层:褐黄色,中下密,饱和,软塑~可塑,含少量云母,氧化铁,局部夹薄层粘质粉土② 1 和粉、细砂② 2;厚度一般为 1.0~4.2m; ③ 层粉质粘土、重粉质粘土层:褐黄色,中下密,饱和,软塑~可塑,含少量云母,氧化铁,局部为流塑;厚度一般为 0.8~3.5m 左右;第四纪一般沉积层 ④粉质粘土、重粉质粘土层:灰色,中下~中密,饱和,可塑,含少量云母、有机质;局部夹薄层粘质粉土④ 1;厚度一般为 1.5~5.3m;⑤ 粘质粉土层:褐黄(暗)色~灰色,中密,饱和,可塑~硬塑,含多云母、有机质;局部夹薄层粘质粉土⑤ 1、粉细砂⑤ 2;厚度一般 0.6~4.2m;⑥ 粉质粘土、重粉质粘土层:灰色,中密~中上,饱和,可塑,含少量云母、有机质,局部夹薄层粘质粉土⑥ 1;厚度一般为1.3~6.1;m⑦ 粘质粉土层:灰色,中上密,饱和,可塑~硬塑,含多云母、结构较好;厚度一般为 0.6~...

1、当您付费下载文档后,您只拥有了使用权限,并不意味着购买了版权,文档只能用于自身使用,不得用于其他商业用途(如 [转卖]进行直接盈利或[编辑后售卖]进行间接盈利)。
2、本站所有内容均由合作方或网友上传,本站不对文档的完整性、权威性及其观点立场正确性做任何保证或承诺!文档内容仅供研究参考,付费前请自行鉴别。
3、如文档内容存在违规,或者侵犯商业秘密、侵犯著作权等,请点击“违规举报”。

碎片内容

渔阳花园工程监理规划

您可能关注的文档

确认删除?
VIP
微信客服
  • 扫码咨询
会员Q群
  • 会员专属群点击这里加入QQ群
客服邮箱
回到顶部