电脑桌面
添加小米粒文库到电脑桌面
安装后可以在桌面快捷访问

药品企业的机构信息及药品信息的维护说明VIP免费

药品企业的机构信息及药品信息的维护说明_第1页
1/6
药品企业的机构信息及药品信息的维护说明_第2页
2/6
药品企业的机构信息及药品信息的维护说明_第3页
3/6
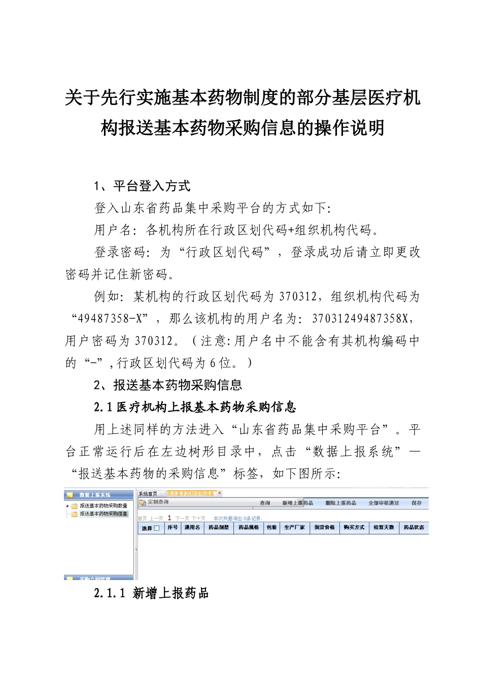
关于先行实施基本药物制度的部分基层医疗机构报送基本药物采购信息的操作说明1、平台登入方式登入山东省药品集中采购平台的方式如下:用户名:各机构所在行政区划代码+组织机构代码。 登录密码:为“行政区划代码”,登录成功后请立即更改密码并记住新密码。 例如:某机构的行政区划代码为 370312,组织机构代码为“49487358-X”,那么该机构的用户名为:37031249487358X,用户密码为 370312。(注意:用户名中不能含有其机构编码中的“-”,行政区划代码为 6 位。)2、报送基本药物采购信息2.1 医疗机构上报基本药物采购信息用上述同样的方法进入“山东省药品集中采购平台”。平台正常运行后在左边树形目录中,点击“数据上报系统”—“报送基本药物的采购信息”标签,如下图所示:2.1.1 新增上报药品在“报送基本药物的采购信息”界面中,点击“新增上报药品”,如下图所示:(图 2.1)界面默认显示全部药品规格。用户可以通过“快速检索查询”中的“药品通用名、通用名拼音缩写、生产厂家、生产厂家拼音拼写”来确定某一类药品,其输入内容可以是其中的一部分(如:通用名中的某几个连续的字符)。如果列表中显示的药品需要增加生产厂家时,点击药品所在行中的“增加生产厂家”,显示如下的界面:上图中,也可以通过左上角的“定制查询”来快速定位生产企业,其使用方法如上所述,使用方法如下:在上图中的“输入框”中,输入生产企业名字的连续的几个字,然后,点击“定制查询”框中的“增加”标签,然后再点击工具栏中的“查询”,则符合条件的生产企业就会显示在列表中。点击所需要生产企业所行的左边的“选择”,即可把当前所选的企业加入到“选择药品列表中”在“图 2.1”中,选中所要上报的药品,然后,点击“添加到上报数据中”,列表中被选中的药品,就会被加入到上报数据中。界面显示如下:这时,“药品状态”为“新增”。2.1.2 删除上报药品在上图中,选中列表中要删除的药品,点击工具栏中的“删除上报药品”。系统提示:点击“确定”,即可删除所选择的药品。2.1.3 保存依次输入药品的采购价格,结算天数(即回款天数),采购方式。当输入完当前页数据后,要点击工具栏中的“保存”,才能确认当前输入信息得到保存。否则在换页后,当前的数据会丢失。2.1.4 审核通过当所有的药品信息输入完并确认无误后,点击“审核通过”,即可把所有的药品信息提交上级信息进行审核,审核通过后,药品信息不能再修改。界面如下:这时,...

1、当您付费下载文档后,您只拥有了使用权限,并不意味着购买了版权,文档只能用于自身使用,不得用于其他商业用途(如 [转卖]进行直接盈利或[编辑后售卖]进行间接盈利)。
2、本站所有内容均由合作方或网友上传,本站不对文档的完整性、权威性及其观点立场正确性做任何保证或承诺!文档内容仅供研究参考,付费前请自行鉴别。
3、如文档内容存在违规,或者侵犯商业秘密、侵犯著作权等,请点击“违规举报”。

碎片内容

药品企业的机构信息及药品信息的维护说明

确认删除?
VIP
微信客服
  • 扫码咨询
会员Q群
  • 会员专属群点击这里加入QQ群
客服邮箱
回到顶部