电脑桌面
添加小米粒文库到电脑桌面
安装后可以在桌面快捷访问

(工程光学基础)考试试题库1VIP免费

(工程光学基础)考试试题库1_第1页
1/22
(工程光学基础)考试试题库1_第2页
2/22
(工程光学基础)考试试题库1_第3页
3/22
2008 级光电子技术 - 1 - 共14 页 1.在单缝衍射中,设缝宽为a,光源波长为λ,透镜焦距为f ´,则其衍射暗条纹间距e暗= f a ,条纹间距同时可称为线宽度。 2.当保持入射光线的方向不变,而使平面镜转15°角,则反射光线将转动 30° 角。 3.光线通过平行平板折射后出射光线方向__不变_ ___ ,但会产生轴向位移量,当平面板厚度为d,折射率为n,则在近轴入射时,轴向位移量为1(1)dn 。 4.在光的衍射装置中,一般有光源、衍射屏、观察屏,则衍射按照它们距离不同可分为两类,一类为 菲涅耳衍射,另一类为 夫琅禾费衍射 。 5.光轴是晶体中存在的特殊方向,当光在晶体中沿此方向传播时不产生双折射。ne

1、当您付费下载文档后,您只拥有了使用权限,并不意味着购买了版权,文档只能用于自身使用,不得用于其他商业用途(如 [转卖]进行直接盈利或[编辑后售卖]进行间接盈利)。
2、本站所有内容均由合作方或网友上传,本站不对文档的完整性、权威性及其观点立场正确性做任何保证或承诺!文档内容仅供研究参考,付费前请自行鉴别。
3、如文档内容存在违规,或者侵犯商业秘密、侵犯著作权等,请点击“违规举报”。

碎片内容

(工程光学基础)考试试题库1

确认删除?
微信客服
  • 扫码咨询
会员Q群
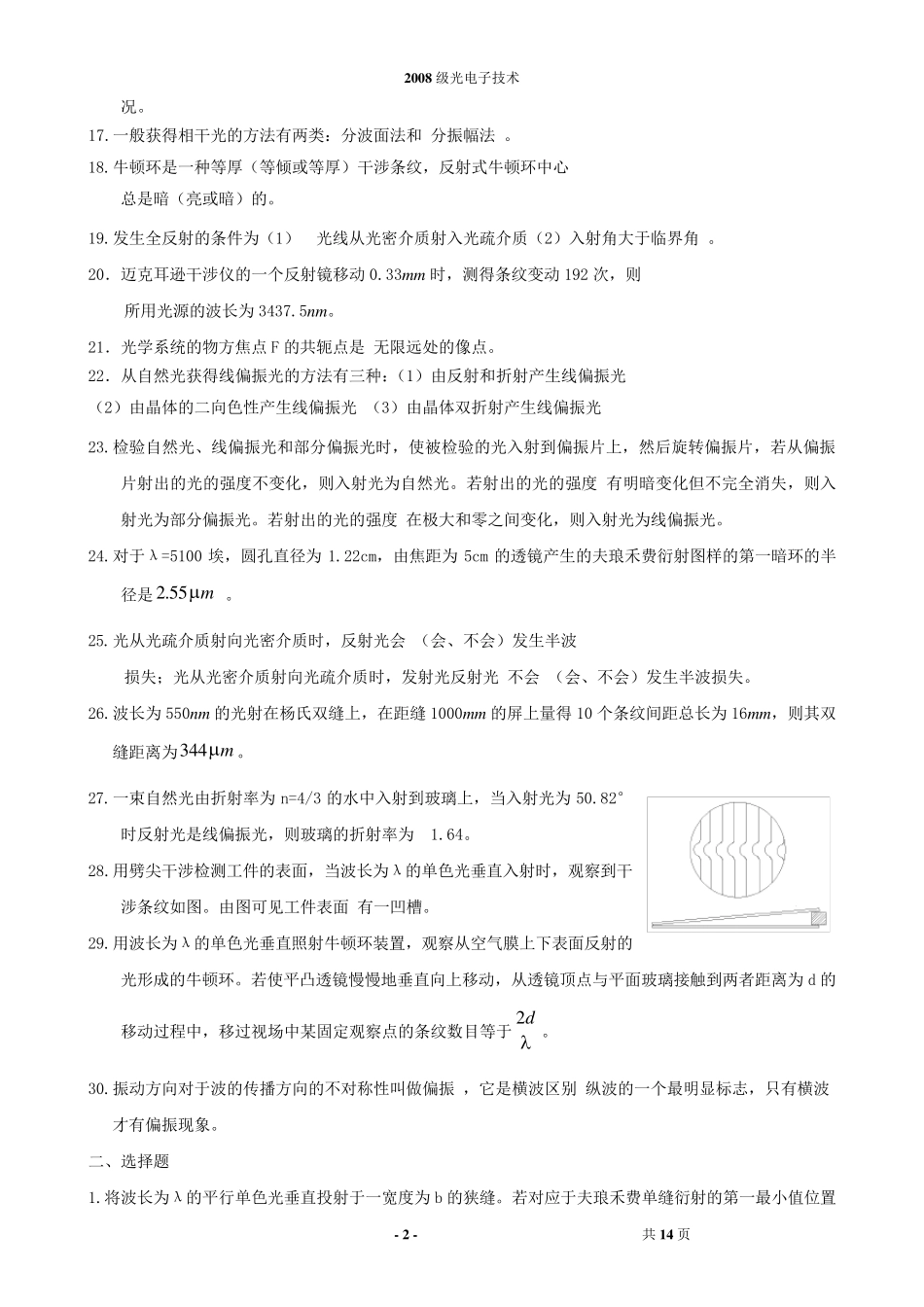
  • 会员专属群点击这里加入QQ群