电脑桌面
添加小米粒文库到电脑桌面
安装后可以在桌面快捷访问

OIMLR76VIP专享VIP免费

OIMLR76_第1页
1/22
OIMLR76_第2页
2/22
OIMLR76_第3页
3/22
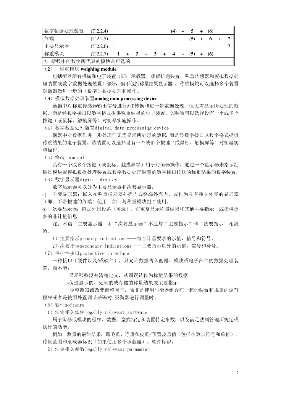
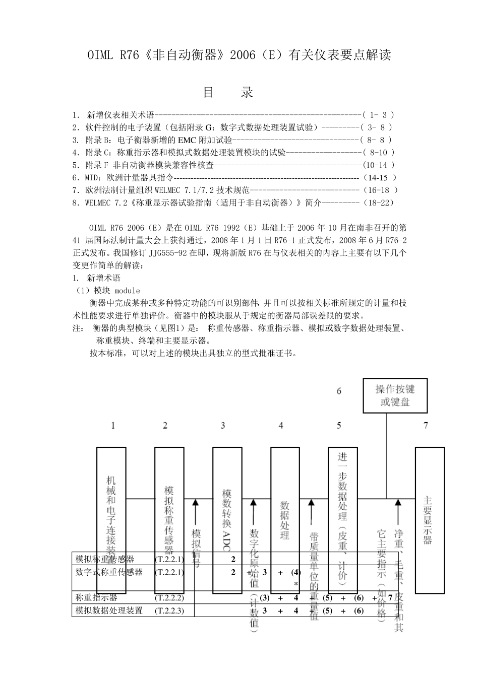
1 OIML R76《 非 自 动 衡 器 》 2006( E) 有 关 仪 表 要 点 解 读 目 录 1. 新 增 仪 表 相 关 术 语 -------------------------------------------------( 1- 3 ) 2. 软 件 控 制 的 电 子 装 置 ( 包 括 附 录 G: 数 字 式 数 据 处 理 装 置 试 验 ) ---------( 3- 8 ) 3. 附 录 B: 电 子 衡 器 新 增 的 EMC 附 加 试 验 ------------------------------( 8- 8 ) 4. 附 录 C: 称 重 指 示 器 和 模 拟 式 数 据 处 理 装 置 模 块 的 试 验 ------------------( 8-10 ) 5. 附 录 F 非 自 动 衡 器 模 块 兼 容 性 核 查 -----------------------------------(10-14 ) 6. MID: 欧 洲 计 量 器 具 指 令 ------------------------------------------------------------------( 14-15 ) 7. 欧 洲 法 制 计 量 组 织 WELMEC 7.1/7.2 技 术 规 范 --------------------------( 16-18 ) 8. WELMEC 7.2《 称 重 显 示 器 试 验 指 南 ( 适 用 于 非 自 动 衡 器 ) 》 简 介 ---------( 18-22) OIML R76 2006( E) 是 在OIML R76 1992( E) 基 础 上 于2006 年10 月 在 南 非 召 开 的 第41 届 国 际 法 制 计 量 大 会 上 获 得 通 过 , 2008 年 1 月 1 日 R76-1 正 式 发 布 , 2008 年 6 月 R76-2正 式 发 布 。 我 国 修 订 JJG555-92 在 即 , 现 将 新 版 R76 在 与 仪 表 相 关 的 内 容 上 主 要 有 以 下 几 个变 更 作 简 单 的 解 读 : 1. 新 增 术 语 ( 1) 模 块 module 衡 器 中 完 成 某 种 或 多种 特定功能的 可识别部件 , 并且可以 按相 关 标准所规 定的 计 量 和 技术 性 能要 求进行单 独评价。 衡 器 中 的 模 块 服从于 规 定的 衡 器 局部误差限的 要 求。 注: 衡 器 的 典型模 块 ( 见图1) 是 : 称 重 传感器 、称 重 指 示 器 、模 拟 或 数 字 数 据 处 理 装 置 、称 重 模 块 、终端和 主 要 显 示 器 。 按本标准, 可以 对上 述的 模 块 出具 独立的 型式 批准证书。 ...

1、当您付费下载文档后,您只拥有了使用权限,并不意味着购买了版权,文档只能用于自身使用,不得用于其他商业用途(如 [转卖]进行直接盈利或[编辑后售卖]进行间接盈利)。
2、本站所有内容均由合作方或网友上传,本站不对文档的完整性、权威性及其观点立场正确性做任何保证或承诺!文档内容仅供研究参考,付费前请自行鉴别。
3、如文档内容存在违规,或者侵犯商业秘密、侵犯著作权等,请点击“违规举报”。

碎片内容

确认删除?
VIP
微信客服
  • 扫码咨询
会员Q群
  • 会员专属群点击这里加入QQ群
客服邮箱
回到顶部