电脑桌面
添加小米粒文库到电脑桌面
安装后可以在桌面快捷访问

动量守恒定律的应用VIP免费

动量守恒定律的应用_第1页
1/18
动量守恒定律的应用_第2页
2/18
动量守恒定律的应用_第3页
3/18
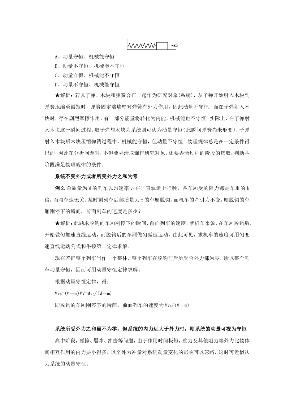
【基础知识网络总结与巩固】知识点一弹性碰撞和非弹性碰撞1.碰撞碰撞是指物体间的相互作用持续时间很短,而物体间的相互作用力很大的现象。2.特点在碰撞现象中,一般都满足内力远大于外力,可认为相互碰撞的系统动量守恒。3.分类动量是否守恒机械能是否守恒弹性碰撞守恒守恒非弹性碰撞守恒有损失完全非弹性碰撞守恒损失最大知识点二爆炸1、爆炸中的动量守恒物体间的相互作用力是变力,作用时间短,作用力很大,远大于系统受到的外力,可以用动量守恒定律来处理。2、爆炸中的能量因为有其它形式的能转化为动能,所以系统的动能会增加3、爆炸后的运动状态爆炸后分裂成两块,前面一块是水平的,后面的运动可能同向、反向平抛、还可能做自由落体运动。知识点三反冲1、定义:反冲运动是当一个物体向某个方向射出化的一部分时,这个物体的剩余部分将向相反的方向运动的现象。2、反冲中的动量守恒物体间的相互作用力是变力,作用时间短,作用力很大,远大于系统受到的外力,可以用动量守恒定律来处理。3、反冲中的能量因为有其它形式的能转化为动能,所以系统的动能会增加【重难点例题启发与方法总结】考点一动量守恒定律的条件1、关于动量守恒的条件根据动量定理可知;合外力的冲量等于动量的变化,因此,欲使动量守恒,必须使合外力的冲量为零,考虑到合外力的冲量等于合外力与其作用时间的乘积,而令时间为零是没有任何研究的必要(同一时刻的动量当然是同一值),所以动量守恒的条件通常表述为:如果系统不受外力或所受外力的合力为零。①系统不受外力或者所受外力之和为零;②系统受外力,但外力远小于内力,可以忽略不计;③系统在某一个方向上所受的合外力为零,则该方向上动量守恒。④全过程的某一阶段系统受的合外力为零,则该阶段系统动量守恒2、动量守恒定律应用时的注意点:①由动量守恒定律是一矢量式,所以一般情况下应采用正交分解的方法,当系统中各物体被限制在同一直线上时,应用动量守恒定律列方程前应先规定参考正方向以明确各个速度代入方程时的符号。②动量守恒定律中各物体在各状态下的速度必须是相对于同一个惯性参照系的速度。3、应用动量守恒定律解题的一般步骤:①确定研究对象,分析内力和外力的情况,判断是否符合守恒条件;②选取研究过程;③选定正方向,确定初、末状态的动量,凡与正方向一至的动量取正值,反向的动量取负值。④最后根据动量守恒定律列议程求解例1.如图所示的装置中,木块B与水平桌面间的接触是光滑的,子弹A沿水平方向射入木块后留在木块内,将弹簧压缩到最短.现将子弹、木块和弹簧合在一起作为研究对象(系统),则此系统在从子弹开始射入木块到弹簧压缩至最短的整个过程中:A、动量守恒、机械能守恒B、动量不守恒、机械能不守恒C、动量守恒、机械能不守恒D、动量不守恒、机械能守恒★解析:若以子弹、木块和弹簧合在一起作为研究对象(系统),从子弹开始射入木块到弹簧压缩至最短时,弹簧固定端墙壁对弹簧有外力作用,因此动量不守恒.而在子弹射入木块时,存在剧烈摩擦作用,有一部分能量将转化为内能,机械能也不守恒.实际上,在子弹射入木块这一瞬间过程,取子弹与木块为系统则可认为动量守恒(此瞬间弹簧尚未形变).子弹射入木块后木块压缩弹簧过程中,机械能守恒,但动量不守恒.物理规律总是在一定条件得出的,因此在分析问题时,不但要弄清取谁作研究对象,还要弄清过程的阶段的选取,判断各阶段满足物理规律的条件.系统不受外力或者所受外力之和为零例2.总质量为M的列车以匀速率v0在平直轨道上行驶,各车厢受的阻力都是车重的k倍,而与车速无关。某时刻列车后部质量为m的车厢脱钩,而机车的牵引力不变,则脱钩的车厢刚停下的瞬间,前面列车的速度是多少?★解析:此题求脱钩的车厢刚停下的瞬间,前面列车的速度,就机车来说,在车厢脱钩后,开始做匀加速直线运动,而脱钩后的车厢做匀减速运动,由此可见,求机车的速度可用匀变速直线运动公式和牛顿第二定律求解。现在若把整个列车当作一个整体,整个列车在脱钩前后所受合外力都为零,所以整个列车动量守恒,因而可用动量守恒定律求解。根据动量守恒定律,得:Mv0=(M-m...

1、当您付费下载文档后,您只拥有了使用权限,并不意味着购买了版权,文档只能用于自身使用,不得用于其他商业用途(如 [转卖]进行直接盈利或[编辑后售卖]进行间接盈利)。
2、本站所有内容均由合作方或网友上传,本站不对文档的完整性、权威性及其观点立场正确性做任何保证或承诺!文档内容仅供研究参考,付费前请自行鉴别。
3、如文档内容存在违规,或者侵犯商业秘密、侵犯著作权等,请点击“违规举报”。

碎片内容

动量守恒定律的应用

文章天下+ 关注
实名认证
内容提供者

各种文档应有尽有

确认删除?
VIP
微信客服
  • 扫码咨询
会员Q群
  • 会员专属群点击这里加入QQ群
客服邮箱
回到顶部