电脑桌面
添加小米粒文库到电脑桌面
安装后可以在桌面快捷访问

高中历史 专题二 近代中国资本主义的曲折发展 二 民国时期民族工业的曲折发展课后训练 人民版必修2-人民版高一必修2历史试题VIP专享VIP免费

高中历史 专题二 近代中国资本主义的曲折发展 二 民国时期民族工业的曲折发展课后训练 人民版必修2-人民版高一必修2历史试题_第1页
1/4
高中历史 专题二 近代中国资本主义的曲折发展 二 民国时期民族工业的曲折发展课后训练 人民版必修2-人民版高一必修2历史试题_第2页
2/4
高中历史 专题二 近代中国资本主义的曲折发展 二 民国时期民族工业的曲折发展课后训练 人民版必修2-人民版高一必修2历史试题_第3页
3/4
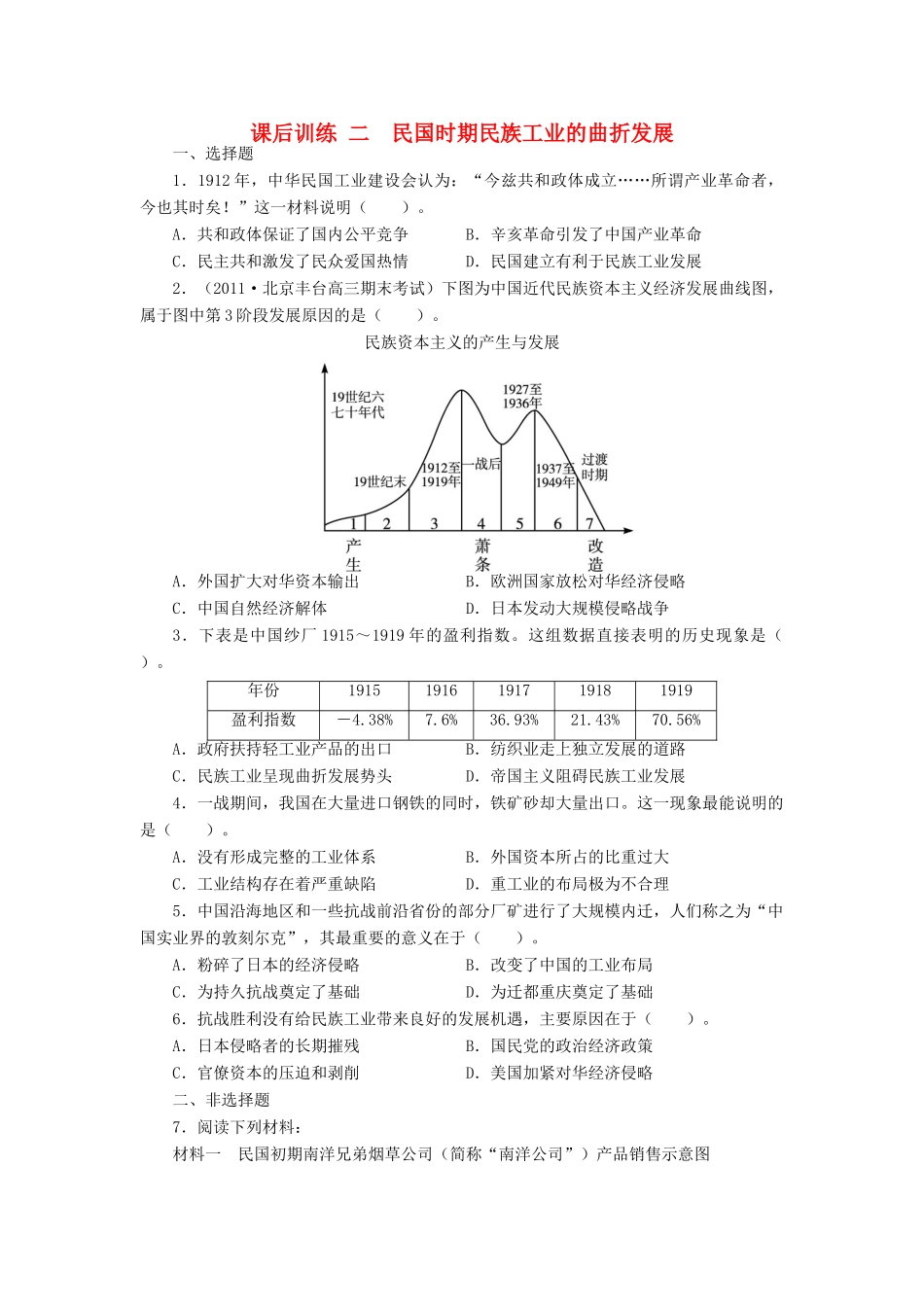
课后训练 二 民国时期民族工业的曲折发展一、选择题1.1912 年,中华民国工业建设会认为:“今兹共和政体成立……所谓产业革命者,今也其时矣!”这一材料说明( )。A.共和政体保证了国内公平竞争B.辛亥革命引发了中国产业革命C.民主共和激发了民众爱国热情D.民国建立有利于民族工业发展2.(2011·北京丰台高三期末考试)下图为中国近代民族资本主义经济发展曲线图,属于图中第 3 阶段发展原因的是( )。民族资本主义的产生与发展A.外国扩大对华资本输出B.欧洲国家放松对华经济侵略C.中国自然经济解体D.日本发动大规模侵略战争3.下表是中国纱厂 1915~1919 年的盈利指数。这组数据直接表明的历史现象是( )。年份19151916191719181919盈利指数-4.38%7.6%36.93%21.43%70.56%A.政府扶持轻工业产品的出口B.纺织业走上独立发展的道路C.民族工业呈现曲折发展势头D.帝国主义阻碍民族工业发展4.一战期间,我国在大量进口钢铁的同时,铁矿砂却大量出口。这一现象最能说明的是( )。A.没有形成完整的工业体系B.外国资本所占的比重过大C.工业结构存在着严重缺陷D.重工业的布局极为不合理5.中国沿海地区和一些抗战前沿省份的部分厂矿进行了大规模内迁,人们称之为“中国实业界的敦刻尔克”,其最重要的意义在于( )。A.粉碎了日本的经济侵略B.改变了中国的工业布局C.为持久抗战奠定了基础D.为迁都重庆奠定了基础6.抗战胜利没有给民族工业带来良好的发展机遇,主要原因在于( )。A.日本侵略者的长期摧残B.国民党的政治经济政策C.官僚资本的压迫和剥削D.美国加紧对华经济侵略二、非选择题7.阅读下列材料:材料一 民国初期南洋兄弟烟草公司(简称“南洋公司”)产品销售示意图注:1917 年上海厂开工后的产品销售量未计入材料二 已经垄断中国卷烟市场的英美跨国公司——英美烟草公司,多方谋划“把南洋公司打垮”。1919 年 5 月,它诬称南洋公司为“日资”,其产品为“日货”,大造舆论,并买通北洋政府官员下令其停业。南洋公司认识到“若屈降外人,则公司必将衰败”。因此,它联合各界奋起抗争,终于得以重新开业。请完成:(1)以上示意图表明,民国初期南洋公司的营业状况怎样?(2)这一时期,南洋公司等民族工业的发展有哪些客观条件?(3)南洋公司与英美烟草公司的斗争说明了什么?8.阅读下列材料:材料一 1912~1921 年民族工业名牌产品表行业企业名称经营者籍贯面粉、棉纱茂新、福新、申新...

1、当您付费下载文档后,您只拥有了使用权限,并不意味着购买了版权,文档只能用于自身使用,不得用于其他商业用途(如 [转卖]进行直接盈利或[编辑后售卖]进行间接盈利)。
2、本站所有内容均由合作方或网友上传,本站不对文档的完整性、权威性及其观点立场正确性做任何保证或承诺!文档内容仅供研究参考,付费前请自行鉴别。
3、如文档内容存在违规,或者侵犯商业秘密、侵犯著作权等,请点击“违规举报”。

碎片内容

高中历史 专题二 近代中国资本主义的曲折发展 二 民国时期民族工业的曲折发展课后训练 人民版必修2-人民版高一必修2历史试题

;绿洲书城+ 关注
实名认证
内容提供者

从事历史教学,热爱教育,高度负责。

确认删除?
VIP
微信客服
  • 扫码咨询
会员Q群
  • 会员专属群点击这里加入QQ群
客服邮箱
回到顶部