电脑桌面
添加小米粒文库到电脑桌面
安装后可以在桌面快捷访问

完整版人力资源三年规划VIP免费

完整版人力资源三年规划_第1页
1/5
完整版人力资源三年规划_第2页
2/5
完整版人力资源三年规划_第3页
3/5
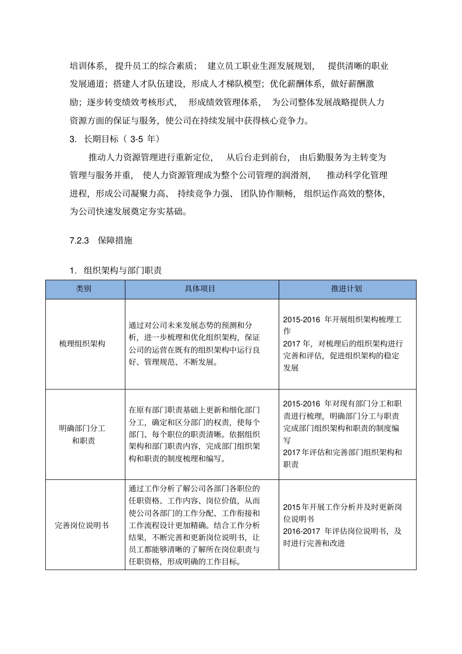
7.2 人力资源计划7.2.1 总体目标成都中广核久源测控科技有限公司致力于做优做强,成为国内一流核技术装备供应商。公司坚持“以德为先,唯才是举;用其所长,尽其所能;供其舞台,乐其守责”的人才观。公司的人力资源工作的目标在于为企业寻找合适的人才,留住人才, 发展人才, 为公司整体发展战略提供人力资源保证与服务,使公司在持续发展中获得核心竞争力。序号战略目标年度分解指标定义 / 计算公式2015 年2016 年2017 年1 员工离职率12% 10% 8% 年度员工离职人数/(年度离职人数 +当月人数) *100% 2 核心岗位流动率15% 12% 10% 年度核心岗位员工离职人数/ (年度核心岗位离职人数+当月人数)*100% 5 工资总额预算控制实发≦实控薪酬预算总额 - 实发工资6 人力资源基础体系的建立及完善构建阶段完善阶段良性运转阶段—7 人员队伍规划37 41 51 根据公司业务发展,人员配备数量1. 短期目标( 1 年)围绕公司核心业务,能够准确及时的配置需求人才;加强员工关怀和沟通,进一步降低员工流失率; 有针对性的开展培训工作, 根据员工需求强化培训; 以构建企业文化为目标, 整合组织流程、 规范人力资源体系, 使人力资源效率最大化,以适应业务拓展、功能调整和市场变化。2. 中期目标( 1-3 年)根据公司发展需要的内部和外部环境,不断完善组织架构、 规范岗位职责与任职资格; 建立科学的人才测评系统, 做好优秀人才的引进工作; 搭建系统性的培训体系, 提升员工的综合素质; 建立员工职业生涯发展规划,提供清晰的职业发展通道;搭建人才队伍建设,形成人才梯队模型;优化薪酬体系,做好薪酬激励;逐步转变绩效考核形式, 形成绩效管理体系, 为公司整体发展战略提供人力资源方面的保证与服务,使公司在持续发展中获得核心竞争力。3. 长期目标( 3-5 年)推动人力资源管理进行重新定位,从后台走到前台, 由后勤服务为主转变为管理与服务并重, 使人力资源管理成为整个公司管理的润滑剂,推动科学化管理进程,形成公司凝聚力高、 持续竞争力强、 团队协作顺畅, 组织运作高效的整体,为公司快速发展奠定夯实基础。7.2.3 保障措施1. 组织架构与部门职责类别具体项目推进计划梳理组织架构通过对公司未来发展态势的预测和分析,进一步梳理和优化组织架构,保证公司的运营在既有的组织架构中运行良好、管理规范、不断发展。2015-2016 年开展组织架构梳理工作2017 年,对梳理后的组...

1、当您付费下载文档后,您只拥有了使用权限,并不意味着购买了版权,文档只能用于自身使用,不得用于其他商业用途(如 [转卖]进行直接盈利或[编辑后售卖]进行间接盈利)。
2、本站所有内容均由合作方或网友上传,本站不对文档的完整性、权威性及其观点立场正确性做任何保证或承诺!文档内容仅供研究参考,付费前请自行鉴别。
3、如文档内容存在违规,或者侵犯商业秘密、侵犯著作权等,请点击“违规举报”。

碎片内容

完整版人力资源三年规划

您可能关注的文档

确认删除?
VIP
微信客服
  • 扫码咨询
会员Q群
  • 会员专属群点击这里加入QQ群
客服邮箱
回到顶部