电脑桌面
添加小米粒文库到电脑桌面
安装后可以在桌面快捷访问

中文诊断卡代码大全(BIOSPOST)VIP专享VIP免费

中文诊断卡代码大全(BIOSPOST)_第1页
1/8
中文诊断卡代码大全(BIOSPOST)_第2页
2/8
中文诊断卡代码大全(BIOSPOST)_第3页
3/8
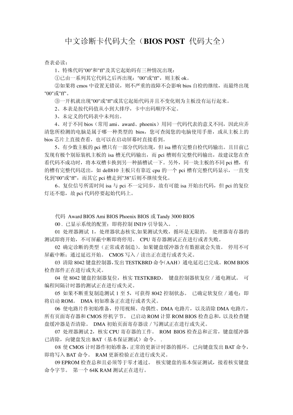
中文诊断卡代码大全(BIOS POST 代码大全) 查表必读: 1、特殊代码"00"和"ff"及其它起始码有三种情况出现: ①已由一系列其它代码之后再出现:"00"或"ff",则主板 ok。 ②如果将 cmos 中设置无错误,则不严重的故障不会影响 bios 自检的继续,而最终出现"00"或"ff"。 ③一开机就出现"00"或"ff"或其它起始代码并且不变化则为主板没有运行起来。 2、本表是按代码值从小到大排序,卡中出码顺序不定。 3、未定义的代码表中未列出。 4、对于不同 bios(常用 ami、award、phoenix)用同一代码代表的意义不同,因此应弄清您所检测的电脑是属于哪一种类型的 bios,您可查阅您的电脑使用手册,或从主板上的bios 芯片上直接查看,也可以在启动屏幕时直接看到。 5、有少数主板的 pci 槽只有一部分代码出现,但 isa 槽有完整自检代码输出。且目前已发现有极个别原装机主板的 isa 槽无代码输出,而 pci 槽则有完整代码输出,故建议您在查看代码不成功时,将本双槽卡换到另一种插槽试一下。另外,同一块主板的不同 pci 槽,有的槽有完整代码送出,如 dell810 主板只有靠近 cpu 的一个 pci 槽有完整代码显示,一直变化到"00"或"ff",而其它pci 槽走到"38"后则不继续变化。 6、复位信号所需时间 isa 与 pci 不一定同步,故有可能 isa 开始出代码,但 pci 的复位灯还不熄,故 pci 代码停要起始代码上。 代码 Award BIOS Ami BIOS Phoenix BIOS 或 Tandy 3000 BIOS 00 . 已显示系统的配置;即将控制 INI19 引导装入。 . 01 处理器测试 1,处理器状态核实,如果测试失败,循环是无限的。 处理器寄存器的测试即将开始,不可屏蔽中断即将停用。 CPU 寄存器测试正在进行或者失败。 02 确定诊断的类型(正常或者制造)。如果键盘缓冲器含有数据就会失效。 停用不可屏蔽中断;通过延迟开始。 CMOS 写入/读出正在进行或者失灵。 03 清除 8042 键盘控制器,发出TESTKBRD 命令(AAH) 通电延迟已完成。 ROM BIOS检查部件正在进行或失灵。 04 使 8042 键盘控制器复位,核实 TESTKBRD。 键盘控制器软复位/通电测试。 可编程间隔计时器的测试正在进行或失灵。 05 如果不断重复制造测试 1 至 5,可获得 8042 控制状态。 已确定软复位/通电;即将启动 ROM。 DMA 初如准备正在进行或者失灵。 06 使电路片作初始准备,停用视频、奇偶性、DMA 电路片,以及清除 DMA 电...

1、当您付费下载文档后,您只拥有了使用权限,并不意味着购买了版权,文档只能用于自身使用,不得用于其他商业用途(如 [转卖]进行直接盈利或[编辑后售卖]进行间接盈利)。
2、本站所有内容均由合作方或网友上传,本站不对文档的完整性、权威性及其观点立场正确性做任何保证或承诺!文档内容仅供研究参考,付费前请自行鉴别。
3、如文档内容存在违规,或者侵犯商业秘密、侵犯著作权等,请点击“违规举报”。

碎片内容

中文诊断卡代码大全(BIOSPOST)

确认删除?
VIP
微信客服
  • 扫码咨询
会员Q群
  • 会员专属群点击这里加入QQ群
客服邮箱
回到顶部