电脑桌面
添加小米粒文库到电脑桌面
安装后可以在桌面快捷访问

数控切割机改造技术方案VIP免费

数控切割机改造技术方案_第1页
1/13
数控切割机改造技术方案_第2页
2/13
数控切割机改造技术方案_第3页
3/13
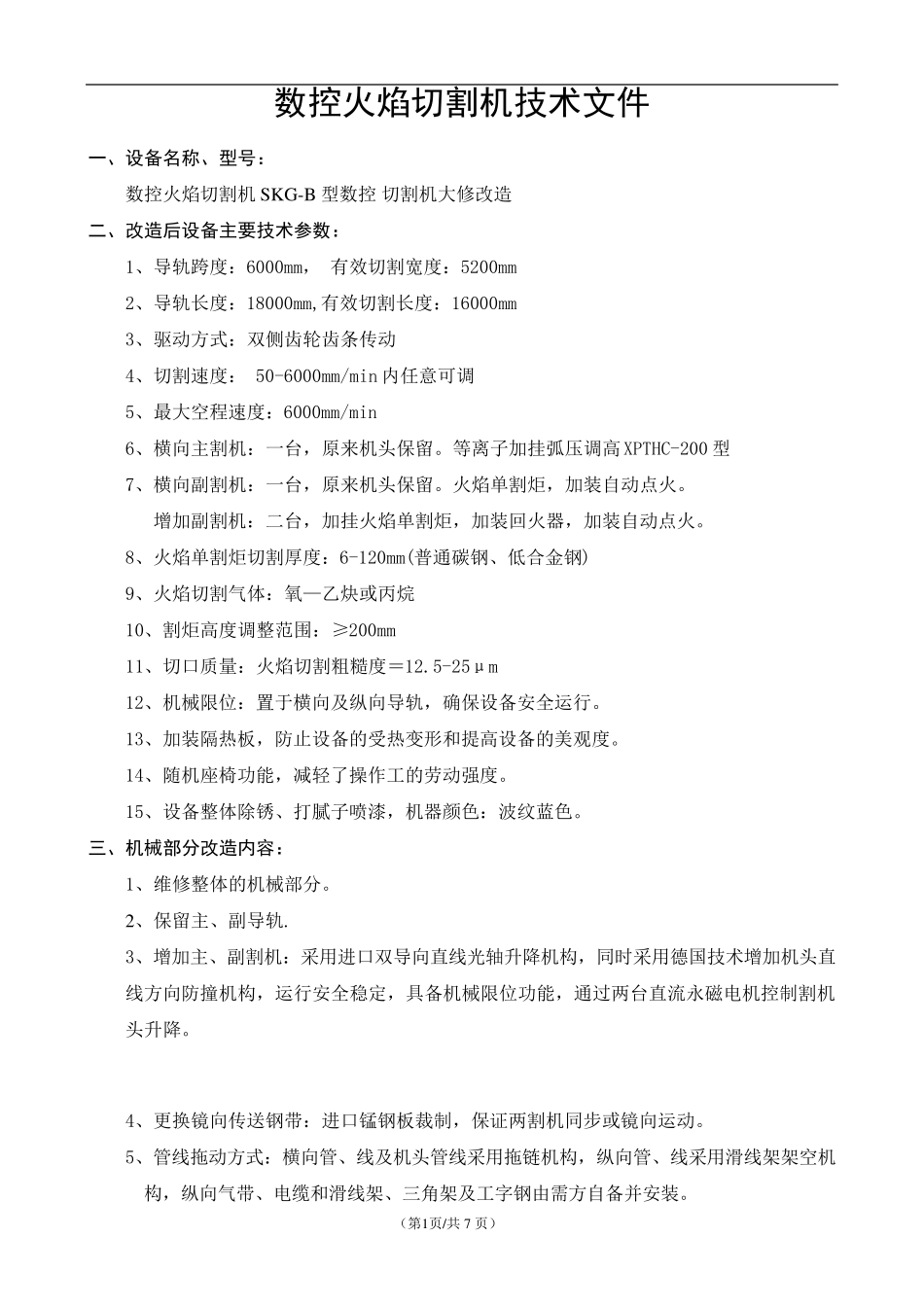
机 械 制 造 公 司 SKG-B 型 数 控 火 焰 切 割 机 改 造 技 术 文 件 (第1页/共7 页) 数控火焰切割机技术文件 一、设备名称、型号: 数控火焰切割机SKG-B 型数控 切割机大修改造 二、改造后设备主要技术参数: 1、导轨跨度:6000mm, 有效切割宽度:5200mm 2、导轨长度:18000mm,有效切割长度:16000mm 3、驱动方式:双侧齿轮齿条传动 4、切割速度: 50-6000mm/min 内任意可调 5、最大空程速度:6000mm/min 6、横向主割机:一台,原来机头保留。等离子加挂弧压调高XPTHC-200 型 7、横向副割机:一台,原来机头保留。火焰单割炬,加装自动点火。 增加副割机:二台,加挂火焰单割炬,加装回火器,加装自动点火。 8、火焰单割炬切割厚度:6-120mm(普通碳钢、低合金钢) 9、火焰切割气体:氧—乙炔或丙烷 10、割炬高度调整范围:≥200mm 11、切口质量:火焰切割粗糙度=12.5-25μm 12、机械限位:置于横向及纵向导轨,确保设备安全运行。 13、加装隔热板,防止设备的受热变形和提高设备的美观度。 14、随机座椅功能,减轻了操作工的劳动强度。 15、设备整体除锈、打腻子喷漆,机器颜色:波纹蓝色。 三、机械部分改造内容: 1、维修整体的机械部分。 2、保留主、副导轨. 3、增加主、副割机:采用进 口双导向直 线 光 轴 升 降 机构 ,同 时 采用德 国 技 术 增加机头直线 方向防撞 机构 ,运行安全稳 定 ,具 备机械限位功能,通过 两 台直 流 永 磁 电 机控制 割机头升 降 。 4、更 换 镜 向传送 钢带 :进 口锰 钢板裁 制 ,保证 两 割机同 步 或镜 向运动。 5、管 线 拖 动方式:横向管 、线 及机头管 线 采用拖 链 机构 ,纵向管 、线 采用滑 线 架 架 空机构 ,纵向气带 、电 缆 和滑 线 架 、三 角 架 及工字 钢由 需 方自备并 安装。 (第2 页/共7 页) 减速器(德国NEUGART 行星减速器) 产品介绍: PE 系列减速机 本系列减速机的特别设计可适用于连续运转 模式(S1)及循环运转模式(S5)的运作 减速比 单节 : 5/7/10 双节 : 25/35/50/70/100 低背隙 单节 : ≤8 arcmin 双节 : ≤10 arcmin 高效率 单节 : ≧ 97% 双节 : ≧ 94% (第3 页/共7 页) 四、改造后的数控系统: 选用台湾FastCNC 型数控系统 一、稳定的工业级数控系统 超强的系统稳定性,设计目标:十...

1、当您付费下载文档后,您只拥有了使用权限,并不意味着购买了版权,文档只能用于自身使用,不得用于其他商业用途(如 [转卖]进行直接盈利或[编辑后售卖]进行间接盈利)。
2、本站所有内容均由合作方或网友上传,本站不对文档的完整性、权威性及其观点立场正确性做任何保证或承诺!文档内容仅供研究参考,付费前请自行鉴别。
3、如文档内容存在违规,或者侵犯商业秘密、侵犯著作权等,请点击“违规举报”。

碎片内容

数控切割机改造技术方案

您可能关注的文档

确认删除?
VIP
微信客服
  • 扫码咨询
会员Q群
  • 会员专属群点击这里加入QQ群
客服邮箱
回到顶部