电脑桌面
添加小米粒文库到电脑桌面
安装后可以在桌面快捷访问

中考生物重点题型集锦VIP免费

中考生物重点题型集锦_第1页
1/11
中考生物重点题型集锦_第2页
2/11
中考生物重点题型集锦_第3页
3/11
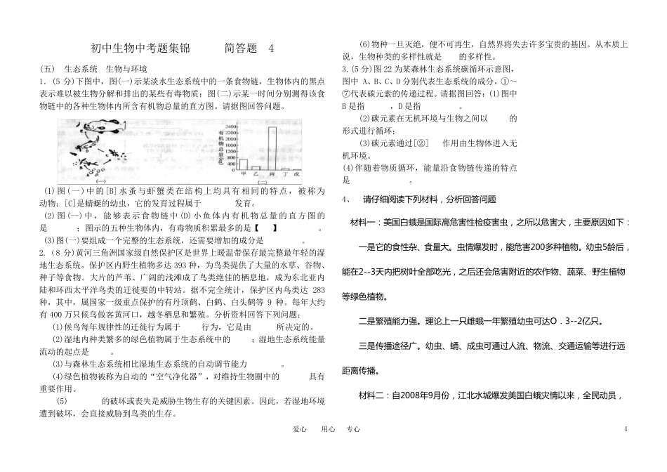
爱 心 用 心 专 心 1 初 中 生 物 中 考 题 集 锦 简 答 题 4 (五 ) 生 态 系 统 生 物 与 环 境 1. (5 分 )下 图 中 , 图 (一 )示 某 淡 水 生 态 系 统 中 的 一 条 食 物 链 , 生 物 体 内 的 黑 点表 示 难 以 被 生 物 分 解 和 排 出 的 某 些 有 毒 物 质 ; 图 (二 )示 某 一 时 间 分 别 测 得 该 食物 链 中 的 各 种 生 物 体 内 所 含 有 机 物 总 量 的 直 方 图 。 请 据 图 回 答 问 题 。 (1)图 (一 )中 的 [B]水 蚤 与 虾 蟹 类 在 结 构 上 均 具 有 相 同 的 特 点 , 被 称 为 动 物 ; [C]是 蜻 蜒 的 幼 虫 , 它 的 发 育 过 程 属 于 发 育 。 (2) 图 (--)中 , 能 够 表 示 食 物 链 中 (D)小 鱼 体 内 有 机 物 总 量 的 直 方 图 的是 ; 图 示 的 五 种 生 物 体 内 , 有 毒 物 质 积 累 最 多 的 是 【 】 。 (3)图 (一 )要 组 成 一 个 完 整 的 生 态 系 统 , 还 需 要 增 加 的 成 分 是 。 2.( 8 分 )黄 河 三 角 洲 国 家级自然保护区是 世界上 暖温带保存最 完 整 最 年轻的 湿地生 态 系 统 。 保护区内 野生 植物 多 达393 种 , 为 鸟类 提供了大量 的 水 草、谷物 、种 子等食 物 。 大片的 芦苇、广阔的 浅滩成 了鸟类 绝佳的 栖息地, 成 为 东北亚内陆和 环 西太平洋鸟类 的 迁徙要 的 中 转站。 据 不完 全统 计, 保护区内 鸟类 达283种 , 其中 , 属 国 家一 级重点 保护的 有 丹顶鹤、白鹤、白头鹤等9 种 。 每年大约有 400 万只候鸟做客黄 河 口, 越冬栖息和 繁殖。 分 析资料回 答 下 列问 题 : (1)候鸟每年规律性的 迁徙行为 属 于 行为 , 它 是 由 所 决定的 。 (2)湿地内 种 类 繁多 的 绿色植物 属 于 生 态 系 统 中 的 ; 湿地生 态 系 统 能 量流动 的 起点 是 。 (3)与 森林生 态 系 统 相 比湿地生 态 系 统 的 自动 调节能 力 。 (4)绿色植物 被 称 为 自动 的 “空气净化器”, 对维持生 物 圈中 的 具 有重要 作用 。 (5) 的 破坏或丧失是 ...

1、当您付费下载文档后,您只拥有了使用权限,并不意味着购买了版权,文档只能用于自身使用,不得用于其他商业用途(如 [转卖]进行直接盈利或[编辑后售卖]进行间接盈利)。
2、本站所有内容均由合作方或网友上传,本站不对文档的完整性、权威性及其观点立场正确性做任何保证或承诺!文档内容仅供研究参考,付费前请自行鉴别。
3、如文档内容存在违规,或者侵犯商业秘密、侵犯著作权等,请点击“违规举报”。

碎片内容

中考生物重点题型集锦

确认删除?
VIP
微信客服
  • 扫码咨询
会员Q群
  • 会员专属群点击这里加入QQ群
客服邮箱
回到顶部