电脑桌面
添加小米粒文库到电脑桌面
安装后可以在桌面快捷访问

临时用电技术交底记录大全VIP专享VIP免费

临时用电技术交底记录大全_第1页
1/8
临时用电技术交底记录大全_第2页
2/8
临时用电技术交底记录大全_第3页
3/8
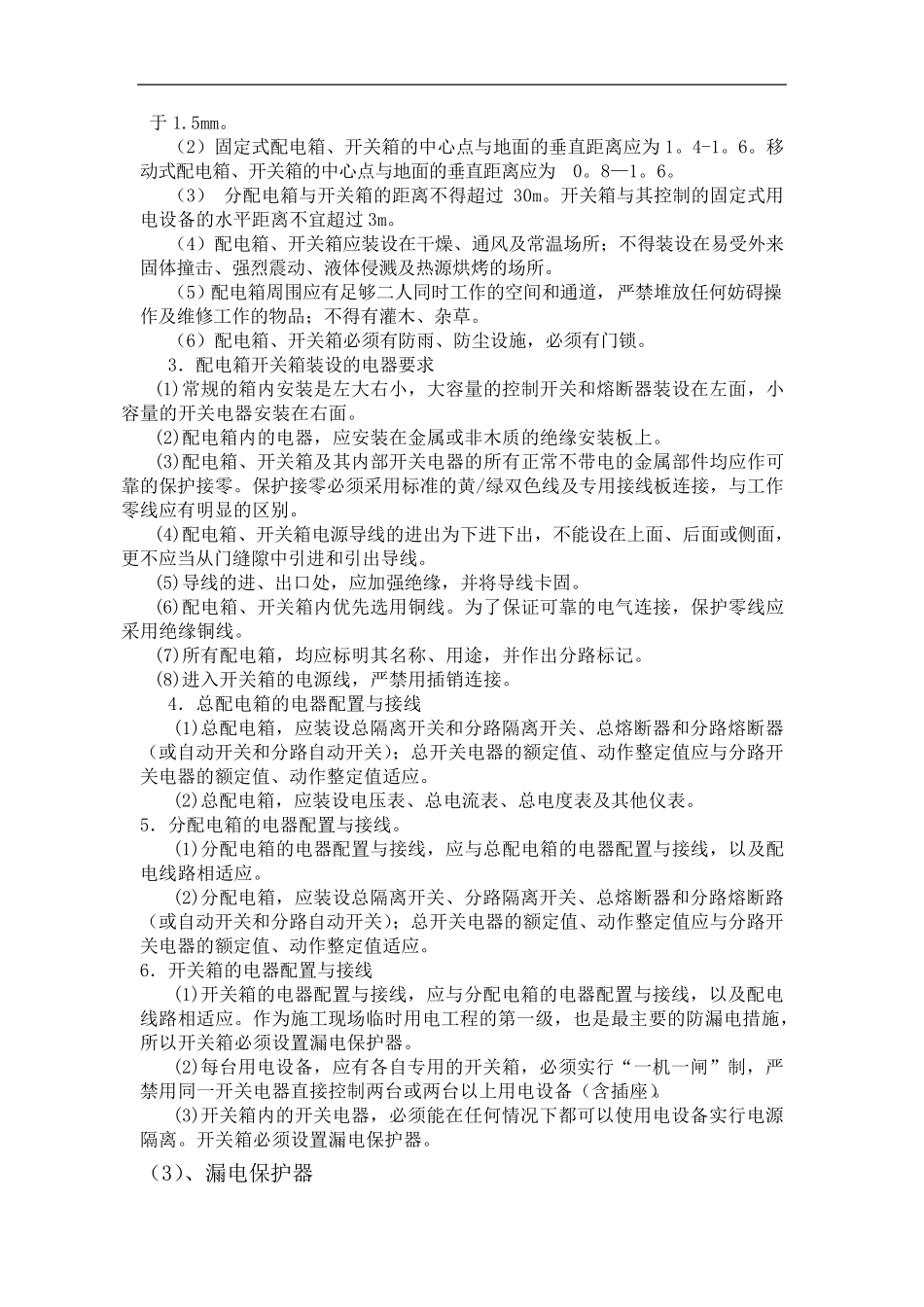
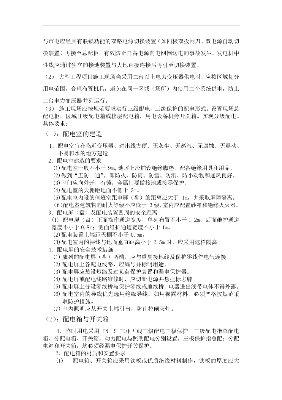
临 时 用 电 技 术 交 底 一 . 编 制 依 据 ; 1.《 建 设 工 程 施 工 现 场 供 用 电 安 全 规 范 》 GB50194-93。 2.《 施 工 现 场 临 时 用 电 安 全 技 术 规 范 》 JGJ46-2005。 3.《 建 设 施 工 安 全 检 查 标 准 》 JGJ59-99。 4. 湖 北 省 武 汉 市 安 检 站 的 有 关 安 全 用 电 规 定 与 要 求 。 5. 公 司 的 有 关 安 全 生 产 与 文 明 施 工 的 规 定 与 要 求 。 二 . 安 全 用 电 技 术 ( 一 ) 组 织 措 施 1. 项 目 部 应 配 有 专 业 资 质 的 管 理 人 员 , 编 制 临 时 用 电 施 工 组 织 设 计 或 专 项方 案 , 经 公 司 审 批 合 格 后 方 可 制 作 电 箱 , 安 装 线 路 。 2, 临 电 系 统 安 装 后 应 经 项 目 部 技 术 负 责 人 、 安 全 员 共 同 验 收 签 字 后 投 入 使用 , 使 用 前 应 对 现 场 维 护 电 工 、 电 气 设 备 、 线 路 各 使 用 人 员 进 行 安 全 技 术交 底 3. 配 备 专 业 电 工 ( 上 岗 证 有 效 期 内 ), 从 事 临 时 用 电 设 施 的 安 装 、 运 行 、 维护 与 拆 除 。 现 场 电 工 持 证 上 岗 。 4. 落 实 安 全 用 电 责 任 制 , 明 确职责 , 机电 设 备 上 应 标 注使 用 与 维 护 责 任 人 。机电 设 备 旁悬挂相关 的 操作 规 程 标 牌。 5.在安 全 会上 要 向全 体员 工 进 行 安 全 用 电 常识和有 关 安 全 操作 规 程 的 教育,增强作 业 人 员 安 全 用 电 的 意识和能力。 非专 业 人 员 不得对 机电 设 备 进 行 拆装 、 接线 、 维 修, 正常工 作 状态下Ⅰ、 Ⅱ级配 电 箱 应 由专 职人 员 进 行 各 种操作 。 6, 项 目 部 组 织 临 电 系 统 定 期 检 查 , 维 护 电 工 每日巡视维 修( 应 保存记录)。 7, 定 期 摇测接地电 阻( 每月一 次) 和绝缘电 阻( 每半月一 次), 保存记录。 8, 建 立用 电 管 理 档案 、 专 人 管 理 。 而且应 做好以下资 料记录; (1) 修...

1、当您付费下载文档后,您只拥有了使用权限,并不意味着购买了版权,文档只能用于自身使用,不得用于其他商业用途(如 [转卖]进行直接盈利或[编辑后售卖]进行间接盈利)。
2、本站所有内容均由合作方或网友上传,本站不对文档的完整性、权威性及其观点立场正确性做任何保证或承诺!文档内容仅供研究参考,付费前请自行鉴别。
3、如文档内容存在违规,或者侵犯商业秘密、侵犯著作权等,请点击“违规举报”。

碎片内容

临时用电技术交底记录大全

确认删除?
VIP
微信客服
  • 扫码咨询
会员Q群
  • 会员专属群点击这里加入QQ群
客服邮箱
回到顶部