电脑桌面
添加小米粒文库到电脑桌面
安装后可以在桌面快捷访问

2.运行方式专业知识题库专业管理(20070911)VIP免费

2.运行方式专业知识题库专业管理(20070911)_第1页
1/21
2.运行方式专业知识题库专业管理(20070911)_第2页
2/21
2.运行方式专业知识题库专业管理(20070911)_第3页
3/21
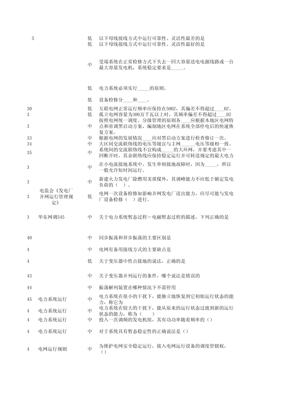
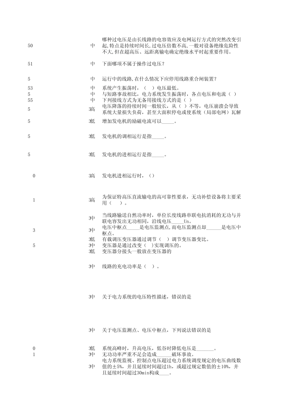
题目 题目来源内容难度级别题目内容12.1中凡新并(接)入电网的发电厂、变电所、电网(包括地方电网)应于接入电网前按_____与相关调度机构签订并网调度协议及制定调度管辖范围划分细则,未完成上述手续不允许并网运行。22.1中大修后的变压器正式投运前一般应冲击( )次。32.1低新投运电容器组应进行( )合闸冲击试验。42.1中变压器新投运行前,应做( )次冲击合闸试验。52.1中两台变压器间定相(核相)是为了核定( )是否一致。62.1高用母联断路器向空母线充电前退出电感式电压互感器是因为()72.1中准同期并列条件规定的允许电压差为不超过额定电压的()。82.1低 线路恢复送电时,应正确选取充电端,一般离系统中枢点及发电厂母线( )。92.1中由于长线路的电容效应及电网的运行方式突然改变而引起的持续时间相对较长的过电压称做( )。102.1中所谓母线充电保护是指( )。112.1高对于新投、大修、事故检修或换油 后的500KV变压器,在 施 加 电压前静 止 时间不应少 于( )小 时。122.1高对于新投、大修、事故检修或换油 后的220KV变压器,在 施 加 电压前静 止 时间不应少 于( )小 时。13 电监 会 《 电网运行规则》2.1中新建 、改建 、扩 建 的发、输 、变电工 程 投入运行前,调度机构应适 时编 制( )和 有 关技 术 要 求 ,并协调组织 实 施 。14 电监 会 《 电网运行规则》2.1中主 网直 供 用户 的电能 量 计 量 点设 在 并网线路的产 权 分界 处 ,电能量 计 量 点处 安 装 计 量 上网电量 和 受 网电量 的具 有 ( )功 能 的有功 、无 功 电能 表 ,并能 将 电能 量 信 息 传 输 至 调度机构;15电力 变压器检修导 则2.1中检修后的变压器试运行时,中性 点直 接接地系统的变压器在 进行冲击合闸时,中性 点必 须 ( )。16 电力 变压器检修导 则2.1中检修后的变压器试运行时,气 体 继 电器的重 瓦 斯 必 须 投( )位置 。172.1中以 下 关于电流 互感器的说 法 正确的是182.1中以 下 关于电压互感器的说 法 正确的是192.1中在 什 么 条件下 容易 产 生 较大的变压器励 磁 涌 流202.1中系统电压正常 ,而大容量 发电机同期装 置 失 灵 在 低于额定转 速 时并入电网会 出现 何 种 后果 。212.1中220KV线路停 电检修操 作 时,操 作 顺 序 为222.2 高发...

1、当您付费下载文档后,您只拥有了使用权限,并不意味着购买了版权,文档只能用于自身使用,不得用于其他商业用途(如 [转卖]进行直接盈利或[编辑后售卖]进行间接盈利)。
2、本站所有内容均由合作方或网友上传,本站不对文档的完整性、权威性及其观点立场正确性做任何保证或承诺!文档内容仅供研究参考,付费前请自行鉴别。
3、如文档内容存在违规,或者侵犯商业秘密、侵犯著作权等,请点击“违规举报”。

碎片内容

2.运行方式专业知识题库专业管理(20070911)

您可能关注的文档

确认删除?
VIP
微信客服
  • 扫码咨询
会员Q群
  • 会员专属群点击这里加入QQ群
客服邮箱
回到顶部