电脑桌面
添加小米粒文库到电脑桌面
安装后可以在桌面快捷访问

2025年人事操作手册VIP专享VIP免费

2025年人事操作手册_第1页
1/8
2025年人事操作手册_第2页
2/8
2025年人事操作手册_第3页
3/8
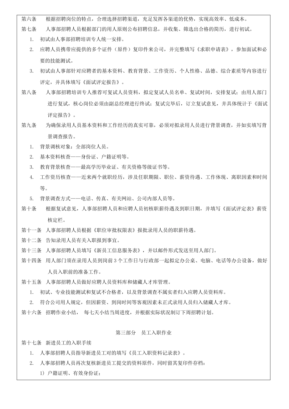
目 录 内 容第一部分 总 则…………………………第 2 页第二部分 员工招聘作业……………………第 2 页第三部分 员工入职作业……………………第 3 页第四部分 员工试用期跟踪考核作业………第 5 页第五部分 绩效管理作业……………………第 6 页第六部分 员工调动作业……………………第 6 页第七部分 行政晋升作业……………………第 6 页第八部分 员工离职作业……………………第 7 页第九部分 附 则……………………………第 8 页第一部分 总 则第一条制订目的:根据国家有关劳动人事的法律法规、有关政策,为规范公司的人事作业管理工作,特制订本管理方法。第二条合用范畴:本作业管理方法合用于上海仟一会计师事务全部限公司。第三条合用人员:公司全部在职工工,涉及试用期员工。第二部分 员工招聘作业第四条招聘工作须遵照“严格考核、综合评价、择优选拔、量才录用”的原则进行,为公司选拔适宜且含有发展潜力的人才,以满足公司的用人需求,确保公司的正常运行。第五条用人部门经理具体填写《岗位/人员需求表》,明确用人原则,并根据《职位审批权限表》签核。第六条根据招聘岗位的特点,合理选择招聘渠道,充足发挥各渠道的优势,实现高效率、低成本。第七条人事部招聘人员根据部门的用人原则公布招聘信息,并收集、筛选出合格的简历,进行初试。1.初试由人事部招聘培训专人统一安排。2.应聘人员携带应提供的多个证件(原件)复印件来公司,并完整填写《求职申请表》,参加面试和必要的技能测试。3.初试由人事部针对应聘者的基本资料、教育背景、工作资历、个人性格、品德、综合素质等内容进行评定,并具体填写《面试评定报告》。第八条人事部招聘培训专人推荐可复试人员资料,拟定复试人员名单、复试时间,安排复试;由用人部门进行复试,核心岗位必须由副总经理进行终试;复试完毕后,订立复试意见,并具体统计于《面试评定报告》。第九条为确保录用人员基本资料和工作经历的真实可靠,必须对拟录用人员进行背景调查,并如实填写背景调查报告。1.背景调核对象:全部岗位人员。2.基本资料核查——身份证、户籍证明等。3.教育背景核查——最高学历毕业证、有关资格等级证书等。4.工作资历核查——近来两个就职经历,涉及任职期限、职位、薪资待遇、工作体现、离职因素和时间等。5.背景调查方式——电话、传真、有关网站、公司内部人员等。第十条根据复试意见,人事部招聘人员和应聘人员初核职薪待...

1、当您付费下载文档后,您只拥有了使用权限,并不意味着购买了版权,文档只能用于自身使用,不得用于其他商业用途(如 [转卖]进行直接盈利或[编辑后售卖]进行间接盈利)。
2、本站所有内容均由合作方或网友上传,本站不对文档的完整性、权威性及其观点立场正确性做任何保证或承诺!文档内容仅供研究参考,付费前请自行鉴别。
3、如文档内容存在违规,或者侵犯商业秘密、侵犯著作权等,请点击“违规举报”。

碎片内容

2025年人事操作手册

您可能关注的文档

读万卷书+ 关注
实名认证
内容提供者

各类经典PPT文档分享

确认删除?
VIP
微信客服
  • 扫码咨询
会员Q群
  • 会员专属群点击这里加入QQ群
客服邮箱
回到顶部