电脑桌面
添加小米粒文库到电脑桌面
安装后可以在桌面快捷访问

05.会议管理制度VIP免费

05.会议管理制度_第1页
1/5
05.会议管理制度_第2页
2/5
05.会议管理制度_第3页
3/5
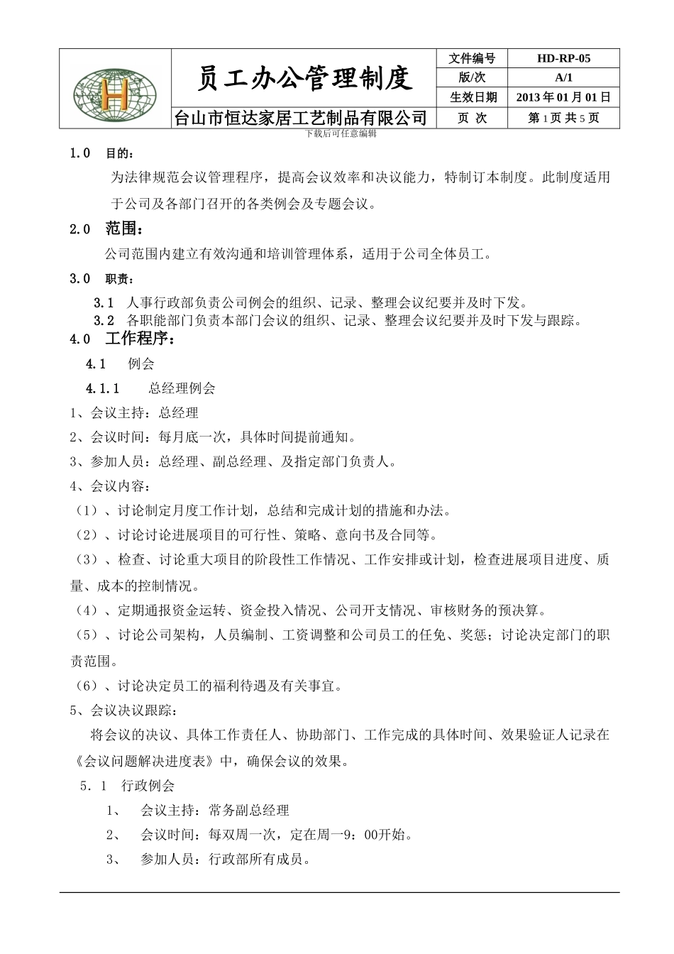
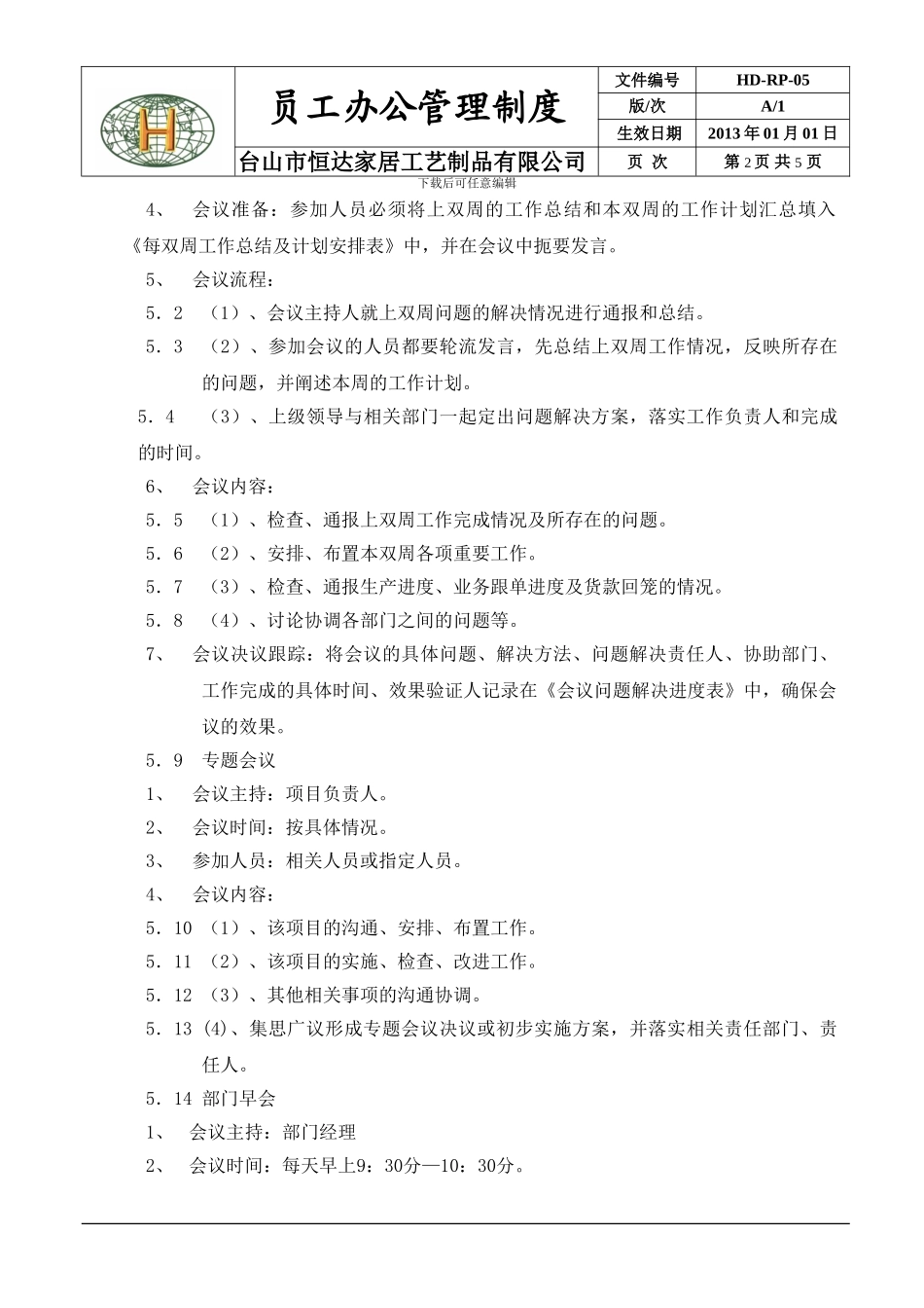
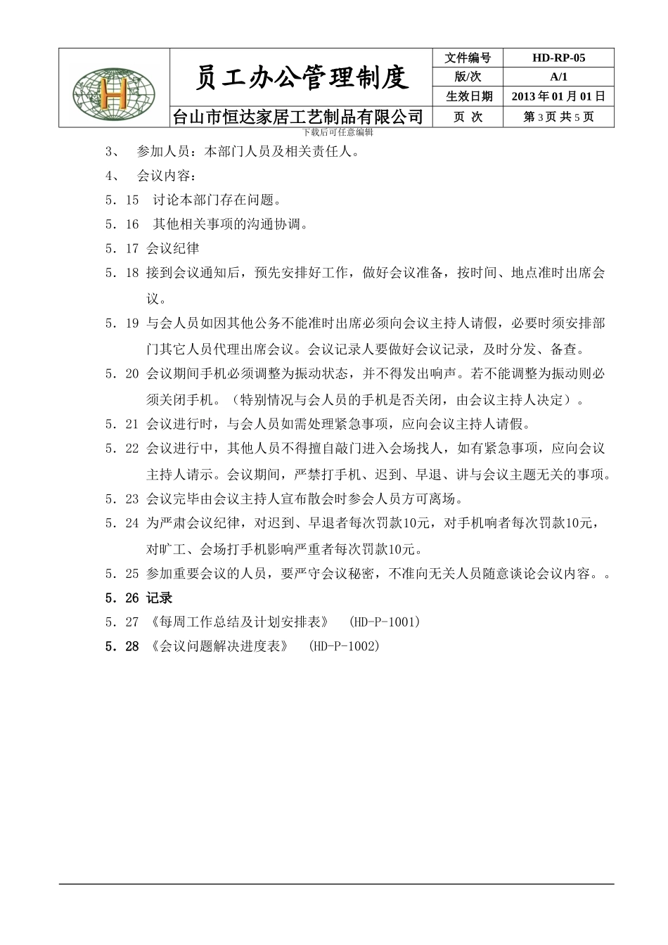
员工办公管理制度文件编号HD-RP-05版/次A/1生效日期2013 年 01 月 01 日台山市恒达家居工艺制品有限公司页 次第 1 页 共 5 页下载后可任意编辑1.0目的:为法律规范会议管理程序,提高会议效率和决议能力,特制订本制度。此制度适用于公司及各部门召开的各类例会及专题会议。2.0范围:公司范围内建立有效沟通和培训管理体系,适用于公司全体员工。3.0职责:3.1人事行政部负责公司例会的组织、记录、整理会议纪要并及时下发。3.2各职能部门负责本部门会议的组织、记录、整理会议纪要并及时下发与跟踪。4.0工作程序:4.1例会4.1.1总经理例会1、会议主持:总经理2、会议时间:每月底一次,具体时间提前通知。3、参加人员:总经理、副总经理、及指定部门负责人。4、会议内容:(1)、讨论制定月度工作计划,总结和完成计划的措施和办法。(2)、讨论讨论进展项目的可行性、策略、意向书及合同等。(3)、检查、讨论重大项目的阶段性工作情况、工作安排或计划,检查进展项目进度、质量、成本的控制情况。(4)、定期通报资金运转、资金投入情况、公司开支情况、审核财务的预决算。(5)、讨论公司架构,人员编制、工资调整和公司员工的任免、奖惩;讨论决定部门的职责范围。(6)、讨论决定员工的福利待遇及有关事宜。5、会议决议跟踪:将会议的决议、具体工作责任人、协助部门、工作完成的具体时间、效果验证人记录在《会议问题解决进度表》中,确保会议的效果。5.1行政例会1、会议主持:常务副总经理2、会议时间:每双周一次,定在周一9:00开始。3、参加人员:行政部所有成员。员工办公管理制度文件编号HD-RP-05版/次A/1生效日期2013 年 01 月 01 日台山市恒达家居工艺制品有限公司页 次第 2 页 共 5 页下载后可任意编辑4、会议准备:参加人员必须将上双周的工作总结和本双周的工作计划汇总填入《每双周工作总结及计划安排表》中,并在会议中扼要发言。5、会议流程:5.2(1)、会议主持人就上双周问题的解决情况进行通报和总结。5.3(2)、参加会议的人员都要轮流发言,先总结上双周工作情况,反映所存在的问题,并阐述本周的工作计划。5.4(3)、上级领导与相关部门一起定出问题解决方案,落实工作负责人和完成的时间。6、会议内容:5.5(1)、检查、通报上双周工作完成情况及所存在的问题。5.6(2)、安排、布置本双周各项重要工作。5.7(3)、检查、通报生产进度、业务跟单进度及货款回笼的情况。5.8(4)、讨论协调...

1、当您付费下载文档后,您只拥有了使用权限,并不意味着购买了版权,文档只能用于自身使用,不得用于其他商业用途(如 [转卖]进行直接盈利或[编辑后售卖]进行间接盈利)。
2、本站所有内容均由合作方或网友上传,本站不对文档的完整性、权威性及其观点立场正确性做任何保证或承诺!文档内容仅供研究参考,付费前请自行鉴别。
3、如文档内容存在违规,或者侵犯商业秘密、侵犯著作权等,请点击“违规举报”。

碎片内容

05.会议管理制度

您可能关注的文档

确认删除?
VIP
微信客服
  • 扫码咨询
会员Q群
  • 会员专属群点击这里加入QQ群
客服邮箱
回到顶部