电脑桌面
添加小米粒文库到电脑桌面
安装后可以在桌面快捷访问

2024年7月消防安全培训记录VIP免费

2024年7月消防安全培训记录_第1页
1/5
2024年7月消防安全培训记录_第2页
2/5
2024年7月消防安全培训记录_第3页
3/5
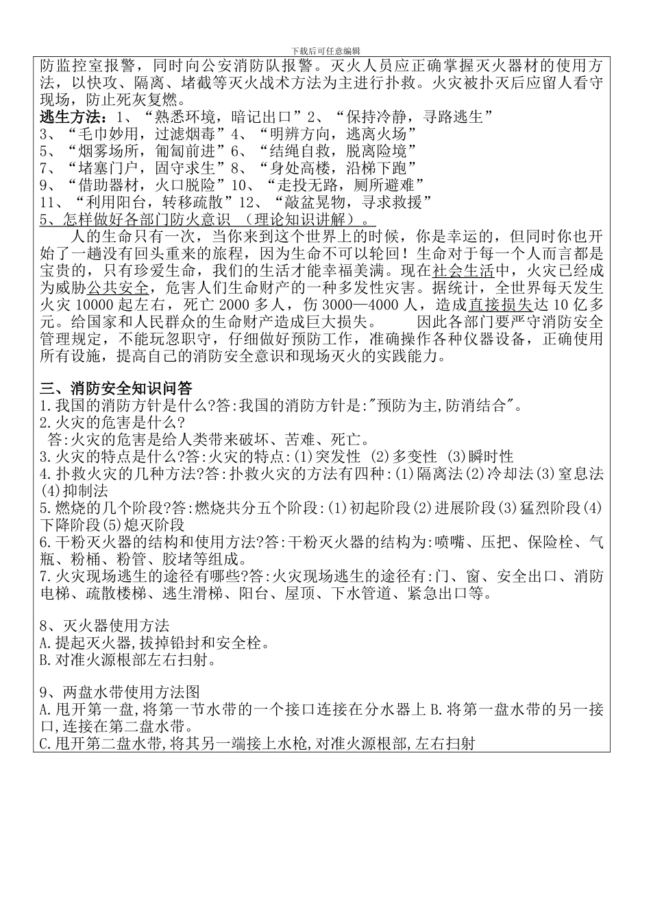
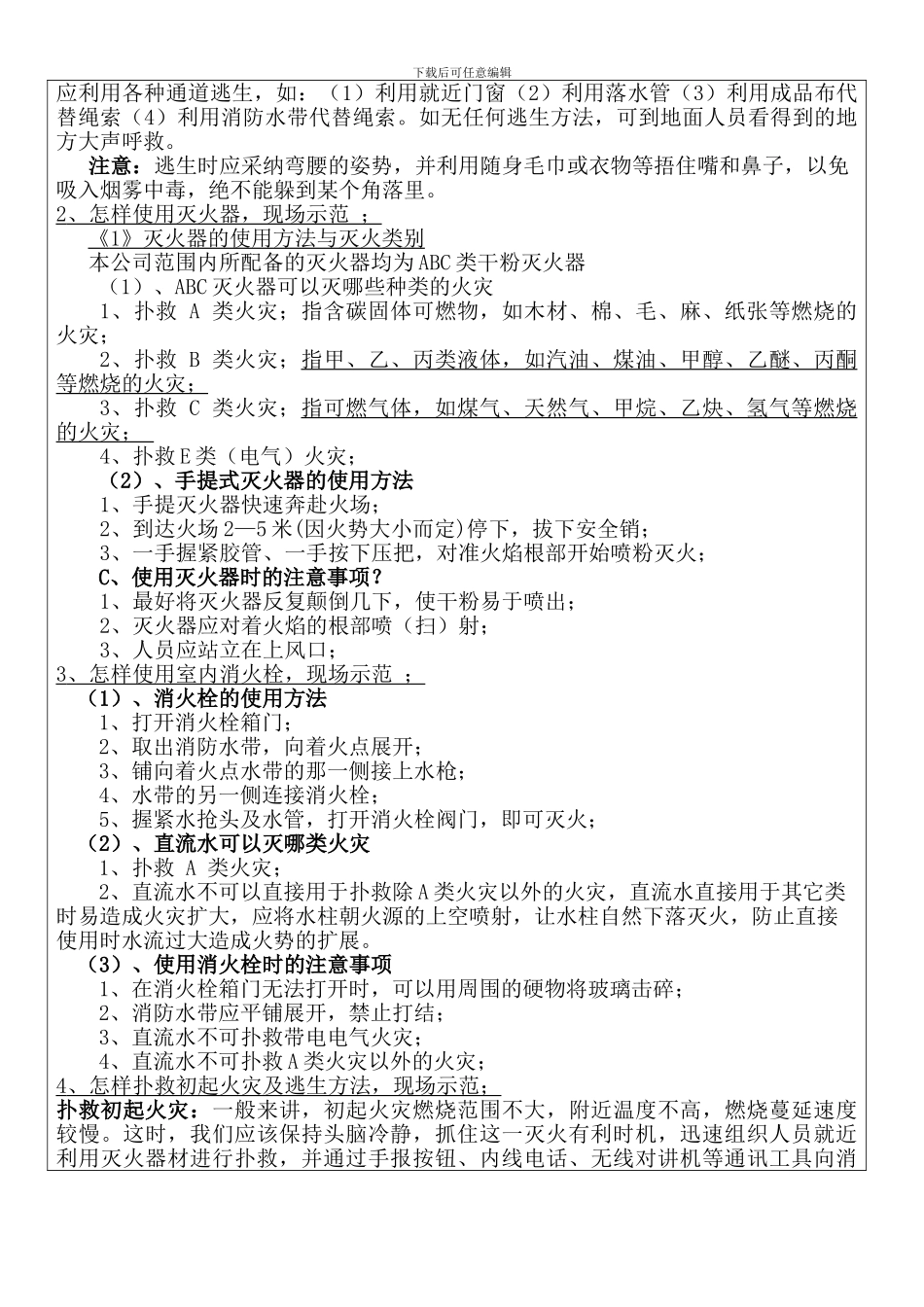
下载后可任意编辑酒店消防安全会议记录 2012 年 7 月 23 日会议名称消防安全知识培训及现场演练会议时间2012 年 7 月 23 日会议地点三楼会议室和酒店外场会议主持人会议记录人参会人员酒店全体员工会议主要内容消防演习培训内容一、在职员工必须具备的能力。1、所有员工必须接受消防知识及有用技能的培训,必须做到一懂、二知、三会。一懂:紧急情况下安全疏散,二知:火警电话号码 119 灭火器材的放置地点和位置,三会:会报火警会使用灭火器会扑救初起火。2、结合酒店及员工所在岗位的特点,做好针对性的消防培训。3、定期做消防演习及消防知识的再培训。4、入职员工须经过保卫消防培训后,方可上岗。二、培训内容如下:1 、简单火灾扑救知识、逃生方法(理论知识讲解); 《1》简单火灾扑救知识:发生火灾时的处理程序A、一般火灾的处理程序(以下不包括特别情况)1、一般情况下,发生火灾后应同时及时报警、同时组织灭火、同时组织人员疏散; 2、当现场只有一个人时,应一边呼救,一边进行处理,必须尽快报警,边跑边呼叫,以便取得他人的帮助;3、报警电话: 公安消防队“119” 公司消防控制室:内线:35630 或者35606 外线:3575630 或者 3575606B、报警时应注意什么问题?发现火灾迅速拨打火警电话 119。报警时沉着冷静,要讲清详细地址、起火部位、着火物质、火势大小、报警人姓名及电话号码,并派人到路口迎候消防车。C、发生火灾时如何救人? 1、缓和救人法:在被火围困人员较多时,可先将人员疏散到本楼相对较安全的其它地方,再设法转移到地面;2、转移救人法:出口被封锁时引导被困人员疏散到屋顶或其他安全地点,利用各种方法通知地面人员,等待救援;3、架梯救人法:利用各种梯和登高工具抢救被困人员; 4、绳管救人法:利用建筑物的室外各种管道或室内可利用的绳索实施滑降; 5、控制救人法:用消防水枪控制防火楼梯的火势,将人员从防火梯疏散下来; 6、拉网救人法:发生有人急欲纵身跳楼时,可用大衣、被褥、帆布等拉成一个“救生网”抢救人员;《 2 》自救逃生方法 :当发生火灾时应立即组织人员扑火、疏散并及时报警,必要时下载后可任意编辑应利用各种通道逃生,如:(1)利用就近门窗(2)利用落水管(3)利用成品布代替绳索(4)利用消防水带代替绳索。如无任何逃生方法,可到地面人员看得到的地方大声呼救。注意:逃生时应采纳弯腰的姿势,并利用随身毛巾或衣物等捂住嘴和鼻子,以免吸入烟雾中毒,...

1、当您付费下载文档后,您只拥有了使用权限,并不意味着购买了版权,文档只能用于自身使用,不得用于其他商业用途(如 [转卖]进行直接盈利或[编辑后售卖]进行间接盈利)。
2、本站所有内容均由合作方或网友上传,本站不对文档的完整性、权威性及其观点立场正确性做任何保证或承诺!文档内容仅供研究参考,付费前请自行鉴别。
3、如文档内容存在违规,或者侵犯商业秘密、侵犯著作权等,请点击“违规举报”。

碎片内容

2024年7月消防安全培训记录

您可能关注的文档

确认删除?
VIP
微信客服
  • 扫码咨询
会员Q群
  • 会员专属群点击这里加入QQ群
客服邮箱
回到顶部