电脑桌面
添加小米粒文库到电脑桌面
安装后可以在桌面快捷访问

土木工程生产实习报告VIP免费

土木工程生产实习报告_第1页
1/17
土木工程生产实习报告_第2页
2/17
土木工程生产实习报告_第3页
3/17
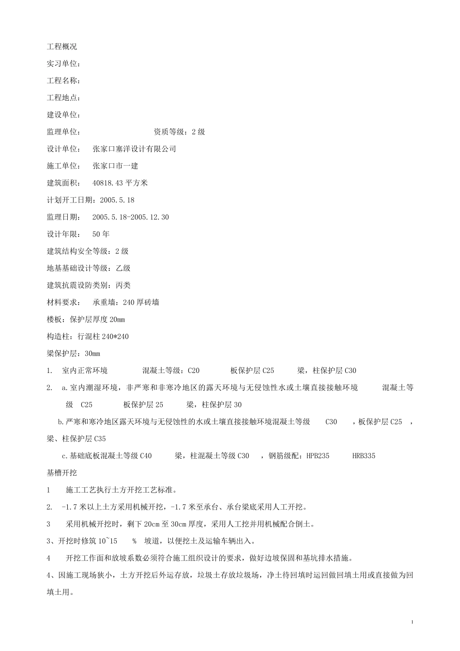
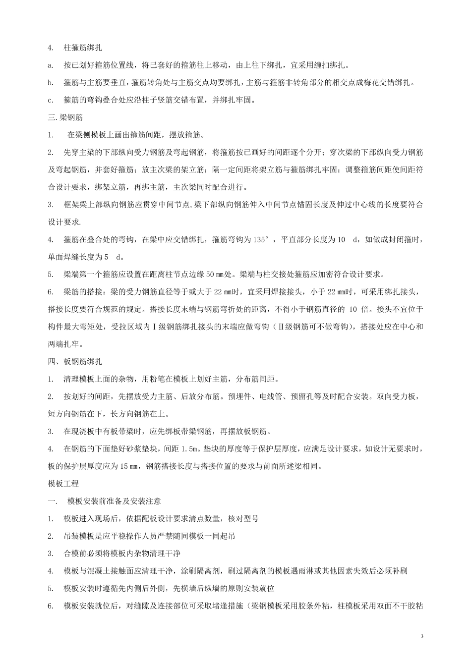
1 工程概况 实习单位: 工程名称: 工程地点: 建设单位: 监理单位: 资质等级:2 级 设计单位: 张家口塞洋设计有限公司 施工单位: 张家口市一建 建筑面积: 40818.43 平方米 计划开工日期:2005.5.18 监理日期: 2005.5.18-2005.12.30 设计年限: 50 年 建筑结构安全等级:2 级 地基基础设计等级:乙级 建筑抗震设防类别:丙类 材料要求: 承重墙:240 厚砖墙 楼板:保护层厚度20mm 构造柱:行混柱240*240 梁保护层:30mm 1. 室内正常环境 混凝土等级:C20 板保护层C25 梁,柱保护层C30 2. a.室内潮湿环境,非严寒和非寒冷地区的露天环境与无侵蚀性水或土壤直接接触环境 混凝土等级 C25 板保护层25 梁,柱保护层30 b.严寒和寒冷地区露天环境与无侵蚀性的水或土壤直接接触环境混凝土等级 C30 ,板保护层C25 ,梁、柱保护层C35 c.基础底板混凝土等级C40 梁,柱混凝土等级C30 ,钢筋级配:HPB235 HRB335 基槽开挖 1 施工工艺执行土方开挖工艺标准。 2. -1.7 米以上土方采用机械开挖,-1.7 米至承台、承台梁底采用人工开挖。 3 采用机械开挖时,剩下20cm 至 30cm 厚度,采用人工挖并用机械配合倒土。 3、开挖时修筑10~15 % 坡道,以便挖土及运输车辆出入。 4 开挖工作面和放坡系数必须符合施工组织设计的要求,做好边坡保固和基坑 排 水措 施。 4、因 施工现 场 狭 小 ,土方开挖后 外 运存 放,垃 圾 土存 放垃 圾 场 ,净 土待 回 填 时运回 做回 填 土用或直接做为 回填 土用。 2 7、 人 工 开 挖 基 槽 ( 承 台 及 承 台 梁 ) 土 方 , 开 挖 完 成 后 及 时 验 槽 。 5 混 凝 土 垫 层 : 采 用 现 场 搅 拌 , 浇 注 前 必 须 通 过 基 槽 隐 蔽 验 收 。 6 砌 筑 砖 胎 模 并 抹 水 泥 砂 浆 : 其 砌 砖 厚 度 应 符 合 施 工 组 织 设 计 的 要 求 , 然 后 抹 1: 3 水 泥 砂 浆 。 开 挖 桩 承 台 基 坑 土 方 → 灌 桩 芯 混 凝 土 → 混 凝 土 垫 层 → 砌 砖 胎 模 、 抹 水 泥 砂 浆 → 钢 筋绑 扎 → 安 装 模 板 → 墙 、 柱 插 筋 → 浇 筑 混 凝 土 钢 筋 工 程 一 . 基 础 底 板 及 基 础 梁 钢 筋 1. 按 弹 出 的 钢 筋 位 置 线...

1、当您付费下载文档后,您只拥有了使用权限,并不意味着购买了版权,文档只能用于自身使用,不得用于其他商业用途(如 [转卖]进行直接盈利或[编辑后售卖]进行间接盈利)。
2、本站所有内容均由合作方或网友上传,本站不对文档的完整性、权威性及其观点立场正确性做任何保证或承诺!文档内容仅供研究参考,付费前请自行鉴别。
3、如文档内容存在违规,或者侵犯商业秘密、侵犯著作权等,请点击“违规举报”。

碎片内容

土木工程生产实习报告

您可能关注的文档

确认删除?
VIP
微信客服
  • 扫码咨询
会员Q群
  • 会员专属群点击这里加入QQ群
客服邮箱
回到顶部