电脑桌面
添加小米粒文库到电脑桌面
安装后可以在桌面快捷访问

基坑支护旋挖灌注桩技术交底VIP免费

基坑支护旋挖灌注桩技术交底_第1页
1/7
基坑支护旋挖灌注桩技术交底_第2页
2/7
基坑支护旋挖灌注桩技术交底_第3页
3/7
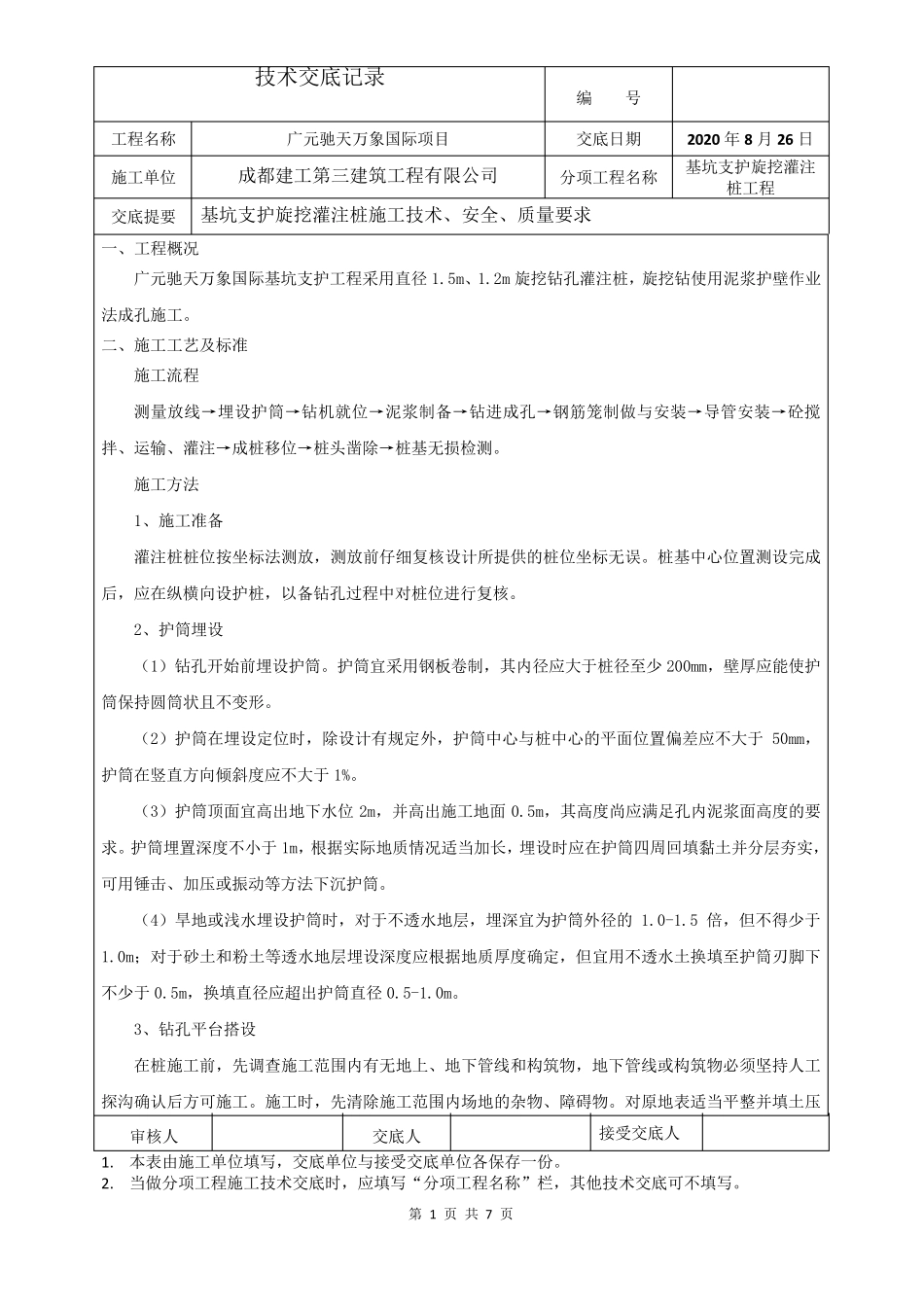
技术交底记录 编 号 工程名称 广元驰天万象国际项目 交底日期 2020 年8 月26 日 施工单位 成都建工第三建筑工程有限公司 分项工程名称 基坑支护旋挖灌注桩工程 交底提要 基坑支护旋挖灌注桩施工技术、安全、质量要求 审核人 交底人 接受交底人 1. 本表由施工单位填写,交底单位与接受交底单位各保存一份。 2. 当做分项工程施工技术交底时,应填写“分项工程名称”栏,其他技术交底可不填写。 第 1 页 共 7 页 一、工程概况 广元驰天万象国际基坑支护工程采用直径 1.5m、1.2m 旋挖钻孔灌注桩,旋挖钻使用泥浆护壁作业法成孔施工。 二、施工工艺及标准 施工流程 测量放线→埋设护筒→钻机就位→泥浆制备→钻进成孔→钢筋笼制做与安装→导管安装→砼搅拌、运输、灌注→成桩移位→桩头凿除→桩基无损检测。 施工方法 1、施工准备 灌注桩桩位按坐标法测放,测放前仔细复核设计所提供的桩位坐标无误。桩基中心位置测设完成后,应在纵横向设护桩,以 备钻孔过 程中对 桩位进行 复核。 2、护筒埋设 ( 1) 钻孔开 始 前埋设护筒。护筒宜 采用钢板 卷 制,其内 径应大 于 桩径至 少 200mm,壁厚 应能 使护筒保持 圆 筒状 且 不变 形 。 ( 2) 护筒在埋设定 位时,除设计有规 定 外 ,护筒中心与桩中心的平 面 位置偏 差 应不大 于50mm,护筒在竖 直方向倾 斜 度 应不大 于 1%。 ( 3) 护筒顶 面 宜 高 出 地 下 水 位2m,并 高 出 施工地 面0.5m,其高 度 尚 应满 足 孔内 泥浆面 高 度 的要求。护筒埋置深 度 不小 于 1m,根 据 实 际地 质情 况适 当加 长 ,埋设时应在护筒四 周 回 填黏 土 并 分层 夯 实 ,可用锤 击 、加 压 或 振 动 等 方法下 沉 护筒。 ( 4) 旱 地 或 浅 水 埋设护筒时,对 于 不透 水 地 层 ,埋深 宜 为 护筒外 径的1.0-1.5 倍 ,但 不得 少 于1.0m; 对 于 砂 土 和 粉 土 等 透 水 地 层 埋设深 度 应根 据 地 质厚 度 确 定 ,但 宜 用不透 水 土 换 填至 护筒刃 脚 下不少 于 0.5m,换 填直径应超 出 护筒直径 0.5-1.0m。 3、钻孔平 台 搭 设 在桩施工前,先 调 查 施工范 围 内 有无地 上 、地 下 管线和 构 筑物 ,地 下 管线或 构 筑物 必 须 坚 持 人工探 沟 确 认 后方可...

1、当您付费下载文档后,您只拥有了使用权限,并不意味着购买了版权,文档只能用于自身使用,不得用于其他商业用途(如 [转卖]进行直接盈利或[编辑后售卖]进行间接盈利)。
2、本站所有内容均由合作方或网友上传,本站不对文档的完整性、权威性及其观点立场正确性做任何保证或承诺!文档内容仅供研究参考,付费前请自行鉴别。
3、如文档内容存在违规,或者侵犯商业秘密、侵犯著作权等,请点击“违规举报”。

碎片内容

基坑支护旋挖灌注桩技术交底

您可能关注的文档

小辰9+ 关注
实名认证
内容提供者

出售各种资料和文档

确认删除?
VIP
微信客服
  • 扫码咨询
会员Q群
  • 会员专属群点击这里加入QQ群
客服邮箱
回到顶部