电脑桌面
添加小米粒文库到电脑桌面
安装后可以在桌面快捷访问

2025年决算说明书VIP免费

2025年决算说明书_第1页
1/1
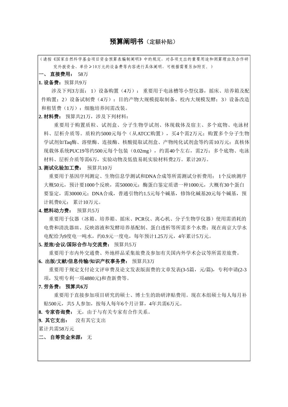
预算阐明书(定额补贴)(请按《国家自然科学基金项目资金预算表编制阐明》中的规定,对各项支出的重要用途和测算理由及合作研究外拨资金、单价≥10万元的设备费等内容进行具体阐明,可根据需要另加附页。)一、 直接费用: 58万1. 设备费:预算共9万 涉及下列3方面: 1)设备购置(4万): 重要用于电泳槽等小型仪器,摇床、培养箱及配件购置;2)设备试制费(4万):目的产物大规模提取制备、校内大规模发酵;3)设备改造和租赁费(1万):细胞培养间需改装。2. 材料费: 预算共21万,涉及下列材料:重要用于购置质粒、试剂盒、分子生物学试剂、体现载体及宿主、多个底物、电泳材料、层析介质等。质粒约5000元每个(从ATCC购置),买4个需2万元;购置多个分子生物学试剂如Taq酶、溶壁酶、连接酶、核酸提取试剂盒、产物纯化试剂盒等约需10万元;真核体现载体系统PUC19等约500元每个包装(0.02mg),约需40个左右,需2万;多个底物、电泳材料、层析介质等需6万,实验动物及低值易耗实验材料费2万。累计20万。 3. 测试化验加工费: 预算共10万 重要用于基因序列测定、生物信息学测试和DNA合成等所需测试分析费用; 1个反映测序大概50元,预计要1000个反映,需50000元;酶蛋白鉴定质谱一种1000元,大概有30个蛋白 要鉴定,需30000元;DNA合成,普通引物约1.5元每个碱基,修饰化碱基20元每个碱基,预计耗费0元; 累计10万元。 4. 燃料动力费: 预算共5万重要用于仪器(冰箱、培养箱、摇床、PCR仪、离心机、分子生物学仪器)使用需消耗的电费和清洗器皿、反映溶液和发酵培养基配制、蛋白透析等所需多个水费;现在南京大学水电配给为9度电一吨水,约0.9元一度电,每年预计1.25万元,4年累计5万元。5. 差旅/会议/国际合作与交流费: 预算共5万 重要用于市内外交通费、外地样品采集旅费及参加有关国内外学术会议等所需差旅费。 6. 出版/文献/信息传输/知识产权事务费: 预算共3万 重要用于规定支付论文评审费及论文发表版面费的文章发表(3-5篇,元/篇),专利申请(2-3项,发明专利一项4880元)和查新费等。7. 劳务费: 预算共6万 重要用于直接参加项目研究的硕士、博士生的助研津贴费用。现在本组硕士每人每月补贴500元,共5 人参加,按每人每年6个月计算,4年共需6万元。 8. 专家咨询费: 无,由于与有关专家有合作关系。 9. 其它支出: 没有其它支出累计共需58万元 二、 自筹资金来源: 无

1、当您付费下载文档后,您只拥有了使用权限,并不意味着购买了版权,文档只能用于自身使用,不得用于其他商业用途(如 [转卖]进行直接盈利或[编辑后售卖]进行间接盈利)。
2、本站所有内容均由合作方或网友上传,本站不对文档的完整性、权威性及其观点立场正确性做任何保证或承诺!文档内容仅供研究参考,付费前请自行鉴别。
3、如文档内容存在违规,或者侵犯商业秘密、侵犯著作权等,请点击“违规举报”。

碎片内容

2025年决算说明书

您可能关注的文档

确认删除?
VIP
微信客服
  • 扫码咨询
会员Q群
  • 会员专属群点击这里加入QQ群
客服邮箱
回到顶部