一、名词解释: 1、三相交流电: 由三个频率相同、电势振幅相等、相位差互差 120 °角的交流电路组成的电力系统,叫三相交流电。 2、...
以财富为话题的作文题目【篇一:财富话题作文】财富话题作文财富话题作文(一)有人说:时间就是金钱,我认为,微笑就是财富。记得有一篇文...
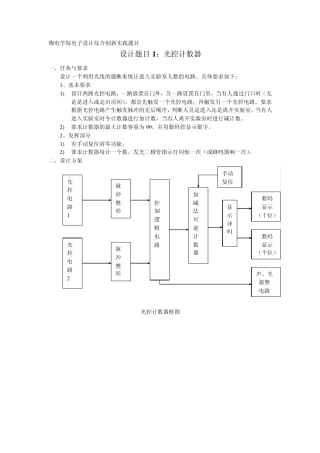
物电学院电子设计综合创新实践题目 设计题目1 :光控计数器 一、任务与要求 设计一个利用光线的通断来统计进入实验室人数的电路。具体...
五 、 计 算 ( 共 31 分 ): 1、 用 量 程 是 10mA 的 电 流 表 测 量 实 际 值 为 8mA 的 电 流 , 若 ...
《电子技术基础》课程设计题目 一、脚步声控制照明灯 要求:1.白天光线较强,照明灯不会点亮; 2.晚上又脚步声照明灯被点亮,脚步声小时...
各大公司电子专业招聘测试题目: 招聘题目精选--模电、数电、单片机、高频 模拟电路 1、基尔霍夫定理的内容是什么?(仕兰微电子) 2、...
[单选题 - 2 分 ]:找出产品是不是有色差,简单的方法有: 错误!未找到引用源。A.参照白色背景颜色是不是有变化 错误!未找...
1 管理创新复习题(客观题1)重点复习 一、 单选题 1. 李总是公司的人力资源总监,他认为激励员工努力工作的因素是物质生活的提高,所...
电大开放教育专科考试题目答案
《建筑工程计量与计价》综合练习四 一.填空题(共20分,每空格1分) 1.时间定额是指在一定的技术装备和劳动组织条件下,规定完成合格的...
《建筑工程计量与计价》综合练习一 一.填空题(共20分,每空格1分) 1.定额按生产要素分为 劳动消耗定额或工时定额或人工定额 、 材...
《建筑工程计量与计价》综合练习三 一.填空题(共 20分,每空格 1分) 1.确定材料净用量定额和材料损耗定额的计算数据是通过 、 、...
《建筑工程计量与计价》综合练习一 一.填空题(共20分,每空格1分) 1.定额按生产要素分为 、 、 。 2.工人在工作班内消耗的工作...
电大《实用法律基础》形成性考核册题目及答案 第一次平时作业 一、名词解释 1 、法:法是由国家制定或认可的,并靠国家强制力为保证实...
电动力学习题解答 第 1 页 电动力学答案 第一章 电磁现象的普遍规律 1 . 根据算符 的微分性与向量性,推导下列公式: BABAABA...
1、什么是动力系统、电力系统、电力网? 答 :通常把发电企业的动力设施、设备和发电、输电、变电、配电、用电设备及相应的辅助系统组成的...
第 1 页 共 7 页 同济大学《电机与拖动基础》期中试题 2012 年 11 月 姓名:___________学号:_______________专业:__自动化__...
1、 什么是电力一次设备,什么事电力二次设备,他们之间如何取得电的联系? 答: 电力一次设备: 一次设备是指直接生产、输送和分配电能...
1 51、高压电气设备的定级标准是什么? 答:高压电气设备的定级标准分三类:一二类为完好设备,三类为非完好设备,。其具体分类如下:①...
2011省级 一、认真阅读“给定资料”,简要回答下面两题。(20分 ) 1.“给定资料4”写道:“黄河健康生命的主要表现形式就是‘三善’,即...

