广东电信短信业务SP 合作办法(V1.0)广东电信二○○三年五月目录第一章 概述...........................................................
四川电信互联星空 SP 合作管理办法(试行)二〇〇四年十月目录第一章 概述第一节 适用范围本办法适用于互联星空业务支撑平台承载的各类内...
四川电信互联星空 SP 合作管理办法(试行)二〇〇四年十月目录第一章 概述第一节 适用范围本办法适用于互联星空业务支撑平台承载的各类内...
中国联通 SP 合作伙伴商业计划第一章中国联通增值业务简介彩 e 中国联通彩 e 业务利用了移动互联网和成熟的电子邮件技术,为移动手机...
XX 集团“惠民”SP 项目提案项 目 名 称:XX 集团“惠民”SP 项目申 报 单 位:XX.XX 集团联 系 人:电 话:审批主管部门:...
附件 3:S/P 板件加工要求1、 本案特别要求:1) 材料全部使用 Q345 平板,Q235 角钢,不得使用卷板,材质依图示;2) 板件全部使用...
更多企业学院: 《中小企业管理全能版》183 套讲座+89700 份资料《总经理、高层管理》49 套讲座+16388 份资料《中层管理学院》46 ...
SP 从业人员学习资料一、SP 业务是什么?SP 是英文 ServiceProvider 的缩写,简单说就是服务提供商。是通过移动通信网和开展一系列应...
SMS 与 WAP 的开发及应用 SP 从业人员基础业务知识培训手册 第一章 SMS 与 WAP 的开发及应用 SP 从业人员基础业务知识培训手册...
中远两湾城SP活动策划提案 第一篇: 中远与海员心连心 ----海员安家节活动内容:通过市场部与上层领导沟通获得整个集团购房员工的名单...
免疫组化 SP 法一. 实验原理SP 法是专为免疫组化和其他免疫检测而设计的,用以显示组织和细胞中抗原分布。链霉亲和素是一种从链霉菌中...
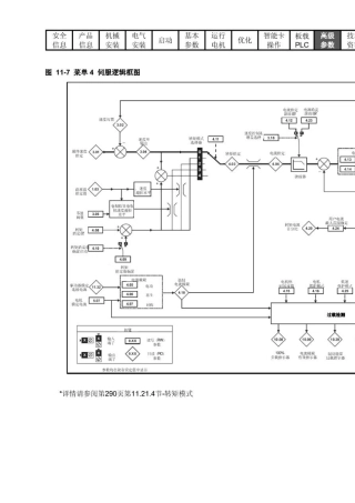
艾默生SP系列驱动器中文说明书UnidriveSP_5
艾默生SP系列驱动器中文说明书UnidriveSP_3
艾默生SP系列驱动器中文说明书UnidriveSP_2
SP 种类与实施方法 一、概念 “销售促进”即 sales Promotion,简称 SP。 销售促进” 销售促进 译为销售促进,是刺激消费者迅速或...
SP 文 我回来了。”低沉的声音在门口响起,千里抬起头一看,是翔。回来了,最终大家没有丢下她一人,还是都回来了这个他们共同的家。 “...
精品文档---下载后可任意编辑鼻咽癌细胞系 5-8F 中 SP 亚群的检测及其生物学功能的分析的开题报告题目:鼻咽癌细胞系 5-8F 中 SP ...
精品文档---下载后可任意编辑面对儿童保健服务的 SP 短信平台的设计和实现的开题报告一、讨论背景及意义近年来,随着我国家庭经济水平的...
四通 OKI 5860/5660 SP 维修入门 一. 使用注意事项: 1 . 安装新色带盒时务必去除两个红色保护片,否则色带芯将会断裂。详情请参...
四通OKI 5860/5660 SP 维修入门 一. 使用注意事项: 1 . 安装新色带盒时务必去除两个红色保护片,否则色带芯将会断裂。详情请参阅...

