您的本次作业分数为:100 分 单选题 1.口头发盘一般是指( )。 A 电话报价 B 书信 C 电报 D 传真 正确答案:A 单选题 2.一...
国际贸易付款方式 付款方式分为三大种:汇付(REMITTANCE),托收(COLLECTION),信用证(L/C)。 1.汇付包括:M/T--- -----MAIL TRAN...
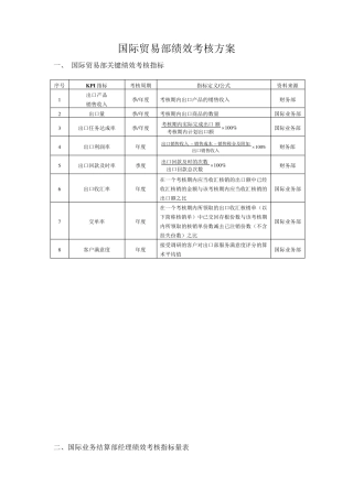
国际贸易部绩效考核方案 一、 国际贸易部关键绩效考核指标 序号 KPI 指标 考核周期 指标定义/公式 资料来源 1 出口产品 销售收...
第一章 国际贸易概述 一、 单选题 1、 国际分工与国际贸易理论的创始者是( ) A 、李嘉图 B、赫克歇尔 C、 里昂惕夫 D、 亚...
1 国际贸易事业部总经理职位说明书 ................................................................................... 2 国际贸...
知识产权地域性 中美企业跨国相册知识产权案——专利权地域性以及外观设计的新颖性 【案情概要】 原告美国安提俄克公司是美国俄亥俄州哥...
1 第 一 章 导 论 1.国 际 贸 易 是 在 什 么 条 件 下 产 生 的 ? 2.怎 样 理 解 国 际 贸 易 是 资 本...
建立业务联系的函电 草拟建立业务联系的信函时每个外贸业务人员必须掌握的操作技能。 招揽函的内容要简单扼要,语意诚恳,设法引起对方的...
第二课 第三课 第四课 第五课 第六课 第七课 第八课 第九课 第十课 第十一课 第十二课 第十三课
1 《国际贸易实务》出口业务实训案例 一、建立业务联系 需求信息: 2001 年 3 月,浙江省纺织品进出口公司( Zhejiang textiles I...
国 际 经 济 与 贸 易 专 业 英 语 词 汇 手 册 商 学 院 2009 年 1 月 economist 经济学家 socialist economy ...
1 2010 年(第四届)全国商科院校技能大赛 国际贸易专业竞赛知识赛练习卷(C ) 一、单项选择题:在每小题的备选答案中选出一个正确答...
淮工办〔2011〕 1 号 通 报 凤台县、各区人民政府,市直有关部门及各相关企业: 为加强工业经济发展,促进全市工业企业上规模上台阶...
Shipping、Trading and Chartering and Terms Definitions 国际贸易、航运和租船条款解说(E-F) Terms Definitions 术语 注释 E...
Chapter One Barter trade: 易货贸易 Credit reference: 资信证明 Direct transit trade: 直接过境贸易 Economies of scale:...
CIP 贸易术语 CIP (CARRIAGE AND INSURANCE PAID To(… named place of destination),指“运费和保险费付至(„„指定目的地...
EXW 贸易术语 EXW 贸易 术语 即工厂交货…(指定地点),贸易 术语 exw 是指当卖方在其所在地或其他指定的地点将货物交给买方处置...
以2000 年为基期,中国2005 年的出口价格指数为115%,进口价格指数为120%,试计算2005 年中国的净贸易条件,并说明它是改善还是恶化。...
1 《国际贸易——海闻版教材》考试复习资料 一、名词解释 1.国际贸易——是指世界各国之间货物和服务的交换活动,是世界各国之间分工的...
1 国际贸易政策练习题一、判断题1.最佳关税或最佳关税率是由关税征收引起的额外损失与额外收益彼此相等的那种关税率, 核心问题是通过选...

