钢结构预算应知计算规则一般可以分成六大块:1、柱脚:2、钢柱3、刚架4、支撑。5、檩条6、建筑维护。分屋面及墙面具体可以分以下几大块:1...
预算管理方案——体系建立和全程实战2011 年 01 月 08-09 日上海2011 年 01 月 08-09 日深圳【主办单位】百乔罗管理咨询(上海)...
实验学校文化长廊规划预算方案实验学校文化长廊长 55 米,向后取直平行于宿舍西栅栏,北向后约米,南向后约 3 米。文化墙拟采纳以下方...
1财政预算单项目清理决策依/切块至到科室■科室待分指标下达单算预算指标控预算外以收工资数据匹配指詩根据工资系统-工资计划根据计划:自动...
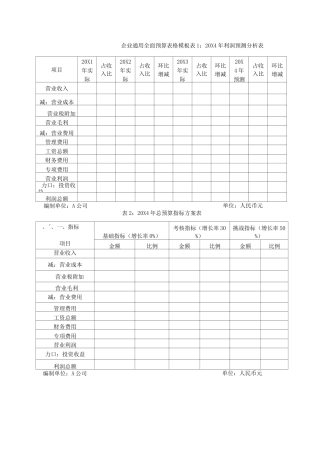
企业通用全面预算表格模板表 1:20X4 年利润预测分析表项目20X1年实际占收入比20X2年实际占收入比环比增减20X3年实际占收入比环比增减20X...
资金预算会议纪要范例各位读友大家好,此文档由网络收集而来,欢迎您下载,谢谢资金预算,或称资产负债预算。它是对企业的资产、负债、所有...
安装审计的岗位职责1、遵守公司的各项规章制度,按时上班、不迟到、不早退。2、 敬业爱岗、吃苦耐劳,服从部门经理对工作任务和工作时间的...
安装预算员实习日记 安装预算员的实习工作是什么样?大家是否想要了解一下?我给大家推举一下安装预算员实习日记,希望大家会喜爱! 安装预...
部门预算执行情况审计的目标和内容一、预算单位部门预算执行情况审计目标审计目标:一是审查预算单位贯彻执行《预算法》等财经法规情况,内...
页脚内容 1资金预算管理制度一、总则第一条为合理有效地筹措、分配、使用资金,加强对公司内资金使用的监督和管理,提高资金利润率,保证...
基于预算管理体系的行政事业单位财务收支管理讨论摘 要市场经济的体制为我国的经济开展发挥了巨大的作用,我国的 GDP 总量已经排在了世...
德鲁克咨询 培训费用预算表编号: 申请日期: 年 月 日 课程名称日期地点费用预算明细1.教材 元/本× 本= 元2.讲师酬劳 元/时...
极光影视城市宣传片预算表主题: 城市形象宣传片制作周期 Production Period: 前期支出 Advancement Expand:条数 Item Amount:...
云南省有色地质勘查院局投资地质勘查项目预算暂行标准云色地勘院字[2024]10 号前 言 为适应我局地质勘查项目管理工作的需要,法律规范、...
在预算编制工作会议上的讲话 今日我们召开全县部门预算编制工作会议,主要是总结近年来我县部门预算编制和改革工作情况,部署明年部门预算...
在预算编制工作会议上的讲话 在预算编制工作会议上的讲话 今日我们召开全县部门预算编制工作会议,主要是总结近年来我县部门预算编制和改...
在全市工商系统年度预算会议上的讲话 同志们: 刚才**同志就 2024 年全市工商系统预算管理的思路、目标、措施等,作了一个很好的报告,...
一、 推断题:1、 分包方在施工现场使用总承包提供的水电、道路、架手架、垂直运输机械等,按有偿效劳原那么总包向分包收取总包效劳费,...
国土资源调查预算暂行标准〔地质调查局部〕二〇〇六年九月说 明一、为加强国土资源调查专项资金管理,提高资金使用效益,保证国土资源大调...
团支部工作计划及相关预算 喜庆、祥和的新春佳节伴随着短暂的寒假生活已经过去,新的学期已经到来,我们满载着 2024 丰收的喜悦,步入了...

