一人三盘65毫米内扣水带连接操教学提要科目:一人三盘65毫米内扣水带连接目的:使战斗员学会铺设内扣式水带的方法,掌握甩带抛水带和连接接...
橡胶止水带产品型号型号产品断面示意图型号产品断面示意图651型280-(7-12)290-(8-12)300-(8-15)310-(8-15)350-(8-12)400-(10-20)450-(10-20...
编号:CNCA-09C-045:2011消防产品类强制性认证实施规则消防水带2011-06-15发布2011-10-01实施中国国家认证认可监督管理委员会发布目录1适...
消防水带正确收卷方法如何快速收卷消防水带也是消防人员经常练习的一个项目,也是检验消防人员业务水平的一个最基本的方法,下面给大家介绍...
水带业务操作规范一人两带课件contents目录•概述•水带业务基础知识•一人两带操作技能•安全规范和事故预防•实际操作演练和评估•总结和...
有衬里消防水带性能要求和试验方法GB6246—2001国家质量技术监督局2001—01—10批准2001—06—01实施、八、亠前言有衬里消防水带是一种量大...
********文化艺术中心工程外贴式橡胶止水带施工方案****一建创业公司二ОО四年二月二十日1目录一.综合说明⋯⋯⋯⋯⋯⋯⋯⋯⋯⋯⋯⋯⋯⋯⋯...
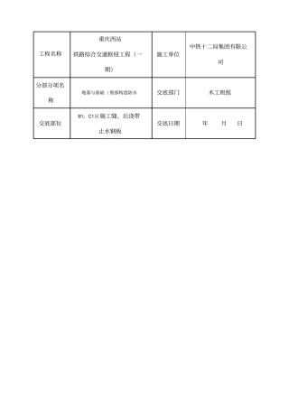
工程名称重庆西站铁路综合交通枢纽工程(一期)施工单位中铁十二局集团有限公司分部分项名称地基与基础/细部构造防水交底部门木工班组交底...
个人收集整理-仅供参考1/3旁站监理记录(钢边止水带)表编号工程名称北京地铁号线一期工程标望京站日期及气候小到中雨-℃旁站监理的部位或...
卫生间门槛防水止水坎、淋浴房防水止水带做法日常装修过程中,我们经常遇到卫生间及厨房装修。常规装修施工,往往卫生间地面直接铺贴地砖或...
技术交底记录(表式C2-2-1)编号TFY-工程名称怀柔县人民法院业务审判综合楼施工单位怀建集团辰辉工程有限公司交底提要:地下室钢板止水带加...
中埋式钢边氯丁橡胶止水带完全变形缝施工工法工法编号:RJGF(闽)—10—2010完成单位:中建七局第三建筑有限公司福建省中嘉建设工程有限公司...
施工技术交底灌溉发电洞铜止水带安装技术交底工程名称38团水源工程(石门水库)交底日期2014年6月9日施工单位新疆兵团水利水电工程集团有限...
橡胶止水带、钢板止水带施工要求新建太原市城南污水处理厂,主要水工构筑物包括:粗格栅间及进水泵站、细格栅间及曝气沉砂池、初沉池集配水...
第1页共6页编号:时间:2021年x月x日书山有路勤为径,学海无涯苦作舟页码:第1页共6页A.防排水施工中止水带的热硫化施工。这是一个新技术在...
消防水带消防软管卷盘消防水枪室内外消火栓现场判定课件•消防水带•消防软管卷盘•消防水枪目录•室内外消火栓•现场判定技巧•常见问题解...
目录第一章综合说明................................................................2第1节编制依据.....................................
第1页共45页编号:时间:2021年x月x日书山有路勤为径,学海无涯苦作舟页码:第1页共45页排水带项目可行性研究报告(摩森咨询·十三五规划)...
预压地基和塑料排水带检验批质量验收记录(GB50202-2002)表4.8.4编号:010308□□□工程名称分项工程名称项目经理施工单位验收部位施工执行...
第1页共46页编号:时间:2021年x月x日书山有路勤为径,学海无涯苦作舟页码:第1页共46页附件:A2合同段分部、分项工程开工安全生产条件申请...

