木地板铺装工艺:一).材料:采用复合耐磨加厚地板.二)工艺流程:安装骨架→基层安装→弹线、找平→试铺预排→铺地板→铺→清洁表面.三施工方法...
桥面铺装、桥梁防撞墙、桥头搭板施工方案一、工程概况安林高速公路第3合同段共有大桥4座,中桥2座,分离式立交5座,通道桥12座。桥面铺装根...
吴江市某道路绿化及铺装工程技术标目录第一章编制依据及说明第二章工程概况第三章施工布署第一节施工组织机构及主要管理人员安排计划第二节...
【副本】投标文件项目编号:LGG2010/12/GC-1工程名称:济宁港森达美龙拱办公生活区广场铺装硬化等工程投标文件内容:投标文件技术部分投标人:...
室内木地板铺装工艺标准1基本要求1.1范围本标准适用于实木复合地板和强化木地板的铺装和质量验收。1.2.材料要求厂家根据设计选定的地板规格...
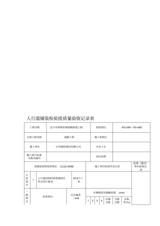
人行道铺装检验批质量验收记录表工程名称宜兴市和桥彭城南路新建工程验收部位K0+040—K0+060分部工程名称道路工程施工班组长施工单位江苏缘...
第1页共19页编号:时间:2021年x月x日书山有路勤为径,学海无涯苦作舟页码:第1页共19页建筑装饰地面铺装工程施工与验收规范1.一般规定1.1...
广场铺装、门岗围墙训练场等营区配套工程施工组织设计目录第一章编制依据及范围(一)编制依据(二)编制范围第二章工程概况第三章施工准备...
目录一、编制依据和编制说明二、工程概况及主要工程数量三、质量、安全、文明施工、工期等管理目标四、施工组织总体部署五、主要工程项目的...
目录第85第1节第一节现场交接......................................................85第2节第二节工程测量总体设想.......................
目录第85第1节第一节现场交接......................................................85第2节第二节工程测量总体设想.......................
第一章工程概况....................................................3第一节工程简介....................................................
内蒙古师范大学盛乐校区学生活动中心周边室外工程投标文件工程名称:美化、绿化、硬化工程招标编号:NMCX14G-0065投标文件内容:投标文件技...
第1页共38页编号:时间:2021年x月x日书山有路勤为径,学海无涯苦作舟页码:第1页共38页第四章地面铺装工程一、炉渣垫层施工1.施工准备1.1...
政工程技术交底-广场铺装政路桥2021-12-1409:03:18阅读116评1字:大中小1适用范围适用于大型天然石材、人工合成石材砖广场铺装工程。2施工...
目录第一章、施工部署及平面布置第二章、施工方法及主要技术措施第三章、工程质量保证措施第四章、安全生产的技术组织措施第五章、文明施工...
城市园林景观铺装概述第一节概论一、城市铺地在城市景观营造中的作用及要求“地”是城市景观空间的根本,不同的“地”体现了不同空间的使用...
第一章总体概述:施工组织总体设想、方案针对性及施工段划分1.1工程概况连云港山海景观轴B区铺装及给排水工程,设计以生态平衡、景观优美...
施工组织方案编制人:审核人:项目负责人:二〇年月日目录第一章编制说明及编制依据第一节编制依据第二节编制说明第二章工程施工总目标第一...
园林道路铺装技巧常用的铺装材料及使用范围路面材料路面类型及运用范围沥青沥青路面(车道、人行道、停车场等)透水性沥青路面(人行道、停...

